DNF风法装备怎么搭配?DNF逐风者是男魔法师职业的一个转职,是拿棍棒的物理百分比职业,以风系力量为基础的技巧型攻击,上手简单、技能范围大、有柔化机制、有超效率的跑图技能,是非常灵活且快乐的职业,那么DNF逐风者该怎么搭配装备呢?笔者在下文给大家带来dnf逐风者装备流派推荐,一起来看看吧。

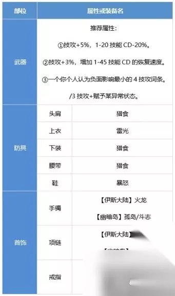
DNF风法装备怎么搭配 一、入门装备搭配 当前版本固定史诗装备获取难度较低,可先使用如下装备进行入门搭配。 补充说明:“大天域套装”不便于后续成长与组队,若无组队需求可考虑使用。 【方案一】空血流参考


补充:空血流在神界版本不够强势,只能作为过渡的搭配使用。这里只贴出全固定史诗的搭配。上版本就走空血的风法神界版本前期可以暂不改动搭配,直到刷出其他流派的自定义后再慢慢转型。 静谧之像和无色冰晶耳环作为上版本的毕业装备,这版本虽然被大幅削弱,但对风法而言在固定SS里还是有一定强度,依旧可以作为过渡用史诗进行使用。在以上固定SS搭配里也可作为替换件。 首饰贴膜可火火黑(CD)也可天天黑(纯伤害)。 使用其他棍棒的风法也适用。 武器词条CP建议选择双CD(1-20CD、1-45CD)词条,第三个词条选择高技攻词条或者带异常赋予的词条。非CP武器词条选择根据个人情况选技攻较高的词条或异常赋予词条即可。 【方案二】出血流参考


补充:静谧之像和无色冰晶耳环作为上版本的毕业装备,这版本虽然被大幅削弱,但对风法而言在固定SS里还是有一定强度,依旧可以作为过渡用史诗进行使用。在以上固定SS搭配里也可作为替换件。 首饰贴膜可火火黑(CD)也可天天黑(纯伤害)。 使用其他棍棒的风法也适用。 武器词条CP建议选择双CD(1-20CD、1-45CD)词条,第三个词条选择高技攻词条或者带异常赋予的词条。非CP武器词条选择根据个人情况选技攻较高的词条或异常赋予词条即可。 二、毕业向装备搭配 前言:风法是一个很吃CD与三速的职业。 尤其是佩戴CP棍棒的风法,既需要一定的CD装来保证续航,又需要保证装备有一定的三速量(三速过低会极其影响风法的手感与技能的倾泻速度)。 故在考虑风法配装时需要进行自我权衡,将配装的伤害、CD与三速把控在自己能够接受的一个度上。 当然,每个人的感觉是不一样的,像同样的攻速,有的人觉得卡手玩起来不得劲,有的人觉得速度适中不容易冲歪;同样的CD,有的人觉得不够用,有的人会觉得很适合他的攻击节奏。最终搭配选择都要取决于操作者本人。 【武器方面】 风法由于武器精通只能佩戴棍棒。 因为神界版本风法CP武器加强,所以现版本依旧首推CP武器。 不建议佩戴其他棍棒,除非你特别不喜欢CP武器,且不在意强度差距。 【无色冰晶耳环/静谧之像神界现状】 无色冰晶耳环:可作为没装备时期过渡用的CD件,无法作为毕业装。需要去追求深潜耳环。 静谧之像:相较于上版本,伤害上限被砍但是同时需要的操作量也减少了,结合CD强度尚可对标3.5词条的深潜右槽。【纯伤害对比对标3词条深潜右槽】 【方案一】直伤流


自定义词条参考:



融合装备:


特性属性选择:

补充:深潜攻速在风法这边优点并不算多,一是直伤,二是三速高,手感佳。但缺点很明显:伤害相比异常流比较一般,深潜手镯在其他职业里的比较强势的词条:无色技能+10技攻,在风法这收益很一般难以作为毕业词条。海贼戒指也是加强无色类技能导致风法这套的自定义毕业戒指为魔女戒。需注意,魔女戒指的触发难度较高,要么需调整时装属性以及更换徽章来触发,这会导致角色攻速的降低,需要玩家注意找补。要么亏词条让自定义本身可以凑满异常抗性。同时,攻速鞋触发也相对艰难,请自行注意。 *不建议特地去追求这一套,除非深渊恰好爆了个4词条手镯。 幽暗岛贴膜建议优先做特殊三件套。 同为直伤,海贼小技能虽然没有攻速鞋限制,但魔女戒指的硬性要求依旧无法避免。同样的,手镯也比较难洗。强度比深潜攻速强但操作量会略微多一点(因为伤害分布更为倾向小技能)

【方案二】出血流


自定义词条参考:



融合装备:


特性属性选择:

补充:相对较强的流派,比较推荐使用。 幽暗岛贴膜建议优先做特殊三件套。 【方案三】矛盾流


自定义词条参考:



融合装备:


特性属性选择:

补充:强,无色消耗看个人接受程度,因为冲刺3组冲(9次冲)才算一次技能,所以消耗量不会过于离谱。 装备本身三速很慢,所以需要使用贴膜等其他手段加三速保证手感。 项链理论是深潜项链伤害更高,

但缺少三速尤其攻速实战不一定能打出应有的效果,且自定义和固定差距并不是很大,所以图内选择使用爆龙王项链,需要更高攻速可以选择脉冲项链。 搭配矛盾套更建议把需要的自定义洗出来一步到位更换完成。 幽暗岛贴膜建议优先做特殊三件套。 以上搭配除矛盾套,非CP武器的都可以照搬,不过有些地方和CP武器的配装有一定差异,如CP武器的深潜耳环需要的词条是领主6+两个异常5+非无色10,其他武器的则需要领主6+三个异常5(狂龙武器可考虑范围6),还有如巴卡尔武器词条的选择,CP武器依赖冲刺的续航所以选择两条CD词条,其他武器的风法可以根据个人情况选择7技攻的武器词条。具体还是要根据个人情况进行相对应的调整。 以上就是今日为大家带来的NDF详细攻略文章了,希望这篇攻略能够帮助大家,感谢大家支持233乐园。




换一换 






























