晴空之下【晴空之下】角色配装攻略,造装备技巧/伤害公式/稀有技能整理如下:

简图 久等了各位,常用角色的特援推荐,我们直接一波搞定!后面还有特援养成推荐的各种细节。感觉本期攻略有帮助的话,请一定一定要点赞收藏支持一下。

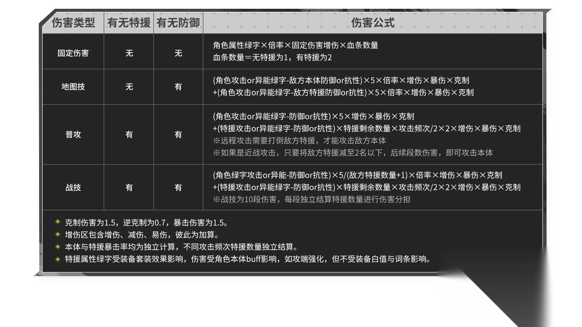
伤害公式 这波是完整版的伤害公式,据说评论发1就能迅速提升游戏理解,也可以先收藏一波,后续也可以重复对照。

1. 通常情况下,战技比普攻更容易秒人。战技默认能造成10段伤害,每段伤害都会根据当前存活的特援数量,来不断影响伤害分摊的比例。 2. 远程普攻需要打倒敌方特援,才能攻击敌方本体。 3. 如果是近战普攻,只要将敌方特援减至2名以下,后续段数伤害,即可攻击本体。 由于大多数普攻为2~3段,因此只要特援第一段伤害超过敌方特援过半血量,即可不丢失普攻第一段30%~60%伤害。 4.地图技和固伤(包括异常伤害),则会同时对特援和敌方本体造成伤害。 也可以间接理解为,敌方存在特援时,地图技和固伤会造成两次伤害。 常用兵种 接下来我们回到常用兵种推荐 战士强袭 战士强袭驻地的常用小兵有6个,整体都是泛用小兵。

战士职业的【枪刃步兵】以及【执行者】都很泛用,开服版本西隆本体要用【枪刃步兵】,所以升满优先级更高。现在优先升满哪个,更推荐观望下个版本的新角色可以用哪种小兵。 战士职业的【异镐】小兵,适合多位法系近战,主要适配唐叔和6星离姐。在主动出击时,天赋效果能稳定触发。推荐需要时点到4级或者升满。 强袭职业的【哨卫】小兵,主要适配维兹和极星的本体形态,其天赋效果在面对远程攻击时,也能正常触发加防,强烈推荐升满。类似的【持盾卫士】血量,防御和抗性更高,其基础坦度比【哨卫】高20%,但残血加防的天赋效果,无法在战斗中立即触发。考虑其泛用性略差,可以后期再考虑升满。 强袭职业的【晶盾】小兵,最多40%物理减伤效果,安全感拉满。甚至能减少来自地图技的伤害,主要适合文森特,以及非6星的离姐。 射手特工

射手特工驻地,前期只推荐点满射手职业的【鹰眼哨兵】,既泛用又超模。自带海量暴击率加成,输出强度非常夸张,包括海月,极星,以及莱诺在内,这些常用角色都能携带该小兵。 需要注意的是,【鹰眼哨兵】一定要优先养攻击版本的。大多数射手小兵,都有名字相同,但物法对调的两个版本,强度相近但适配角色不通用,前期养错就血亏了。 凌空机兵 然后是凌空机兵驻地,两个常用小兵,既泛用又超模。

机兵职业的【废土铁骑】,泛用性和强度两不误,史莱姆,海月,以及赛德里克都能用。天赋最多能提供45%攻击加成,还以为对手是减速带呢。 凌空职业的【制空兵蜂】也是如此,又强又泛用,主要适配西隆,唐叔,以及塞德里克。在面对法伤时,拥有和强袭小兵类似的坦度。 统御异化 最后是统御异化驻地,泛用性差的离谱,基本梅一个诗人,正好周2周4,可以集中去刷其他特援。

统御可以把后三个小兵升到4级,覆盖了目前版本的全部奶妈。 异化小兵则推荐大后期再练,其中【辐花翳种】可以先削抗后造成伤害,【仿生屠戮者】则是纯PVP小兵,战斗越拖越好用。 驻地加点优先级 当兵种解锁完后,可以回头平铺提升主要点位等级。 因为后续版本可能会开放素材合成,而高等级提升一等素材,可能足够许多低等级提升好几等。 至于等级提升顺序,推荐优先点攻击或异能,以及驻地技能。

驻地技能就是中间的关键点位,往往能提供不少伤害提升。 攻击与异能的优先顺序,由于射手特工、机兵凌空都是攻击与异能兼具,主要看主力角色携带哪些特援。异化统御驻地则只推荐点异能,因为目前没有主攻击的异化特援。 而技巧排在最后,则是因为技巧收益较低,优先提升特援天赋往往能提供更多暴击率。 战徽洗炼 再来是战徽洗炼优先级。当我们开启战徽后,可以使用4个勋带让战徽附加的3个属性重roll,随机提升对应属性1%~5%。 所有的射手特工,都推荐增加15%暴击率的加护战徽。除了后期暴击率会溢出的鹰眼哨兵(异能),以及闪棘翳种可以使用孤星战徽提升异能属性,剩下异能特援也是使用加护战徽伤害更高。但如果考虑pvp生存能力,也可以使用孤星战徽,10%减伤对地图技也有效。

所有机兵凌空则都推荐10%伤害提升的熟练战徽。触发条件很简单,只需要有协律同调,即可加上属性强化。pvp想要提升生存力,可以用迅捷战徽,但需要进入战斗,因此无法减少地图技伤害。

再来,所有的战士也都推荐15%伤害提升的破甲战徽,即便是造成异能伤害的特援,也都是破甲战徽伤害更高。而强袭一律推荐恢复特援10%生命的奇迹战徽,能让特援起死回生。

最后异化推荐使用10%伤害提升的暴击战徽,pvp时如果搭配自带减伤的仿生屠戮者,也可以使用强效战徽进一步提升减伤。统御一律推荐10%减伤的强效战徽,主要特援堆异能不会影响角色的治疗量。

其他特援实战技巧 看完了常用小兵推荐,再来说说其他特援的实战技巧。 射程 首先最重要的就是射程,目前只有统御和射手小兵,拥有2格射程,其他全部小兵都只能打近战。特援能吃到本体大多数增益,但用过极星开荒便能知道,即便极星被动使用战技时射程加1,但近战特援的射程不会增加,只会原地罚站丢失伤害。 而当玩家开启精锐特援后,嘲风就可以把近战特援切换成鹰眼哨兵,以害怕近战为代价,可以正常打满远程伤害。 远程特援也能吃到角色的射程增加buff,在莫莱被动的增益生效期间,特援的2格射程也会跟着变为3格。 但反过来看,远程特援本身也只有2格射程,莱诺提升射程时,特援打不到4格远的单位。增益失效后,特援就打不到3格远的单位。 装备 再来是装备部分,特援能吃到套装效果调谐之力,穿红蓝增伤套装时,小兵会正常提升攻击和异能,并获得增伤效果。 穿红黄暴击套装时,小兵会按角色本体技巧的30%,来提升攻击和异能属性。 伤害类型 最后是伤害类型,小兵会打物伤还是法伤,与佩戴小兵的角色无关。只要敌方同时被削抗削防,即使法系角色带物伤小兵,这个组合通常也能打满伤害。 常用角色特援 接下来,按照不同角色,给大家推荐适合的特援选择。 海月

海月天赋再动必暴,会让小兵的攻击也会必定暴击,但鹰眼哨兵的攻击力更高,推荐后期再为本体培养海羽射手。 极星

极星的嘲风形态,通常推荐带射手,雪崩形态可以和本体一样,后期带特工小兵伤害更高。 西隆

西隆大哥本体和马超形态,都可以都带枪刃步兵。马超形态也可以带影行者,后期伤害更高。 史莱姆

史莱姆的本体和1形态,都直接带废土铁骑。南船座形态如果选密防安保,可以反制敌方机兵,就是性价比太低了。 赛德里克

由于特援比较通用,赛德里克从中后期开始好用,乌列形态,既可以带坦度出色的兵蜂,也可以带输出特化的废土铁骑。如果带特工小兵输出还会更高,但养成性价比太不划算。 辉虎

辉虎本体和1形态,都可以带执行者,这两个过渡兵种通常只推荐练一个。 莱诺

莱诺的狼烟形态可以带亡命枪手,满级时可以稳定削防断腿,强度阴的没边,可惜只有自己能带。 亚历克斯

亚历克斯的克苏姆形态,大多数情况下,推荐直接带晶盾大哥。 唐

唐叔能用小兵很杂,PVP环境可以带仿生屠戮者,唐2唐3形态也可以带闪棘翳种,后期伤害更高。 离

离的小兵也有些难养,在6星觉醒之前,晶盾大哥和红绿套装,通常得选其中一个。 莫来

莫来射程优势挺强,但从中期开始,不太值得给莫来专门养个法伤小兵。 维兹

到了维兹这里,算是一把抬高了哨戒守卫培养优先级,2形态后期也可以带【持盾卫士】,进一步提升坦度。 文森特

文森特的齐格飞形态,搭配仿生屠戮者可以叠出离谱减伤,不过也仅限于PVP环境。2形态选废土或者海潮,主要看海月养了哪个小兵。 西里厄斯

西里厄斯这波,则是小兵强度最低的一集,2形态也可以带磁能力士,不过性价比太低,还是希望文森特早些出UP。 蒂娜

蒂娜2形态推荐选择额外驱散的蜂群管理,在公会战环境,也可以带狙射者,方便补补刀。 希尔德

希尔德本体和1形态推荐唤香师,基础防御高,全属性加成血还厚。 结语 好啦,如果大家需要《晴空之下》的相关攻略,可以关注我们维兹攻略组,如果萌新有关于游戏的任何问题,都可以在评论区或者私信提出,攻略组看到后会尽量回答,希望能帮助更多喜欢战棋、变身题材的朋友,一起享受晴空之下的乐趣!那我们下期攻略再会,大家拜拜!




换一换 






























