lol英雄联盟是一款非常好玩的moba游戏,这款游戏中的英雄角色很多,很多角色都是非常受欢迎的,蛮王就是一个非常强力的上单角色,最近赛季更新不久,装备更新了,蛮王的出装和天赋也需要做出一些变化,那蛮王s14赛季出装天赋怎么搭配呢?下面小编就带给大家lol蛮王s14赛季出装天赋攻略2024。

lol蛮王s14赛季出装天赋攻略2024 新版出装顺序: 第一件可以出海妖造成额外物理伤害,第二件可以出迅刃提高伤害和缩减技能CD,第三件可以出破败提供回血和攻速,之后可以出攻速鞋,春哥甲以及饮血剑。

天赋加点介绍: 蛮王带致命节奏,副系带骸骨提高对线对拼能力。

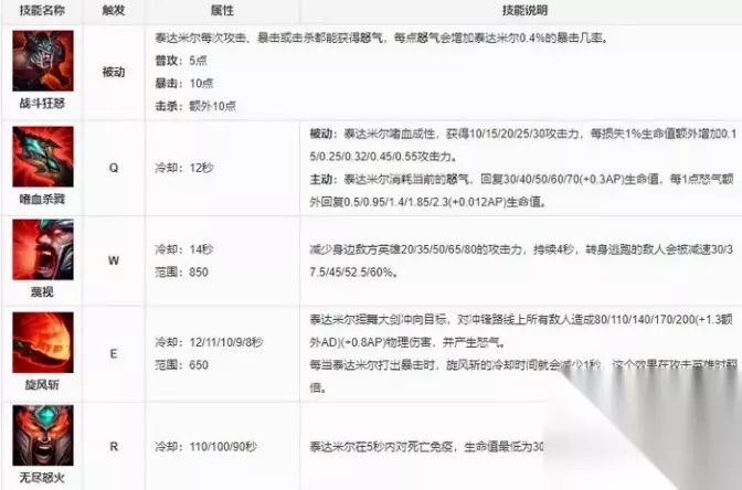
技能介绍:

玩法技巧分析: 己方使用技巧: 被敌人攻击时不要过早开启无尽怒火 ,怒气在游戏前期可能会十分奏效,看情况保持怒气,在敌人都来不及堆护甲之前就做出最后的轻语或幽梦之灵,他们会感到绝望的, 无尽怒火可以在任何被控制状态下开启,但注意不要在你E的旋转途中释放,有一定可能因卡键而失败的几率,嗜血杀戮的回血也是。 敌方使用技巧: 最好使用消耗能力强大或对拼起来不虚泰达米尔的英雄。 比如:提莫,杰斯,潘森,狗熊,剑魔,贾克斯。尽量不要在泰拉米尔满格怒气下和他对拼。泰达米尔主要为物理伤害,如果泰达米尔非常强大了,那么兰顿之兆是最好对抗他的装备,其次是荆棘之甲。 英雄优势介绍: 灵活性强,可以自由穿越地形切入战场,后期能力非常强,有了大招后的蛮王更是可以毫无顾忌地堆攻击性装备,这让蛮王成为一个人见人怕的脆皮噩梦,基本上脆皮遇到他就是几刀的事情,而没有一定的团队配合和控制性技能的话谁也无法控制住蛮王,solo能力强,分推带线能力强;




换一换 
























