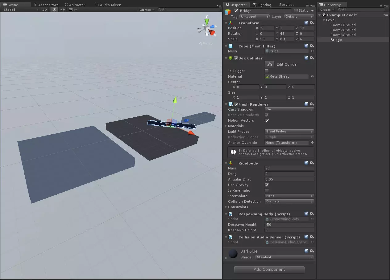
本指南将展示如何使用提供的道具和默认Unity形状为《人类:一败涂地》创建关卡——无需建模。 创建项目 可从官网获取免费版Unity,其具备开发《人类:一败涂地》关卡所需的全部功能。Unity启动后,指定项目名称、位置并创建新的3D项目。 要访问《人类:一败涂地》创意工坊的ALPHA版本,您必须: 1. 加入HumanWorkshop组。 2. 获取《人类:一败涂地》的modder分支,密码为c9HStpsi34Q69F。 通过从主菜单选择【资产】>【导入包】>【自定义包】,将位于游戏安装目录内Workshop文件夹中的HumanWorkshop.unitypackage导入到这个新的Unity项目中。在弹出的窗口中点击导入按钮,会将所有文件添加到你的项目中。 将<你的项目根目录>ProjectSettings文件夹中的TagManager.asset替换为工坊文件夹中的同名文件,以设置标签和图层。 这是两篇指南中的第一篇,将帮助你创建一个与Project>HumanWorkshop>Examples>ExampleLevel中类似的关卡。如果有不明白的地方,可以查看示例场景。你也可以直接从该场景复制内容,无需手动设置。 基础关卡布局 在这一步中,我们将设置几何结构来构建关卡框架。我们会使用Unity立方体来搭建大致形状。 关卡根节点 确保层级窗口中没有选中任何物体。在层级窗口的空白处右键点击,从弹出菜单中选择创建空对象。将此游戏对象重命名为“Level”。在检查器窗口中,确保变换的位置和旋转均为(0,0,0)。 第一个房间:在项目窗口中右键点击Level对象,选择3D对象>立方体。按F2将其重命名为Room1Ground。设置位置为(0,-0.5,0),缩放为(10,1,10)。在项目窗口中导航至HumanWorkshop>Examples>Materials。将“LevelGray”材质拖放到场景视图或项目视图中的地面立方体上。确保勾选检查器右上角的“Static”复选框。 第二个房间:选中Room1Ground,通过按Ctrl+D或通过弹出菜单复制它。按F2将其重命名为Room2Ground。按住Ctrl键,在场景视图中拖动这个新对象的Z轴箭头,直到位置变为(0,-0.5,12),使地面立方体之间相距2米。你也可以在检查器窗口中直接输入位置。 将“LevelBrown”拖放到立方体上。 将碰撞器的物理材质更改为“Gravel”。你可以从HumanWorkshop>PhysicsMaterials中拖动Gravel到盒体碰撞器组件的材质槽中。 复制第一个房间,重命名为Room3Ground,按住Ctrl键沿Z轴拖动,使其与Room2Ground之间形成4米的间隙,最终位置为(0,-0.5,26)。 将缩放比例更改为2,1,10,使其成为一条狭窄通道。 添加刚体木板:最后一个间隙太大,无法通过跑酷越过,所以我们来创建一个可用于搭建桥梁的木板。在Level对象下添加另一个Cube作为子对象。 将位置设置为(2,1,13),旋转设置为(0,45,0),缩放设置为(1.5,0.1,6)。 为其添加【DarkBlue】材质,以与地面形成对比。 在检查器窗口中点击【Add Component】按钮,添加Physics>Rigidbody组件。 将质量设置为20。 添加【Human>Respawning Body】组件,使木板在掉落关卡外时能够重生。 添加【Human>Collision Audio Sensor】组件,使刚体与关卡几何体碰撞时能播放物理碰撞音效。 在盒碰撞器组件中,将材质更改为【MetalSheet】,操作方式是点击该字段右侧的小圆点。 完成后场景应呈现如下效果。

装配必要组件 要使关卡正常运行,必须包含以下组件: - 关卡组件作为根节点,其他所有内容置于其下。 - 生成点:玩家将从此处开始关卡。 - 掉落触发器:当玩家掉落并触碰到该触发器时,会重新生成。 - 通过触发器:当玩家与通过触发器碰撞后,在下次通过掉落触发器时完成关卡。 生成点 选择关卡游戏对象,按下Alt+Shift+N创建一个空子对象(或从弹出菜单中选择“创建空对象”)。 将此对象重命名为“Spawnpoint”。 在检查器窗口中,点击“添加组件”按钮,选择“Human>Checkpoint”。这将添加一个检查点脚本。 关卡 现在选择关卡对象。在检查器窗口中,点击【添加组件】按钮并选择【Human>Level】。 将层级视图中的生成点对象拖拽到检查器中,放置到Level组件的【生成点】属性上。这会设置关卡开始时的生成位置。 坠落触发器:再次选择Level对象,按下Alt+Shift+N创建一个空子对象。将其重命名为FallTrigger。 添加【Human>Fall Trigger】组件。 添加【Physics>Box Collider】组件。提示:按下【添加组件】按钮并输入“b”,会显示所有以B开头的组件,便于查找所需组件。 将盒碰撞体的大小设置为(200,20,200),并将其下移至(0,-30,0),以覆盖关卡下方的广阔区域。 勾选【Is Trigger】复选框。在检查器窗口顶部,将层级设置为【Triggers】。 通过触发器 通过触发器的创建方式相同,但它使用【Human>Pass Trigger】组件而非【Fall Trigger】组件。 将盒碰撞体大小设置为(6,6,6),并将其移动到(0,-3,34),使其接触关卡终点且位置低于地面。 灯光 太阳 右键点击【Level】对象,添加【Light>Directional Light】。 将方向更改为(50,-30,0)。 将颜色设置为极亮的橙色#FFF4D6FF。 将【ShadowType】设置为【SoftShadows】,并将【NormalBias】调整为0。 天空 从主菜单的【Window>Lighting】打开光照视图。在环境光照中进行以下设置: 天空盒 - 点击右边缘的圆圈并选择【天空】,或者也可以从【HumanWorkshop>Examples>Materials】中将【天空】材质拖到天空盒字段上, 太阳 - 将层级中的方向光对象拖到太阳字段, 将环境源更改为【颜色】, 为环境光选择灰蓝色(#6C7B96)。 将反射强度更改为0.7,以稍微减弱反射效果。 全局光照 要匹配游戏设置,请进行以下设置: 启用【预计算实时全局光照】 将实时分辨率设置为0.5,但你可以调整它以获得质量和上传关卡大小之间的最佳平衡。此外,你可以调整每个对象的设置,更多详情请参考Unity手册。禁用烘焙全局光照 将常规全局光照设置为定向模式,并将间接光照强度提高至1.2 以下是所有设置完成后的完整场景层级和光照视图:

烘焙 你可以通过点击“构建”按钮来生成光照贴图,也可以勾选“自动”复选框以在后台烘焙光照。对于大型关卡,自动烘焙可能不太理想,但在发布关卡前务必重新生成光照贴图。 导出关卡 配置元数据 在顶部菜单中选择“窗口>Human导出”。打开HumanExport窗口后,输入你想要保存导出的创意工坊关卡的位置,例如D:Workshop。你也可以选择将此窗口停靠以便随时访问。 如果该窗口无法打开,请找到HumanWorkshopScriptsEditorHumanExport.cs文件,并将第26行从: var path = EditorPrefs.GetString("HumanWorkshopRoot", @"<paste workshop root>"); 替换为 var path = EditorPrefs.设置字符串("HumanWorkshopRoot",@"C: "); 修复程序已上传至Steam,但可能需要一段时间才能推送至您的客户端。 需要配置部分元数据: 指定关卡标题,该标题将显示在游戏和Steam创意工坊中。 输入关卡描述。 最后一项元数据是缩略图,但需在游戏内测试关卡时进行配置。

现在是时候点击【导出场景】按钮了——它会在创意工坊根文件夹中创建一个子文件夹,其中包含你的关卡及相关元数据。 在游戏中加载关卡 启动游戏,在主菜单中按【创意工坊】。此页面将显示你已订阅的创意工坊项目。要打开你自己的创意工坊关卡,应点击【自定义】按钮。 输入你的创意工坊根文件夹路径,或从Unity的HumanExport窗口复制该路径。两个路径必须匹配。按回车键后,列表中应显示你导出的关卡。关卡旁会使用默认的“无缩略图”图标。 选择关卡并按【开始】,即可像玩家体验的那样测试关卡。捕获缩略图 加载关卡后,走到能突出展示你关卡的位置,按下F9键捕获缩略图。 发布至Steam创意工坊 打开暂停菜单的方式与通常不同。

它具有以下附加功能: • 重新加载关卡按钮 - 允许你从Unity重新导出关卡时重新加载该关卡,无需重新启动游戏,甚至会记住玩家位置,因此这是一个可以随时调整关卡的实用工具。 • 上传关卡至创意工坊按钮。 • 创意工坊法律协议按钮:如果你尚未接受且想要上传关卡,则应接受该协议。 • 关卡元数据,例如标题、描述和缩略图。如果缺少缩略图或描述,将显示提醒,并且Steam相关选项将被禁用。 按下发布按钮将开始将你的关卡上传至Steam,完成后将显示Steam覆盖层。 后续步骤 恭喜你创建了你的第一个《人类一败涂地》关卡!如果大家都停在这一步,我们就会得到100个一模一样的关卡。 人类工坊的建立初衷就是为了激发创造力,你不必局限于使用和其他人相同的道具。以下是一些继续你的创作之旅的建议: 要掌握关卡设计,可以继续使用立方体等简单形状来创建跑酷关卡,并在速通中挑战你的朋友! 用资源商店或在线模型商店中的一些资源(从免费资源开始)替换立方体,打造出比默认Unity立方体更具个性的关卡。 制作独特的关卡和道具——运用你的Blender、3ds Max或Maya技能来创造出色的作品。Unity支持大多数主流建模软件,使用你喜欢的工具吧!上传更改 调整关卡的流程如下: 1. 在Unity中修改关卡 2. 在HumanExport窗口中点击导出场景 3. 在游戏的暂停菜单中点击重新加载关卡按钮 4. 对更改满意后,在暂停菜单中点击上传按钮,将更改提交至Steam创意工坊 更多涵盖高级主题的指南正在制作中,敬请期待!




换一换 





























