据说从地球上出现第一个微生物前伊德海拉就已经存在了。在这数十亿年间,随着时间流逝,伊德海拉从变化中获得了一种奇特的能力,吞噬周遭的生物以获取他们的特性。因此伊德海拉可分裂出不同的面貌的分身,而每一个分身都共享本体的意识。 通过与伊德海拉相融合,信徒会获得永生。她通常将自己的本体隐藏在强力的幻影中,只有受召的信徒才有机会一窥她幻影下的真容。



AI智能总结导读
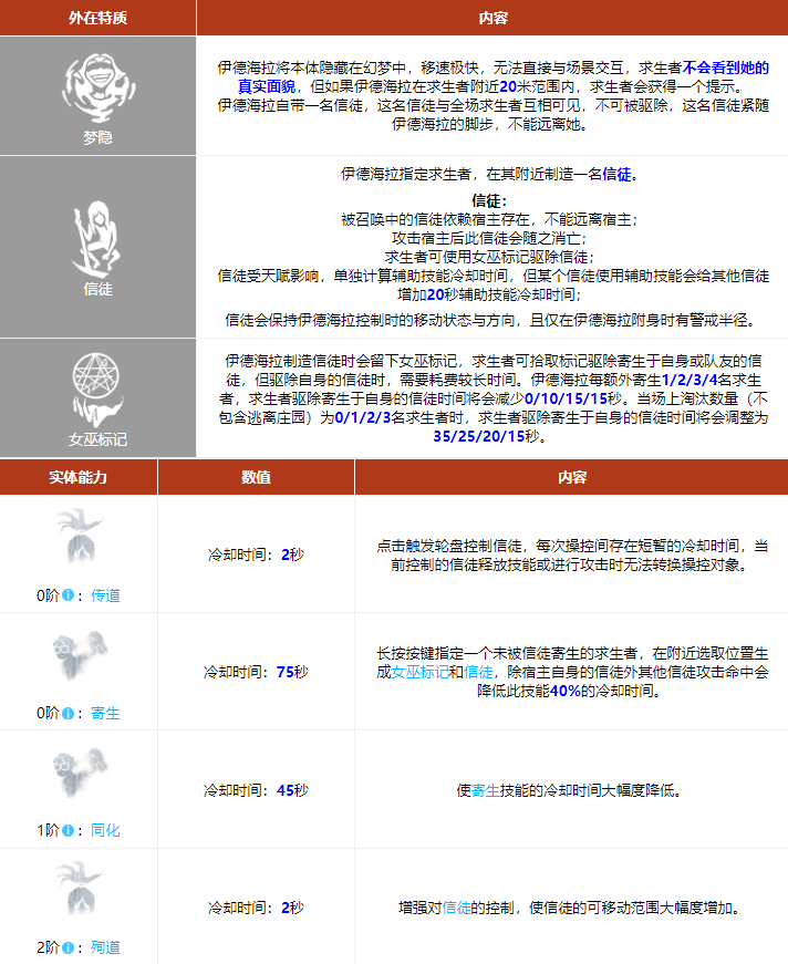
本文介绍了游戏角色梦之女巫伊德海拉的背景与技能,她诞生于地球首个微生物出现前,能吞噬生物获取特性分裂分身,信徒融合可获永生。其外在特质有梦隐、信徒、女巫标记,实体能力包含传道、寄生等技能。




卿萌曲
回复优莓杏乳
回复石榴蝶小姐缠上我
回复潇洒走一回
回复柒月十二
回复红夫人宝宝
回复梦希
回复知一.
回复绝望的文野妹
回复233用户497038598
回复威尔三兄弟是三胞胎侏儒,他们年少时被父母抛弃,只能相依为命。

全新【监管者】——“牙医”将于4月13日上线共研服,技能介绍视频公开! “牙医”透镜开启期间,普通、蓄力、牵气球攻击过程中自身移动速度增加8%。 【实体能力】紫…

-

竹生幽谷,即便秉行涤除玄览,澹乎自持,也依然免不了受天灾侵袭。 在祸乱中唯一幸存的萧家小女儿誓要昭雪,几经波折,终于拜入高人门下习武。可当她历遍艰辛、尝试尽一切…

击球手甘吉·古普塔常年居住在一个简陋阴冷的房间里,一年下来几乎没有任何在外露面的时间,看上去既没有家人也没有朋友,裹着一副冰冷的面孔,纵使住在他周围也很难去了解…

教学终于来啦,希望此次教学以及后续的教学可以帮助到大家~

qwq

请大家嘴下留情,讲的确实很拉,有什么不好的,请大家在评论区补充,下期我会出实战讲解的

第五人格空军怎么玩?在游戏中有部分玩家对此还不太了解。接下来让小编为大家介绍一下吧。

技能介绍
