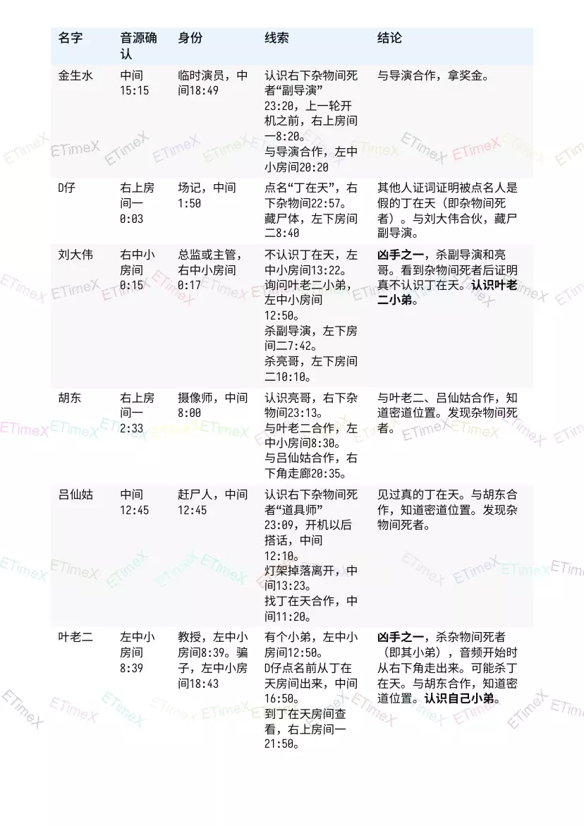
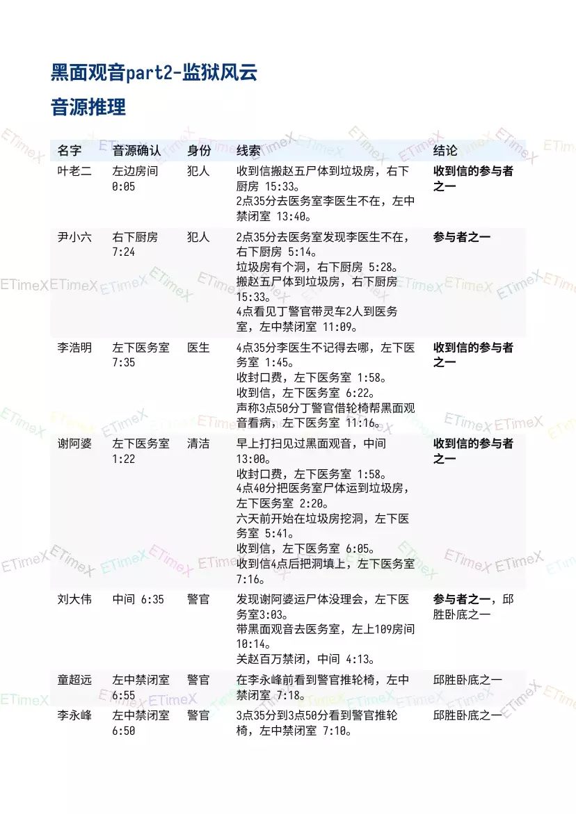
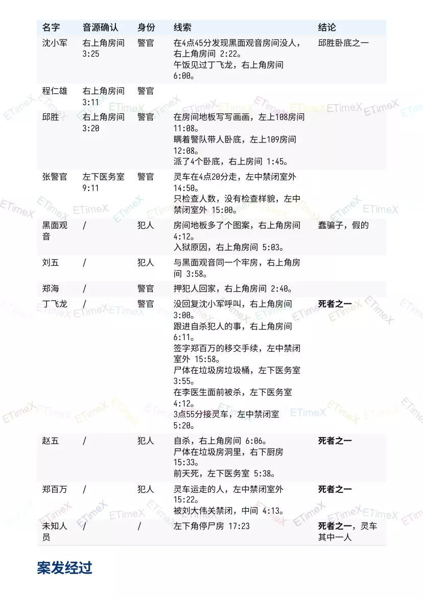
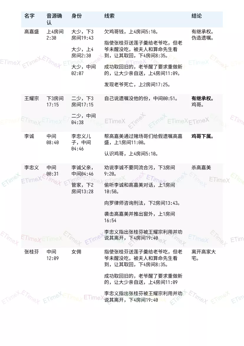
如何看懂?看表格应该会吧? 表格内容解析:获得的信息,游戏内地图位置,音频时间点。 例如:谢阿婆的线索,收封口费,左下医务室 1:58。 即在地图左下医务室 1:58的音频可以听到谢阿婆收封口费的内容。 最后的问题 以下3部分都比游戏内多一个问题。是通过【豪门风云】才出现的问题。 线索是通关音频播放的佛音,女声催眠【黑面观音】。 青旅风云



《监狱风云》



无法翻译的跳过




导读
这篇帖子是《黑面观音》DLC的攻略,用表格形式整理了青旅风云、监狱风云、豪门风云三个部分的音频位置、人物线索、推理结论,还给出了各部分额外问题的答案,能帮助玩家快速找到关键音频,推进剧情解谜。


本文转自B站玩家:迷失攻略组

本文目录一览 1、《凯瑟琳》C线自由之路攻略 《凯瑟琳》是一款了恋爱、冒险和益智元素的游戏。游戏中,玩家将扮演主人公文太郎,探索他的梦境世界。C线自由之路是游戏…

https://tap.cn/lz6iVB45p

悬疑解谜微惊悚小游戏。

转自B站玩家:是津元呐

如何看懂? 括号内的是【位置 音频时间点】,如【大厅16:44】即大厅音频16:44处。 问题1和问题2

付费DLC黑面观音的剧情梳理与个人分析 前言 本作分为三个章节,为倒叙处理。事件发生的顺序为第三幕《豪门风云》->第二幕《监狱风云》->第一幕《青旅…

声探系统,其实也是TAT洗脑系统,实验室一直就是那个实验室;致命剧本里丢失的两块芯片,就是TAT洗脑系统,芯片一直没找到,这在黑面观音片花里也反复提到,而最后我…

如何看懂? 括号内的是【位置 音频时间点】,如【酒吧15:13】即酒吧音频15:13处。 问题1

认证用户 《三伏》中玩家将通过道士徐清源和调查员邱芜的视角,探寻当年三眼神童坠亡的真相与隐藏在幕后的阴暗故事。下面给大家带来《三伏》全流程图文攻略,希望可以帮助…
