

杀死女巫

杀死女巫

TA什么都没有写

发帖达人Ⅰ
杀死女巫
0
玩过游戏数量
0秒
总游戏时长

Selamlar dostlar, Türkçe rehberler de gezinirken çok fazla DSOD hakkında rehber olmadığını farkettim. Sonra şöyle dedim: "Niye ben yapmıyayım ki?" Bu dramatik girişi bir köşeye bırakırsak bugün sizlere Payday 2'deki en yüksek zorluk seviyesi olan DSOD'de işinize yarayacak bir kaç taktik vereceğim. Umarım beğenirsiniz. 1 - Nereden başlamalıyım? Öncelikle, DSOD'ye ne zaman nasıl başlamalıyız? Hemen maddeler halinde sıralıyorum. 1 - Belirli bir düzeye gelin. DSOD'de Zorlanmadan oynamanız için en azından Infamy - 5 olmanız gerektiğinizi düşünüyorum. Infamy 5'ten sonra oyunu kavramaya başlıyorsunuz. 2 - Doğru Build'i bulun. PayDay 2'de DSOD için tonlarca build var, Zırh, Can, Destek, Dodge vs. Bu buildler arasından kendinize uyanı bulun. Ayrıca Buildinizi seçerken oynayacağınız map'te önemli. Örneğin geniş haritalar'da dodge build kullanmak tehlikeli olabilir. 3 - Death Wish? DSOD Oynamadan önce Death Wish oynayarak DSOD'ye hazırlanabileceğini düşünen arkadaşlarımız var. O iş öyle olmuyor dostlar. :D Death Wish ve DSOD birbirleriyle alakası olmayan zorluklardır. DSOD'de hareket ederken bile dikkatli olmanız gerekirken Death Wish'te doğru buildle beyniniz olmadan bile oynayabilirsiniz. Yani uzun lafın kısası hazırlık için DS oynayın, DW değil. 2 - Haritalar Payday 2'de dile kolay 70'ten fazla harita var. Çoğu haritanın dizaynı birbirinden oldukça farklıdır. Örneğin The Bomb: Forest Aşırı geniş bir harita iken No Mercy çok dar ve uzun bir haritadır. Yukarıda da belirttiğim gibi Buildlerinizi haritalara göre ayarlamalısınız, fakat haritalarda tek dikkat etmeniz gereken nokta dar olup olmadıkları değildir. Haritalarla ilgili olarak, Polis kuvvetlerinin spawn oldukları yerler, saklanma noktaları, objektiflerin ne olduğu ve objektifler arasındaki yollar ve Kaçışın nasıl gerçekleştiği gibi faktörleri ezberlemeniz DSOD oynarken işinizi çok kolaylaştırır. 3 - Solo vs CO-OP Gelelim diğer taktiğimize, oyunu Solo yani tekli mi yoksa CO-OP yani arkadaşlarınızla mı beraber oynayacağınıza. Öncelikle Solo'dan başlayalım. Solo oynarken dikkat etmeniz gereken faktör yapay zekanın yani yanınızdaki botları kapatmak. Şimdi "niye?" diyeceksiniz. Diyin tabii, sorgulamak en büyük hakkınız Bunun sebebi oyunun haritaya oyun sayısı kadar polis kuvveti yollaması, ve buna yanınızdaki botlar da dahildir. (yani, oyun botları'da hesaba katarak anca 4 oyuncun üstesinden gelebileceği kadar birlik yolluyor.) Botların gerçek oyunculara kıyasla ne kadar işlevsiz olduğunu hesaba katarsak botlar'ı kapatmak en mantıklısıdır. CO-OP'a Gelirsek, burada AI'ı kapatıp kapatmamak size kalmış, kapatmak her zaman daha iyidir bana kalırsa, fakat son söz sizin. 4 - Cimri olmayın Zor bir durumdayken veya kaynaklarınızla kolay bir şekile çıkabileceğiniz bir durumda iken: "Pocket ECM'i birazdan kullanırım." veya "Flashbang'imi birazdan harcarım." Gibi cümleler kurmayın ve bu cümleleri uygulamayın. Eğer gerçekten zor bir durumda iseniz kaynaklarınız kullanmaktan ve merminizi boşaltmaktan çekinmeyin. 5 - Swan Song ve Inspire Yetenekleri Swan Song, Öldüğünüzde yere düşmek yerine sizi 6 saniye boyunca ayakta tutan bir yetenektir. Çoğu insan Swan Song'u ölmeden önce daha fazla düşman öldürmeye yaradığını sanıyor fakat durum böyle değil. Swan Song'u DSOD'de etkili bi şekilde kullanmak için swan song etkisine girdiğiniz anda en yakın takım arkadaşınıza doğru koşmaktır. Bu takım arkadaşınızın sizi daha güvenli ve hızlı bir şekilde kaldırmasını sağlar. Inspire yeteneğine gelecek olursak, bu yetenek arkadaşınızı uzaktan kaldırmaya yarıyor. Arkadaşınızı kaldırmadan önce lütfen etrafında düşman olmadığıı teyit edin, aksi taktirde takım arkadaşınız ard arda 2 kez düştüğü için custody'e girebilir. 6 - Dodge'a güvenmeyin. Dodge istatistiği, size bir kurşun geldiğinde o kurşundan sıyrılma şansı veren bir oyun mekaniğidir. Fakat burada dikkat etmeniz gereken şey tamamiyle dodge'a güvenerek oynamamaktır. Dodge eninde sonunda şansa bağlıdır ve maksimum dodge'da bile hala kurşun yeme şansınız vardır. O yüzden Dodge'a o kadar fazla güvenmeyiniz. 7 - Armor tam olarak nasıl çaılşır? Diğer FPS oyunlarında armor yani zırhın çalışma prensibi aldığınız hasarın belirli bir kısmını soğurmaktır. Fakat işler payday 2'de öyle değil. Payday 2'de zırhınız aldığın tüm hasarı emer ta ki tükenene kadar. Ayrıca tükendikten sonra da geri dolar. Yani zırhınız "bir" iken, normal bir düşmandan normalde çok fazla hasar yiyecekken zırhınız bu hasarın TAMAMINI soğurur. (Önemli Not: Oyunda Sniper birlikleri sizin zırhınızı yok sayar, yani her türlü canınız gider. Özellikle zırh buildleri oynarken buna dikkat edin.) Bununla bağlantılı olarak oyundaki "Bullseye" yeteneği size bir kafa vuruşu yaptığınızda size 20 zırh kazandırır, bu da zırhınız tükendiğinizde bir kafa vuruşu yaparak alandan hızlıca tüyebilmenize olanak sağlar. 8 - Dalga bölümleri Oyunda bildiğiniz yada bilmediğiniz üzere 3 ana dalga bölümü var, bunlar; /// CONTROL /// /// ANTICIPATION /// /// ASSAULT /// Kontrol, haritada ilk kez alarmın çaldığı ve kontrol ekiplerinin yani sadece 4 adet zırhsız polis kuvvetinin olay yerine geldiği aşamadır. (Kontrol Assault bittikten sonra tekrar başlar, bu durumda tüm polis kuvvetleri geri çekilir. Ayrıca 2. kez Kontrol durumu yaşandığında kontrol ekipleri gelmez. Anticipation yani Beklenti, Polis kuvvetlerin yavaştan olay yerine geldiği ve rehinelere odaklandığı aşamadır. Assault yani Saldırı, polis kuvvetlerinin artık düzenli olarak haritaya destek yolladığı kısımdır. Sustain [Assault] yani Sürdürme, Assault aşamasının alt aşamasıdır. Bu aşamada polis kuvvetleri artar. Fade [Assault] yani Solma, Assault aşamasının bir diğer alt aşamasıdır. Bu aşamada polis kuvvetleri artık destek almamaya yani spawn olmamaya başlar. Bu dalgaları öğrenmek ne işimize yarayacak diye sorabilirsiniz. Bu dalgaları öğrenmek objektifleri ne zaman yapacağınıza dair size bilgi verir. Son olarak bu dalgalar hakkında size bir kaç ufak taktik daha vereyim. Sustain aşamasında gerekmedikçe polis öldürmeyin. Özel birimleri öldürmeye çalışın. Çoğu objektifinizi Fade ve Control aşamasında iken yapın. Sustain aşamasına gelene kadar haritadaki bitmesi için beklemeniz gereken objektife gelin. (örn: Drill) İlk kez kontrol ve Anticipation aşamasına girdiyseniz rehineleri elinizde tutmaya çalışın, polisler bu dalgalarda çoğu zaman rehinelere odaklanır. Bu Assault aşamalarını oyun içinde görmüyoruz, bunları nasıl görebiliriz? Diye soracak olursanız. Bu modu kullanabilirsiniz.[modworkshop.net] 9 - Ufak tefek şeyler Bu maddedeki şeyler ufak şeyler oldukları için ayrı madde de değerlendirmek istemedim. 1 - Paylaşmak, Önemsemektir. Takım arkadaşınız sizden Medkit veya yardım istediğinde kendinizi de zor duruma sokmadan ona yardım etmeye çalışın. Sonuç olarak CO-OP oyunlarda her oyuncu önemlidir. 2 - Host olmak işinizi kolaylaştırır. Hiç başka bir insanın oyununa katıldığınızda internetinizden bağımsız olarak çok lag girdiğini fark ettiniz mi? Bunun sebebini bende bilmiyorum fakat buradan çıkaracağınız şey oyunu kendiniz kurmaktır. Bu sayede polislerin sizi garip garip yerden vurmaları vb. engelleyebilirsiniz. 3 - "F" Spamlamak Merminizi doldururken talihsiz bir şekilde bir cover'ın arkasında değilseniz, aniden bir flashbang yediyseniz veya beklenmeyen yerden bir saldırı yediyseniz "F" tuşuna spamlamak sizi kurtarabilir. Çünkü "F" tuşu ile normal birlikleri rehin alabilirsiniz, bu da onların size sıkmasını engeller. Pek önemli olmasa da aklınızda bulunsun. Bonus - En önemli şey! Gelelim en önemli şey. DSOD'de Oynarken yapabileceğiniz en iyi ve en önemli şey, dikkatli olmak. Evet, DSOD'de yapabileceğiniz en etkili şey bu, DSOD'de oynamak satranç oynamak gibidir. Sıradaki hamleniz ne olacağını önceden hesaplamalısınız. Panik olmamalısınız. Başarısız olsanız dahi istikrarlı bir şekilde tekrar denemelisiniz. Taa ki yapana kadar. Unutmayın, Youtube'da o kadar first aid kit, Joker, Sivilsiz, Solo, Botsuz ve daha bir çok avantajdan kendini mahrum bırakarak kolay bir şekilde DSOD oynayabilen bir insanlar var. Bu kısıtlamalar olmadan siz neden yapamıyasınız? Sonsöz Eveett, böylelikle rehberimiz burada noktalanıyor. Okuduğunuz için teşekkür ederim. Hayatımda oluşturduğum ilk rehber olduğu için hatalarımı lütfen yorumlar kısmında belirtin. :) Ayrıca eğer aktif şekilde Payday 2 oynuyorsanız beni eklemeyi unutmayın! Kaynakça Bu rehberi hazırlarken bazı yabancı kaynaklar ve kendi bilgi birikimimi kullandım. Kullandığım videolar hemen aşşağıda. (Bir de, sağdaki video gerçekten önemli ve güzel bilgiler içeriyor. Sondaki testle beraber yaparsanız baya iyi olur.)

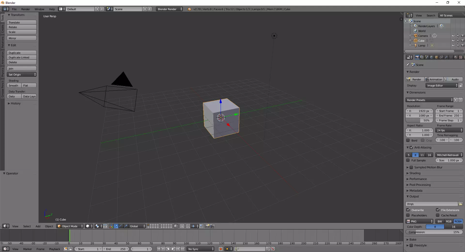
本指南是一份逐步教程,介绍如何制作可用于《桌面模拟器》的3D模型。教程使用Blender作为建模软件,并用画图工具制作纹理(不过我推荐使用Paint.net这类软件)。我会逐步讲解,假设读者毫无Blender建模知识,且包含43张配图! 如果你想制作自定义内容,但没有Blender建模经验,这会是个不错的起点。 本指南的另一个优点是,我使用的所有软件都是免费的,因此没有成本门槛。 我最初是在Solidworks中学习建模的,大约一周前才自学如何在Blender中为桌面游戏建模。这两款软件确实有很大不同,而且我找不到专门针对《桌面模拟器》的优质指南,所以不得不参考众多教程,将各个知识点整合起来。这份指南正是我在学习时希望能拥有的那份指南。 简介 为《桌面模拟器》制作Blender模型的第一步是下载Blender。最新版本可在https://www.blender.org/download/获取。 在本教程中,我使用的是2017年2月24日发布的2.78版本。较新或较旧的版本也应适用,因为我们不会进行任何复杂操作。 本教程中我还使用了画图软件(MS Paint),但如果要处理的不只是几条随意放置的条纹和圆圈(你会明白我的意思),我建议使用功能更强大的替代软件。Paint.net是一个很棒的免费替代选择,它能制作更精细的纹理,还支持图层和透明度,有助于创建更有趣的内容。net 可在 https://www.getpaint.net/download.html 下载。 本教程并非关于高级建模或制作复杂的角色扮演游戏(RPG)模型,但它包含了你开始制作类似国际象棋棋子的对称标记所需的全部内容。如果有需求,我可能会制作一个不仅仅是一堆圆形的模型教程。 那么我们开始吧! 操作控制快速说明: Ctrl Z 是你的好帮手。 A 键是取消全选,如果没有选中任何内容则为全选。 数字小键盘可帮助调整视角,1、3、7、9 是特定视角,2、4、6、8 是方向键用于移动视角。或者你可以使用鼠标中键进行旋转。 建模
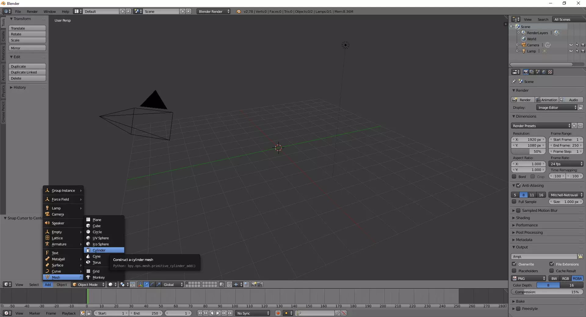
步骤1:打开Blender!它会打开一个默认场景,包含一个立方体、一个相机和一盏灯光。我们不需要关注相机和灯光,只需要关注我们要创建的物体。所以首先删除这个立方体。右键点击立方体,然后按键盘上的删除键。 旁注:我发现有些教程说要从Blender渲染切换到Cycles渲染。如果你要在Blender中查看场景渲染效果,这很重要,但对于《桌面模拟器》来说完全不需要。 现在立方体已经删除了。如果在某处左键点击,光标会在3D空间中移动。下一步我们要将光标置于原点。按键盘上的Shift + S会打开一个包含一些光标选项的菜单。点击“光标归位”将光标重新居中。
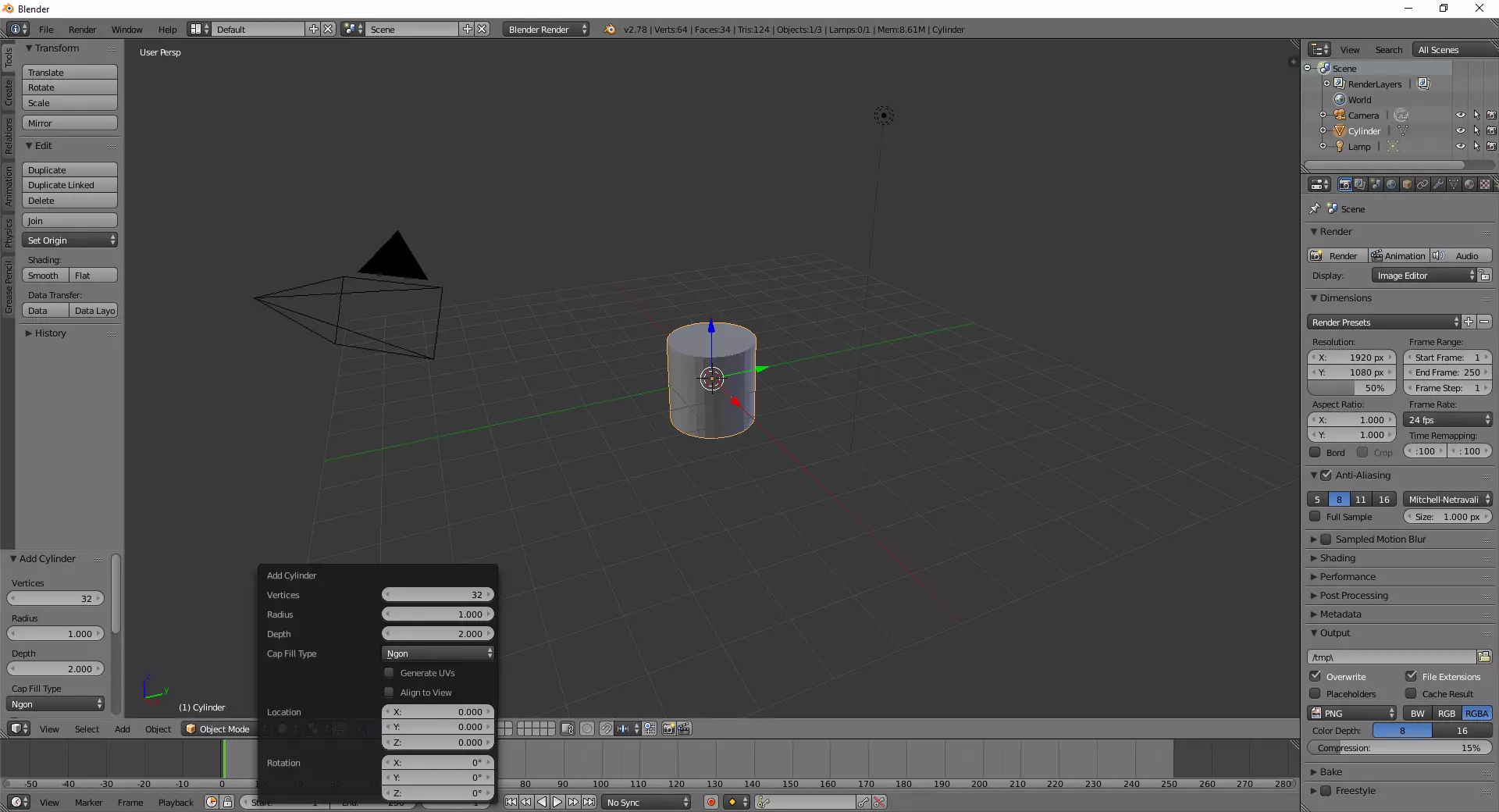
将光标置于中心位置,依次点击“添加”->“网格”->“圆柱体”,在光标所在处创建一个圆柱体。这是我们的起点。圆柱体出现后,按F6键打开该基本体(此处为圆柱体)的更多选项。这里有两个重要参数:顶点数量和顶盖填充类型。 顶点数量决定了模型的分辨率。数值越低,物体看起来越棱角分明;数值越高,操作难度越大,文件体积也越大,可能会影响《桌面模拟器》的性能。我将此圆柱体的顶点数量设为64。 顶盖填充类型决定了圆柱体顶部和底部面的创建方式。默认选项是N边形(n边多边形),但这在《桌面模拟器》中无法正常使用。我不确定《桌面模拟器》中n的限制是多少,但我知道它可以处理3边形和4边形。所以我们就用三角形扇面吧。
现在让我们进入编辑模式,并将视图模式设置为线框模式。这样能让我们更轻松地查看模型。这些选项在下方用红色方框标出。
Blender 使用数字小键盘调整相机角度。如果使用笔记本电脑且没有数字小键盘,可通过视图菜单找到相同选项。我按数字小键盘上的 1 键切换至前视图,按数字小键盘上的 5 键将透视模式切换为正交模式。这样模型后方会显示便于操作的网格。
现在我们要删除模型基础部分以外的所有内容。按键盘上的B键开始框选。左键点击并拖动,在顶部点周围绘制一个方框。被选中的点会变成黄色。
按下键盘上的Delete键,然后点击顶点。这样就只会留下底部。 你可以使用数字小键盘或按住鼠标中键来调整视图。数字小键盘上的2、4、6、8键可作为方向键旋转视图。使用鼠标滚轮可以放大和缩小,按住Shift键滚动鼠标滚轮可上下平移,按住Ctrl键滚动鼠标滚轮可左右平移。
右键点击是逐个选择。我们想要选择整个外圆。最简单的方法是切换到边选择模式,然后按住Alt键右键点击圆上的一条边。Alt修饰键用于选择连续路径中的所有边,在我们的例子中就是圆的外侧。
现在我们开始制作形状。选中这个圆形后,按E键进行挤出操作。按Z键将挤出约束到Z轴,这样可以确保圆形大小相同且在该轴上同心。向上移动鼠标并点击以完成挤出。 注意:如果不确定方向,可以在视图窗口左下角查看坐标轴三元组。
现在,我们可以通过拖动选中圆圈中间的三向控制器来调整其高度。不过,在X轴和Y轴上移动会导致圆圈错位。
制作此类对称部件时,主要需要调整两个参数:圆形的高度和半径。通过三轴控制器上对应的箭头(此处为蓝色的Z轴,在桌面模式下Z轴同样代表向上方向)来调整高度。你也可以在左侧的输入框中精确输入数值,但我通常凭目测调整。 我发现更改半径的最佳方法是使用缩放工具。如果所有选中的顶点/边都处于同一平面,缩放操作会使它们保持在该平面内,仅调整半径大小。操作方法是按键盘上的S键,然后输入缩放比例(例如0.9)并按Enter键,或者使用鼠标进行调整(具体取决于你所需的精确度)。 看到这里是如何形成角度的了吗?
假设你想创建一个完全不向上延伸,只向内或向外延伸的步骤。首先再次挤出(E)这个圆形(按住Z键使其仅沿Z轴方向并对齐),稍微向上移动一点,这样便于看清我们正在进行的操作。同样,如果你需要更多空间,可以通过三轴控制器(蓝色箭头,Z轴)上下移动这个圆形。
按S键可根据你想要的步长进行缩放。现在你可以通过三轴控制器大致调整使其水平,但我比较讲究,所以喜欢将它们精确调整到同一个XY平面上。
按住Alt键并右键点击选择一个圆形,然后按住Shift+Alt键并右键点击另一个圆形(仍处于边缘模式!),这样两个圆形就会被高亮显示。
按S键进行缩放,按Z键将缩放限制在Z轴(上下方向,移动鼠标时它们会在垂直方向上靠近或远离),然后输入0并按Enter键。这会将它们在Z轴上的距离缩放到零→使它们处于同一XY平面上。现在你可以使用三轴控制器整体移动台阶,或者像之前一样独立缩放内圈和外圈,只需按住Alt键右键点击想要缩放的圆圈,然后按S键进行缩放并移动鼠标(或根据你的偏好输入一个小数)。
接下来的几张图中,我将继续进行建模。我只使用Z轴挤出、Z轴平移(通过三轴控制器)以及一次缩放一个圆形。下方是关于模型完成的更多说明。 我首先在Z轴上挤出了几次,这样在制作曲线时就能看到整体形状。挤出次数越多,曲线的分辨率就越高,在《桌面模拟器》中看起来也就越不生硬。
此外,框选(B键)和按住Alt键右键点击的效果相同,如果你在特定视角下觉得哪种操作更方便就用哪种。这是前视图(小键盘1键)。
那么我们该如何完成呢?到目前为止,我们制作的所有东西(在删除圆柱体的顶部和侧面之后)都只是一个杯子,有底部和侧面,但没有顶部,我们该如何将其封闭呢? 这是模型的顶部开口。我们可以通过将其缩放到0来缩小这个孔,然后继续操作,让所有顶点重合。但这种做法很草率,而且在游戏制作中,草率会导致内存占用增加。对于一个小代币来说可能没什么大不了,但积少成多就会有问题。我有两种封闭模型的方法,一种用于平坦的顶部部分,另一种用于尖顶部分。
完成模型:两种方法 平顶法:按住Alt键右键点击顶部圆形以选择所有这些边(仍处于边模式!),然后按键盘上的F键。这将在所有选定边之间创建一个多边形面。
不过如果你从一开始就记得的话,桌面版(Tabletop)不喜欢多边形(ngons),所以它会直接忽略它们。我们需要将其制作成一堆三角形来组成这个多边形。切换到面选择模式,找到面中间的点并右键点击它。然后在“网格(Mesh)-> 面(Faces)”中选择“三角化面(Triangulate Faces)”。
ćĺ
模型点定位法:这是我正在使用的方法,因为这是我们的模型所采用的方式。首先,将顶部圆形沿Z轴再挤出一次。使其高度足够,以便在你偏好的视图中能轻松框选它。然后切换到顶点模式,使用框选(B)选择所有顶点。
现在将所有这些顶点合并为一个。网格 -> 顶点 -> 合并。这里有一些选项,但我选择了“居中”,这样点就会与我们模型的中心轴对齐。
使用三向控制器上下移动,搞定!你的模型就完成了!
使用三向控制器上下移动,搞定!你的模型就完成了! UV纹理 现在我们有了模型,但还没有纹理。以下是我的纹理处理方法。 注意:如果你的模型是纯色的,就无需执行此步骤,直接在《桌面模拟器》中上色即可! 进入物体模式,将视图模式设为实体,查看你的3D模型,现在你应该进行任何必要的调整,使其外观符合预期。 一旦你对模型满意,我们需要确保其质心(当然是大致位置)位于Blender的原点。这是《桌面模拟器》物理效果的作用点,如果质心在模型顶部或甚至不在模型内,会显得很奇怪。
你可以使用三向控制器移动它,或者在左侧选择“物体”并输入笛卡尔坐标。将其设为0,0,0通常是可行的,但在这种情况下位置稍低。我确定Blender会通过某种数学计算基于面或顶点等来确定模型中心,不过具体细节我不太清楚,大致调整一下即可。
将窗口布局从默认切换为UV编辑。切换回编辑模式和线框显示。
继续操作,全选后依次点击“网格”->“UV展开”,然后选择“智能UV展开”。默认设置已经很不错,直接点击确定即可。此时你的左侧面板应该会显示一堆杂乱的内容。
关于UV接缝的补充说明:如果智能展开生成的UV仍让你难以分辨各面的位置,或是切口位置怪异,你可以手动设置UV接缝。在右侧视图中,点击模型上你希望进行UV切割的边缘,插入接缝。这将使智能UV工具在指定位置进行切割,从而生成更直观的UV贴图。 这看起来一团乱,如何知道哪个面对应哪个部分呢?屏幕左侧只会勾勒出右侧视图中选中的部分。因此,若切换到面选择模式并框选(B键)顶部的面,左侧就会显示出与顶部纹理相对应的区域。通过多次操作,你可以逐渐熟悉(或记录下来)每个面在UV贴图上的位置。
一旦我们确定所有元素的位置,就需要导出这个布局。全选所有内容(按A键取消选择,再按A键全选),然后点击“UVs”->“导出UV布局”并保存到某个位置。
我个人使用Paint.net来制作UV,但为了简化本教程,我会使用画图(MS Paint)。在你选择的编辑器中打开导出的图像。我会绘制条纹图案,以便清晰展示操作过程。记住,如果你不确定某个面的位置,可以进入Blender并选择该面,然后在UV视图中查看其高亮显示的位置。
一件精美的艺术品。虽然很难分辨,但中间部分应该有两条条纹,顶部应为红色,底部应有那两个圆形,回到Blender中查看效果。
在底部点击“打开图像”并选择你的杰作。如你所见,我的绘画技巧还有待提高。这些圆圈不是同心圆,顶部的条纹穿过了其他不在侧面的面。基本上我搞砸了。但这只是一个教程。
要在Blender中查看,需将视图模式切换为纹理模式。我还建议切换到边模式,以去除所有面的顶点圆点。看起来还不错,我们把它导入《桌面模拟器》吧!
现在它已准备好用于《桌面模拟器》,并包含完整的纹理! 导入《桌面模拟器》 首先,我们需要将模型导出为《桌面模拟器》可使用的格式,即.obj文件。操作步骤:文件->导出->Wavefront(.obj)。
启动《桌面模拟器》!在单人游戏中,前往“物体”->“组件”,然后点击“自定义”。
点击模型
弹出一个对话框,这是我们将内容导入《桌面模拟器》的方式。
我们保存的那些文件?OBJ 文件要放到“模型/网格”以及“碰撞体”中。UV 图像则放入“漫反射/图像”。系统会询问你选择云端还是本地。我建议先选择本地,确认一切正常后,再重新选择云端进行操作。云端模式允许你在多人游戏和模组中使用这些对象,而本地模式仅你自己可见。选择合适的“类型”和“材质设置”,然后点击导入即可!
它就在这里,带着所有精美的纹理。
记住,你可以在《桌面模拟器》中缩放物品,使其达到适合你游戏的尺寸。希望本指南对你有所帮助,祝你建模愉快!




Dead Island Riptide + Dead Island Riptide Definitive Edition Achiever(all quests) and The Hoarder(all collectibles) -guides Achiever Prologue Main quests 1: "The Storm" Chapter1 Main quests 2: "Castaway" 3: "Back to Reality" Chapter2 Main quests 4: "New Beginnings" 5: "Pathfinders" Side quests 6: "Heavenly Gift" -Paradise Survival camp 7: "Electrifying" -Paradise Survival camp 8: "Mines go Boom" -Paradise Survival camp 9: "Genre: Horror Slasher" -west of Mataka Village 10: "On The Set" -Halai Village 11: "Fire Sale" -east of Paradise Survival camp/north of Kiwi Camping Chapter3 Main quests 12: "Saving Holy Man" 13: "Where the Dead live" 14: "Meeting Locals" 15: "Natural Resources" 16: "The Ritual" 17: "Way of Science" Side quests 18: "Safe Haven" -Halai Village Safehouse 19: "White Line" -north of Halai Village Safehouse 20: "Proximity" -northeast of Helicopter crash 21: "Surplus" -northeast of Helicopter crash 22: "Stop the Madness" -Paradise Survival camp moves to Halai Village Safehouse 23: "Antidote" -Halai Village Safehouse 24: "Alternative Medicine" -Halai Village Safehouse Chapter4 Main quests 25: "Way of Science" 26: "Dr. Kessler" Side quests 27: "History Lesson" -Research Laboratory Chapter5 Main quests 28: "House of God" 29: "Pump Action" 30: "Change of Plans" 31: "Heavy Equipment" 32: "Stalwart Defence" 33: "The Tunnels" Chapter6 - Chapter7 Main quests 34: "The Crossing" 35: "Terminal Siege" Chapter8 Main quests 36: "The Ferry" 37: "City Newcomer" 38: "Front Row" Chapter9 Main quests 39: "Militarized Zone" Side quests 40: "Memories" -between Military Base and Cinema 41: "Superhero" -northeast from the Villa Henderson 42: "The Dead Cant Dance" -southwest of Cinema 43: "The Darkness" -Makeshift Hospital 44: "Healthcare" -Makeshift Hospital 45: "ER" -Makeshift Hospital 46: "Perfect Plan" -west from Sea Market 47: "Ladies first" -center of Henderson, in the basement of a building 48: "On The Edge" -south side of the Church Chapter10 Main quests 49: "Rescue" 50: "Evacuation" Chapter11 Main quests 51: "The Crash" Side quests 52: "Family Ties" -Cinema or Fort Henderson 53: "Reunited" -Makeshift Hopital Chapter12 Main quests 54: "Quarantine Zone" 55: "With the tide" (NOTE! : Dont go to the boat unless you have finished every other quest.) Chapter13 - ----- Rescue mission: Palanai 56: "Stanley" -Mataka Village 57: "Tyler" -between Peter Spicer`s Fort and Olivier Wenge`s Hideout 58: "Mugambe" -on the side of the main road in Palanai 59: "Brian" -near James Nisira`s Bungalow 60: "Megan" -north of Santa Maria/west of Mataka Village 61: "Alfred" -west of Helicopter wreck 62: "Luke" -north of Halai/west of Marik`s Marina 63: "Kitty" -Halai, head towards Ocean View Bungalow Henderson 64: "Xavier" -west of Fort Henderson 65: "Lydia" -Sea Market 66: "Kyle" -south of Cinema 67. "Gianna" -southwest side of Henderson 68: "Carlos" -next to Frankie O`Hara`s Apartment 69: "Alex" -south of Military Base ----- Dead Zones Palanai 70: "James Nisira`s Bungalow" (Killer) 71: "Ocean View Bungalow" (Quickdeath) 72: "Tuluga Cave" (Deathtrap) 73: "Peter Spicer`s Fort" (Undying) 74: "Olivier Wenge`s Hideout" (Deathbone) Henderson 75: "Frank O`Hara`s Apartment" (The Scourge) 76: "Metzger Sloat`s Hideout (Skullcrusher) 77: "Geoffrey Nape`s Warehouse" (Walking Carcass) 78: "Dr. JJ Evan`s Clinic" (Scar) 79: "George Sereno`s Apartment" (Body Eater) 80: "Joel Chubalba`s Motel" (Blackheart) 81: "Ogio Moke`s Laundry" (Blindspot) ( for more detailed guide trueachievements.com ) Thank you! The Hoarder Island Guides Palanai Island Guide #1 - on the bench, east of Paradise Survival Camp Palanai Island Guide #2 - on the table, southeast of Kiwi Camping Palanai Island Guide #3 - on the table, north of Hoyahoya Bar Palanai Island Guide #4 - on the table, in Zimakani Rest Palanai Island Guide #5 - inside Alfred`s trailer, west of Helicopter wreck/northeast of Paradise Survival Camp Palanai Island Guide #6 - on the table, Marik`s Marina Palanai Island Guide #7 - on the bench, north of Marik`s Marina Palanai Island Guide #8 - in the small campsite, west of Mataka Village Palanai Island Guide #9 - inside second Dead Zone, during quest "Where the Dead Live" Palanai Island Guide #10 - inside Tunnels, smuggler area Palanai Island Guide #11 - in the small office, Panai Ferry Station Palanai Island Guide #12 - front of the store in the shopping district, southwest of the town Palanai Island Guide #13 - inside Cinema Palanai Island Guide #14 - on the table, northwest of Cinema Palanai Island Guide #15 - stall outside Sea Market Palanai Island Guide #16 - on the bench, west of Dr. JJ Evan`s Clinic Palanai Island Guide #17 - on the table, west of Quarantine Zone ----- Voice Recordings Audio tape #1 - on the table, bungalow northwest of Pearl Sands Audio tape #2 - on the shelf, bungalow with the power cables in Mataka Village Audio tape #3 - on the bench, northeast of Helicopter wreck Audio tape #4 - on the wooden ground, between Yagavai Waterfall and Olivier Wenge`s Dead Zone Audio tape #5 - on the shelf, side of red building near Rescue Kitty Audio tape #6 - in the bunker, during "Surplus" mission Audio tape #7 - on the shelf, warehouse across from Pinai Ferry Station Audio tape #8 - on the table, northwest of Town Hall Henderson Audio tape #9 - on the table, south of Ogio Moke`s Laundry Audio tape #10 - on the shelf, left side of Henderson inside tent in the Military Base ----- Secret Files Secret Files #1 - under the bed, in Halai Village Secret Files #2 - on the shelf in Halai Village, during "Where the Dead LIve" mission Secret Files #3 - on the small shelf inside drug lab, during "White Line" mission Secret Files #4 - on the ground, in Dr. Kessler`s Biosphere Secret Files #5 - on the ground, inside Tunnels Secret Files #6 - on the table, inside Military Base building Secret Files #7 - on the table, in Military Base Secret Files #8 - on the table, crashed chopper in Henderson Fort Secret Files #9 - on the boxes, last part of Henderson Quarantine Zone ----- Diaries Diary 1 - in the building, near beach at Paradise Survival Camp Diary 2 - second floor, Halai Village Safehouse Diary 3 - buliding with the workbench, in Marik`s Marina Diary 4 - second floor, Santa Maria ruins Diary 5 - in Kessler`s office, in Research Laboratory Diary 6 - left side of the big area inside fence offices, inside Tunnels Diary 7 - on the table, in the Makeshift Hospital Diary 8 - on the table, south of the Cinema near the Infested Warehouse Diary 9 - in the crate, west of Frankie O`Hara`s Dead Zone Diary 10 - near Rescue Gianna, southwest of Henderson ----- Postcards Postcard #1 - on the table, Paradise Survival camp safehouse Postcard #2 - on the table, Kiwi Camping Postcard #3 - on the table on the second floor of building, near Halai Village location point Postcard #4 - on the mattress, southwest of Breri Outpost Postcard #5 - on the table, Mataka Village Postcard #6 - on the table in Halai Village, side of the blue building near Ocean View Bungalow Postcard #7 - on the table, 2F in the Nick`s House Postcard #8 - on the ground, in front of the Bank in Henderson Postcard #9 - on the couch, inside building near the bridge to the Fort Henderson Postcard #10 - on the box, left side of the bridge near Bank in Henderson Postcard #11 - on the table, near Rescue Damien Postcard #12 - on the bench, in front of Church Postcard #13 - on the wall, inside Rodrigo`s Shop Postcard #14 - on the table, rooftop each of Cinema in Henderson Postcard #15 - on the bench, near Rescue Eva ( for more detailed guide deadislandfandom.com ) ( for more detailed guide ign.com ) ( for more detailed guide fandom.com ) Thank you!

今天你将了解《僵尸毁灭工程》中关于小型动物狩猎的一切。诱饵:老鼠——奶酪、花生油、培根碎、巧克力、橙子、苹果、西红柿。
老鼠 - 奶酪、花生油、培根片、巧克力、橙子、苹果、西红柿。
松鼠 - 橙子、花生、花生油、麦片、苹果、玉米、爆米花。
小鸟 - 面包、玉米、麦片、蠕虫
兔子 - 胡萝卜、苹果、沙拉(生菜)、卷心菜、玉米、香蕉、土豆、西红柿。
基础操作 要放置陷阱,需右键点击,选择“设置陷阱”选项,然后选择你想要放置的陷阱。 (陷阱必须位于主背包中,而非普通背包)
若要在陷阱中放置诱饵,请右键点击陷阱,然后从“添加诱饵”选项中选择你未来午餐的诱饵。
一旦小动物被抓住,点击陷阱就会出现获取猎物的选项 职业与技能
提示 请务必在森林中放置陷阱,那里动物出现的速度要快得多。可以通过右键点击进行地形侦察来判断自己的位置,道路上的陷阱是无效的。 在升级狩猎技能之前,请阅读不同的狩猎相关书籍。
为了加快该技能的升级,这样你可以节省大量时间和诱饵。腐烂的水果和蔬菜不适合作为诱饵。烹饪小动物之前需要先给它排空肠道,然后再进行烹饪。在生存的第6天,电视上的“生活与生存”频道会在18:00播放
ают
“野外生存”节目,通过该节目可以快速获得“驯兽”技能的经验。已经错过了这期节目?没关系!你可以找到录制该节目的VHS录像带,其名称为“VHS 野外生存 第6集”。VHS录像带可以在书架和VHS录像带商店中找到。有时狡猾的小动物和鸟类会直接吃掉诱饵而不落入陷阱(尤其是在狩猎技能等级较低时经常发生这种情况),但不要灰心,要仔细留意陷阱中诱饵的情况,不过更糟糕的是,这些狡猾的家伙甚至可能弄坏你的陷阱。松鼠和兔子只能在晚上19:00到5:00之间用陷阱捕捉。沿着道路行走时,你可能会遇到营地。猎人们,这个营地可能配备有火器,也可能设有可借用的陷阱。
陷阱中的动物会吸引僵尸,请注意。若想让小动物落入陷阱,需远离陷阱75米。每1游戏小时检查一次陷阱。制作陷阱
分割 要分割兽尸,你需要图片中所示的其中一把刀以及兽尸本身。
P.S. 此图片取自本人另一篇关于《僵尸毁灭工程》烹饪的指南,推荐查看 ;) https://steamcommunity.com/sharedfiles/filedetails/?id=2562163736 捕获概率
çťć
我的其他指南:https://steamcommunity.com/sharedfiles/filedetails/?id=2921745539 https://steamcommunity.com/sharedfiles/filedetails/?id=2772220777 https://steamcommunity.com/sharedfiles/filedetails/?id=2562163736 https://steamcommunity.com/sharedfiles/filedetails/?id=2611258915 https://steamcommunity.com/sharedfiles/filedetails/?id=2617952799 https://steamcommunity.com/sharedfiles/filedetails/?id=2571592382 https://steamcommunity.com/sharedfiles/filedetails/?id=2730093696 https://steamcommunity.com/sharedfiles/filedetails/?id=2735015321




ONE place where all the cheat codes can be easily found BASE GAME: Codes that can be entered at any time on the main menu (can only be done with a keyboard): Exdash: x-x1viiq Mortaccio + 2800 Gold: ↑, ↑, ↓, ↓, ←, →, ←, →, ESC, Enter Il Molise Stage: RelaxEnjoyLife Randomazzo + Arcana VI (Sarabande of Healing): Randomazzami To (temporarily) unlock the Secret Menu: Go to the “Collections” Menu. Scroll all the way down. Find the pink squares. Click the 9th pink square seven times. “You are now a magician” will appear. Return to the main menu and the Secret Menu will be available. You must redo this every time you open the game if you have not permanently unlocked it. To (permanently) unlock the Secret Menu: Defeat the Sketamari in the Bone Zone. It is a rolling ball of bones that continues to grow. It is marked by a ? on the map. To access the Bone Zone map, you must unlock Hyper Mode for any three normal stages (Mad Forest, Inlaid Library, Dairy Plant, Gallo Tower). Conditions for unlock can be found in the Unlock menu. Joke/Fun Cheats: Spin the UI: Spinnn Alternate skins and weapons for Mortaccio, Yatta Cavallo, Bianva Romba, O’Sole Meeo: SpoopySeason Green Acres, but make it corn: PopTheCorn Start as O’Sole with Celestial Dusting, Greatest Jubilee, Cherry Bomb, and Clover, attracting 10 Little Clovers: Kamiki Increase gravity; light sources and pickups accelerate downwards; -40% projectile speed; +25% movement speed; Magnet Radius doubled: OnJupiter Same as Above, but gravity decreases; light sources and pickups accelerate upwards: AndMars Weapons and Passives: All Base Game Weapons and Passives: Everything Only for items from level-ups; not the secret items from Yellow Sign Code can be reused as new DLCs are released and new weapons to the base game are added Arma Dio: Apritisedano Stage/Hyper Mode Unlocks Mad Forest, Inlaid Library, Dairy Plant, Gallo Tower, Capella Magna: Everywhere Only works after unlocking the achievement that unlocks Inlaid Library Il Molise: RelaxEnjoyLife Moongolow: Honesty Green Acres: DotGoGreenAcres Bone Zone: RottingPizza Boss Rash: PeakGameDesign Bat Country: RecycleTheForest Astral Stair: RecycleTheLibrary Tiny Bridge: RecycleTheTower Whiteout: BuriedinTheSnow Space 54: JumpTheShark Holy Forbidden: iWantToSeeitAgain Carlo Cart: TheNextStopis Laborratory: DivineAssault Room 1665: ForbiddenBox Entering the code is the only way to unlock this level Survivors and their Starting Weapons: Arca Ladonna: NoneLaDonna Porta Ladonna: VivaLaDonna Lama Ladonna: SuperLaDonna Poe Ratcho: Strongest Character Suor Clerici: Faschiuma Dommario: Bioparco Krochi Freetto: Accidenti Christine Davain: CrystalMakeUp Pugnala Provola: FlyMeToTheMoon Giovanna Grana: TheTwoAssassins Poppea Pecorina: Feldschlacht Concetta Caciotta: iFeelLoveVenus Yatta Cavallo: YattaPanda Bianca Ramba: Carramba O’Sole Meeo: Reset Sir Ambrojoe: Languorino Iguana Gallo Valletto: WaitReaction Divano Thelma: QuandoLoDicelui Zi’Assunta Belpaese: ParadigmShift Queen Sigma (MY GIRL): AllAtOnce Bat Robbert: BimBumBam She-Moon Eeta: CygnusMagnus Santa Ladonna: SheSawit Space Dude: TheGoodGuy UNBLINDED IMELDA: Unblindimelda RETIRED POE RATCHO: RetirePoe Secret Survivors: Exdash: x-x1viiq OR ExDashExOneViiq Toastie: Tramezzini (only works after Exdash unlocked) Smith IV: MaybeimAStallion Random: iGottaGetToTheEdgeOfSoul Boon Marrabbio: FettinePanate Avatar Infernas: KalvasFlam Minnah Mannarah: FoldinTheCheese Leda: iWillNeverLetYouForgetAboutMe Cosmo Pavone: Lhovistoio Peppino: PinoCiamPino Big Trouser: EArrivatoLarrotino missingNO: RightNinetySeven Gains Boros: HighFive Gyorunton: SecondEvolution Mask of the Red Death: ABlasphemousMockery Bats Bats Bats: WhyDitHaveToBeBats Rose De Infernas: RescueFromTheShadows Scorej-Oni: NotSureitsThunder Gyoruntin: BlunderingFool Relics: Grim Grimoire: ThisShouldHaveBeenUnlockedByDefault Ars Gouda: ThisTooShouldHaveBeenUnlockedByDefault Milky Way Map: LeadMeToTheCheese Magic Banger: ThankElrond Sorceress’ Tears: TimeCompression Glass Vizard: EggsEggsEggs Yellow Sign: ihaveseenitihaveseenitihaveseenitihaveseenitihaveseenitihaveseenitihaveseenit (typing “I have seen it” with no spaces seven times) Mindbender: TeleportUsToMars Great Gospel: iCanHearTheCriesOfCaptainPlanet Gracia’s Mirror: FreezeArrow Seventh Trumpet: DootDoot Chaos Malachite: GottaGoFast Chaos Rosalia: ColdWaterHotWater Chaos Altemanna: ChapaTribe Apoplexy: TengillesBalm Trisection: Haeralisploy Brave Story: LugriansTale Randomazzo: Randomazzami Darkasso and Moonlight Bolero (VI): Darkassami Arcanas: 0 – Game Killer: ilMatto I – Gemini: ilBagatto II – Twilight Requiem: LaPapessa III – Tragic Princess: Limperatrice IV – Awake: Limperatore V – Chaos in the Dark Night: ilPapa VI – Sarabande of Healing: Randomazzami VII – Iron Blue Will: ilCarro VIII – Mad Groove: LaForza IX – Divine Bloodline: LeRemita X – Beginning: LaRuota XI – Waltz of Pearls: LaGiustizia XII – Out of Bounds: LapPeso XIII – Wicked Season: LaMorte XIV – Jail of Crystal: LaTemperanza XV – Disco of Gold: ilDiavolo XVI – Slash: LaTorre XVII – Lost & Found Painting: LaStella XVIII – Boogaloo of Illusions: LaLuna XIX – Heart of Fire: ilSole XX – Silent Old Sanctuary: ilGiudizio XXI – Blood Astronomia: ilMondo Darkanas: (Currently, all darkanas are unlocked by typing the reverse of their corresponding arcana spell. It is unknown if future Darkana releases will follow this same pattern.) Darkasso and Moonlight Bolero (VI): Darkassami I – Sapphire Mist: Ottagabli VI – Moonlight Bolero: Darkassami X – Hail from the Future: Atoural XII – Crystal Cries: Oseppal XXI – Wandering the Jet Black: Odnomli LEGACY OF THE MOONSPELL DLC: Survivors and their Starting Weapons: Miang Moonspell: ShounenHeroine Menya Moonspell: YoungAtHeart Syuuto Moonspell: itsNotAnEclipse Babi-Onna: Vogue McCoy-Oni: ionicoionico Megalo Menya Moonspell: ELamaDonna Megalo Syuuto Moonspell: TakeAShower Gav’Et-Oni: Chevolano TIDES OF THE FOSCARI DLC: Survivors and their Starting Weapons: Eleanore Uziron: SpellSomething MarutoCuts: AnimeisMyPassion Keitha Muort: OopsiStoleitAgain Luminaire Foscari: DeusExMachina Genevieve Gruyere: BasicWitch Je-Ne-Viv: TheWorldEater Sammy the Caterpillar: HappyBirthday Rottin’Ghoul: SoulOfTheParty Weapons: SpellStream: SpellWhatever SpellStrike: SpellWhichever Extra: Allows Eleanor Uziron’s starting weapon to be toggled between all three Spell weapons: StarPupil EMERGENCY MEETING DLC: Survivors and their Starting Weapons: Crewmate Dino: RedisUs Engineer Gino: iSawOrangeVent Ghost Lino: FoundYellowinMedical Shapeshifter Nino: GreenisRedYouisMe Guardian Pina: FoundBlueinStorage Imposter Rina: YouAreTheimposter Scientist Mina: SciencePink Horse: Haaayimpasta Megalo Imposter Rina: SelfReport OPERATION: GUNS DLC: Stages: Hectic Highway: HardCorpsHighSpeed Survivors and their Starting Weapons: Bill Rizer: RunAndRizer Lance Bean: BeanMachineGun Brad Fang: AlwaysArmedNeverShaved Browny: MetallicBakedGoods Lucia Zero: AmiTheOriginal Probotector: RdooEight Sheena Etranzi: BattlefieldFlower Stanley Ironside: MoreThanAMechSuit Ariana: ProtectorOfGaluga Colonel Bahamut: BadBetrayerBahamut Newt Plissken: ChiefSalamander Simondo Belmont: HonouringMasato ODE TO CASTLEVANIA DLC: Survivors and their Starting Weapon: (* denotes hidden character; ** denotes secret character) Leon Belmont: LamentedGenesis Sonia Belmont: LegendMother Trevor Belmont: WallChickenEnjoyer Christopher Belmont: FirstToDoitTwice Simon Belmont: PeterDante Juste Belmont: FatefulFusion Richter Belmont: DoesntHaveUno Julius Belmont: OmniaVanitas Grant Danasty: ActuallyQuiteNice *Quincy Morris: NonPlayerCharacter John Morris: BeefBBQ Jonathan Morris: Morissson (three s’) *Maxim Kischine: StellarFan *Henry: SilverBullet Soma Cruz: TechinicallyNotAVampire *Vlad Tepes Dracula: NotinThisGame Charlotte Aulin: NotAChild Sypha Belnades: BlueCipher *Julia Laforeze: BotheredByBrother *Carrie Fernandez: PolygonalBelnades Yoko Belnades: NotASuccubus *Rinaldo Gandolfi: AlchemistsLament *Mina Hakuba: EnshrinedHeart Elizabeth Bartley: TheLizardQueen Alucard: AdrianFahrenheit *Reinhardt Schneider: UpstartWeakling Eric Lecarde: LeCardigan *Isaac: GuiltyDevil Hector: DeckBrush *Sara Trantoul: BondedSoul *Vincent Dorin: NoFreebies Maria Renard: HolyGlasses Shanoa: MorningSun *Albus: BigBrother *Lisa Tepes: Mourned *Shaft: VladsBiggestFan *Saint Germain: TimeOrRatherFate *Nathan Graves: CardSharp *Cornell: EmeryBoard *Barlowe: PitiableMadman **Young Maria Renard: YourFaultForBeingSoMean **Familiar: Friendlevania **Innocent Devil: ForgemasterFriends **Blue Crescent Moon Cornell: AzureCroissant **Ferryman: HehHehHeh **Master Librarian: RockingChair **Hammer: WhatWouldYouSpenditOn **Wind: NoSpoilers **Jonathan & Charlotte: JonathanCharlotte **Charlotte & Jonathan: Unlocks with same code after completing a level **Stella Lecarde: Twinnado **Loretta Lecarde: CoolTwin **Brauner: EveryonesACritic **Soleil Belmont: ProdigalSon **Dario Bossi: AGuniinAgony **Dmitri Blinov: MenacingHaircut **Celia Fortner: WithLight **Graham Jones: UmbralEclipse **Joachim Armster: CantHoldThemAll **Walter Bernard: itsAllHisFault **Carmilla: WeepingMask **Count Olrox: DontDisturbDinner **Cave Troll: Chupacabra **Fleaman: FinalBoss **Axe Armor: MissAxalotl **Frozenshade: Cold Shoulder **Succubus: ThatsNotLisa **Keremet: CauldronKing **Alamaric Sniper: GothAngel **Blackmore: BizarreShadeAdventure **Malphas: KaraSuman **Death: SewardZead **Galamoth: SizeMatters **Megalo Elizabeth Bartle: PetrifyinglyEvil **Megalo Olrox: TheOtherCount **Megalo Death: EmbraceTheReaper **Megalo Dracula: MathiasCronqvist **Chaos: iiiiiiivvviviiviiiixxxixiixiiixivxvxvixviixviiixixxxxxi (For those who struggle with the amount like me: 7i, 3v, 1i, 1v, 2i, 1v, 4i, 3x, 1i, 1x, 2i, 1x, 3i, 1x, 1i, 1v, 1x, 1v, 1x, 1v, 1i, 1x, 1v, 2i, 1x, 1v, 3i, 1x, 1i, 5x, 1i) Relics: Castlevania Map: EntityOfChaos Stallion Gate: HorseDoor Scorpion Gate: HeadsOrTails Capra Gate: WalkintoTheMirror King’s Gate: KingOfTheFlies Serpent Gate: PieceOfTime Beast Gate: BeastlyBowels Black Disk: DisobeyAlucard Wood Carving Stone: ReadersPartita Pile of Secrets: isThisWhatAManis Ebony & Crimson Stones: BecomeAnVampiyre Weapons: Morning Star: CandleBane Alchemy Whip, Wind Whip, Platinum Whip, Dragon Water Whip, Sonic Whip, Jet Black Whip, Vibhuti Whip, Vanitas Whip Coat of Arms: KitchenSink Curved Knife, Shuriken, Javelin, Iron Ball, Discus, Silver Revolver, Hand Grenade, Wine Glass Belnades’ Spellbook: BelnadesBookworm Raging Fire, Ice Fang, Gale Force, Rock Riot, Fulgur, Keremet Bubbles, Hex, Refectio Spectral Sword: WordsThatStartWithS Alucart Sworb, Tyrfing, Alucard Spear, Trident, Mace, Star Flail, Iron Shield, Guardian’s Targe Ebony Diabologue: BlackRockScroll Confodere, Sonic Dash, Optical Shot, Umbra, Luminatio, Dominus Agony, Centralis Custos Clockwork Weapons: GreatUseOfTime Endo Gears, Peri Pendulum, Myo Lift, Epi Head Remaining Weapons: DraculasDungeon Valmanway, Icebrand, Arrow of Goth, Aura Blast, Svarog Statue, Summon Spirit Tornado, Troll Bomb, Hydro Storm, Grand Cross, Dark Rift, Summon Spirit, Soul Steal, Sword Brothers

在本指南中,我将为你介绍如何完成《兔子与钢铁》的剧情,各区域的一些技巧,以及如何利用“天赐之物”——远古兔子来让一切步入正轨。 前言 完成《兔子与钢铁》的剧情并非易事。这需要时间,也需要投入。如果你真的想做到这一点,就需要不断地进行攻略。
这是一项繁琐的任务,所以如果你尝试这么做,我建议按以下步骤进行: 选择“可爱模式”游玩。 我知道,对你们中的一些人来说,这感觉像是在逃避。我也同意,这确实有点。但考虑到你需要反复进行突袭的次数——而且你必须获胜。我会在本指南后面详细解释我的意思,但要知道,如果你花时间在更高难度下进行约40分钟的游戏流程,又不像我这样每天有12小时的时间来玩游戏,那么最好让自己少些压力,选择可爱模式。 使用“远古兔子”角色游玩。 远古兔子的特性使其非常适合完成剧情。如果你还没有解锁“远古者”也不用担心——随着剧情的推进,你只需完成大量战斗,自然就能解锁它们。不算我在开始剧情前已经击败的大约20场战斗,我在这次游玩结束时总共击杀了约120个 Boss。而且这些都是接近完美(9.5/10)的通关! 建议使用手柄游玩。 我使用的是官方PlayStation 4/DualShock 4手柄,但Xbox手柄应该也同样适用。与键盘鼠标相比,只需移动摇杆就能操控角色,这让游戏体验更加流畅,也更容易操作。 远古兔子:你的救星
古老兔子。你可以通过在困难难度下通关翡翠湖畔,或者击败50个首领来获得这只兔子。古老职业非常适合单调的剧情通关刷怪,但如果你还没有它也不用担心;在我发现古老职业的乐趣之前,重剑职业对我来说也很好用。 古老职业的玩法与其他职业不太一样。它的核心围绕着你的宠物,并将宠物用于你的伤害输出。 你的主要技能会发射2个伤害球,一个来自你,一个来自你的宠物; 你的次要技能会充能你的特殊技能,同时将你的宠物锁定在目标上; 你的特殊技能是古老职业开始变得强大的地方。它有20秒的冷却时间,但这是合理的。它会在你的宠物周围的大片区域造成大量伤害,并且是多次伤害。我们稍后再详细说明。你的防御技能与普通防御技能无异,但有一个额外加成:会将你的宠物召唤至你所在位置。 宠物是这款游戏的核心:让它们固定在敌人身上,看着它们肆意攻击。当你使用副技能锁定宠物后,它们便不会移动。这听起来似乎不太好,但你可以将其转化为优势:你可以专注于躲避,而宠物则能造成巨额伤害!尤其是你的特殊技能范围足以击中多个目标,而真正让其更上一层楼的是:翡翠特殊技。
翡翠特化。先忽略我手机摄像头的画质,看看这个。简直离谱。翡翠特化会将你的特殊技能从手动激活改为每次充能完毕后自动激活,并且将每次命中的伤害提升至500。它能攻击4次。所以,配合像雨滴耳环这类提供重复效果的物品,或者像山之法杖、皇家法杖这类大幅增加特殊技能伤害的物品,情况很快就会变得失控。 其他一些不错的物品包括那些在你进行X次兔子跳后触发效果的装备。你不需要在意自身位置(相对 boss 而言,你还是得躲避子弹),所以四处移动能很容易地触发这些效果。另一方面,我会像躲避瘟疫一样避免携带那些需要点击防御技能才会失去效果的物品。不仅因为当发生意外情况时,你的防御技能是重新定位宠物的宝贵工具,而且希拉(Shira)的终极技能需要你使用防御技能才能在没有战利品帮助的情况下躲避它。 完成故事 关于古老的话题就说这么多。让我们进入故事吧。
准备开始游戏时,你需要选择离线模式。别担心,如果你有本地好友,仍然可以邀请他们一起组队攻略——但如果没有朋友能到你家一起玩,那你就得独自游戏了,本指南也是基于单人游玩的情况撰写的。和朋友一起玩当然没问题,但如果你想通关剧情,我认为组队并非最实际的选择。 在前面的章节中,我已经提到过,完成剧情是一项需要反复刷、颇为繁琐的任务。为什么这么说呢?因为要想高效推进剧情,你必须完成整个游戏流程。剧情仅在每个世界的第一部分推进,也就是商店老板阿莎所在的区域。你需要在每个区域完成大约8-10次剧情节点,因此要想在每次游玩中获得最大数量的节点,几乎需要完全探索该区域。虽然这似乎并非强制要求,但既然你已经深入游玩到这个阶段,为何不击败希拉呢?此外,你每破坏一个法术,希拉就会增加额外的对话。
那么如何实际推进剧情呢?地图上会有一些位于地图下方的问号,这表示该区域是一个你可以前往以推进剧情的世界。在地图上你遇到阿莎的每个区域,会发生以下两种事件之一:阿莎会在她的商店界面中进行一些关于世界现状的对话;或者阿莎下方会出现一个或多个关卡敌人,你可以与它们对话。如果你输掉战斗也不用担心——只要你与它们对话,那个地方的剧情就会推进。如果失败了,你只是无法在当前回合中一次性推进那么多剧情而已。另外需要注意的是,每个世界的剧情并不局限于该世界本身。例如,在故事的“国王军械库”章节中,当我完成带有剧情节点的最终场景时,流程是从翡翠湖畔开始,然后推进到军械库,进行解除梅兰身上咒语的战斗。还有一次,我开始了故事的另一个章节(我记得是“教堂鼠巷”),但那次流程的中期场景却是“鸦巢”的解咒战斗。要真正解除咒语,你只需击败 Boss 即可!这也是我建议如果只想体验剧情就选择“可爱模式”的部分原因——你真的愿意花 3 天时间,或者如果没有每天 12 小时的时间来玩《Rabbit and Steel》好几天,去对抗高难度 Boss 的疯狂挑战吗?一个判断你即将完成故事的好指标是当你解放第一个世界时。我在凌晨4点解放了马蒂,然后第二天通过每个故事再进行1-2次跑图,逐步解放了其他世界。不用担心需要为希拉额外跑图——你可以在同一次跑图中解放希拉和最终Boss(对我来说是梅兰)。不过有一点需要注意,击败希拉会获得成就,但并不会实际获得饰品——需要在之后立即观看完整片尾才能获得。 做好准备,兔子们,祝你们好运。 我注意到的游戏特性 在这一部分,我会介绍一些我在完成故事时注意到的特性和事件。虽然我已尽量让主攻略不含剧透,但从这里开始的内容仍会包含剧透。无论如何,感谢你的阅读! 远古兔子——受到法术影响的一个关键标志是头顶会出现一颗暗星。你在大多数 Boss 身上都不太容易看到它,其中在马蒂的第二阶段最为明显。这就是为什么我觉得好奇,当你攻击远古生物时,它和它的宠物头顶也会出现同样的暗星。 教堂鼠街道——不管游戏想让你相信什么,马蒂的护盾并非能让她免疫伤害,而且存在一个成就要求在她护盾开启的状态下击败她。挺有意思的! 红龙屋——红龙屋是远古生物最能发挥实力的地方。在激光四射的混乱中,你可以专注于待在正确区域躲避,同时让你的宠物去消灭那些龙,尤其是卡尔西(Karsi)。另外,当你将拉娜莉(Ranalie)从法术中解救出来时,她是唯一一个不会被其他角色复活的首领。真令人难过。 学者之巢——你知道这个世界的部分特色是会传送吧?你的宠物不会被传送,也不会受到击退效果的影响。利用这个特点来为你助力! 翡翠湖畔——这是另一个远古之力效果最显著的世界。当你进行躲避操作时,你的宠物能造成高额伤害,而像重剑战士这样的职业在这种情况下就做不到,这也是我强烈推荐远古之力的部分原因。国王的军火库——这是使用“远古”(Ancient)来完成此事的唯一缺点;国王的军火库会变得稍微难一点。Boss喜欢移动,而你的宠物不会。不过,如果你把宠物放在正确的位置,就能一次性击中所有4个塔莎(Tasha),就像在马蒂(Matti)的蓄力攻击中能一次性击中所有老鼠一样!此外,每一轮战斗中,梅兰(Merran)总是从相同的位置按相同的顺序发起攻击,所以把你的宠物放在她蓄力释放终极技能时最终会到达的位置,你就没问题了!




仅消除模糊画质。 消除模糊画质: 前往文件夹“C: Users ANYUSER AppData Local F1Manager24 Saved Config Windows”并创建一个.txt文件,打开它…… 复制: [SystemSettings] r.SceneColorFringe.Max=0 r.SceneColorFringeQuality=0 r.Tonemapper.Quality=1 r.Tonemapper.GrainQuantization=0 r.ToneMapper.Sharpen=0.8 r.MotionBlur.Max=0 r.MotionBlurQuality=0 r.DefaultFeature.MotionBlur=0 r.DepthOfFieldQuality=0 粘贴 保存文件,现在将.txt文件重命名为“engine.ini”,然后就可以享受清晰画质了。

关于1.14.105版本新增的18(+1)个秘密内容。提示:严重剧透!(未完成)目前中文版本已完成其中14个,还有2个已解锁但尚未编辑。英文版本将于本周更新。 介绍 1.14.105版本新增了18个秘密角色: Torino Secretino Dagsson Morris Baldwin Hugh Baldwin Persephone Astarte Tera Annette Genya Arikado 僵尸(Jiangshi) 支配之剑(Ruler Sword) Drolta Tzuentes 亚特兰蒂斯神殿巫师(Atlantis Shrine Wizard) Witch Actrise Zephyr 石 skull(Stone Skull) 假 trio(Fake Trio) Slogra and Gaibon 此外还有另一种秘密武器名为混沌符文(Chaos Rune)。(感谢Costrictor,他在“武器进化与组合(1.14.105)”指南下的回复向我透露了还有另一种秘密武器存在。)本指南简要概述了我解锁每个秘密的经验,但不确定具体触发方式。 附言:截至目前,大多数其他秘密已完成概念设计,但仍未制作完成。 中文版链接: https://steamcommunity.com/sharedfiles/filedetails/?id=3595447362 Torino 见证第17只巨像走向新的地平线。
解锁马泽雷拉地图后,向左移动一格,然后径直向上走,直到看到巨像。攻击它使其激活后,不要再进行攻击。保持安全距离跟随它,直到它从地图底边离开。
托里诺角色数据如下:
与愚蠢的豪赌客共度余兴派对
解锁“西木林”“丘拉-雷”地图和“假面舞会”遗物后,你可以在“吉凯尔”处购买“Preorder Me!”。
Secretino Dagsson角色数据如下
莫里斯·鲍德温 选择内森·格雷夫斯并使用大天使(十字圣印+天堂之剑) 休·鲍德温 用六把为屠魔而铸的剑切开黄油。
在一次“乳品厂”关卡的游戏过程中,使用以下6种武器: 提尔锋/符文剑 阿鲁卡多之剑/阿鲁卡多双剑/阿鲁卡多盾牌 康弗德/伏特康弗德/梅利奥康弗德 瓦曼威/百万突刺 冰之烙印 光剑 剑之兄弟/毗湿奴姐妹 天堂之剑 胜利之剑/唯一解决方案 休·鲍德温角色数据如下
珀耳塞福涅 派遣西蒙在皎洁的月光下踏上多风的冒险。
使用西蒙·贝尔蒙特进化“灵魂龙卷风尖”和“金星新月”。合成表如下。
珀尔塞福涅角色数据如下:
阿斯塔特 与被施了魔法的年轻莫里斯一起在花丛中践行非暴力。
使用乔纳森·莫里斯,初始武器选择除标枪外的任意三种武器。在“伊利·莫利塞”地图开始选择武器时,选择跳过。保持闲置直至5:00后退出。必须是5:00整,5:01或5:02将无法解锁此秘密。
阿斯塔特角色数据如下
猎杀10,000名拒绝死亡的红色敌人。
击杀10000个猩红骷髅 《神谕之战》角色数据如下
安妮特 在一座塔内建造另一座塔。
在地图“加洛塔”中进化钟楼。合成表如下。
安妮特角色数据如下:
有角幻也 让白峰斥责说谎的死神,以揭露其盟友的真相。
使用白叶美奈击杀骗术师(紫死神)。为方便起见,你可以在“BOSS RASH”地图中击败他们。
有角幻也角色数据如下:
僵尸 吞噬10000只森林青蛙的灵魂。
使用黑暗蛙变在疯狂森林中击杀10000名敌人(仅计算黑暗蛙变造成的击杀)
僵尸角色数据如下:
统治者之剑 拼写统治者的单词。
在“施法”中拼写“rulersword”
统治者之剑角色数据如下
德洛塔·祖恩特斯 在圣地见证德古拉侄女的第七次重生。
选择角色伊丽莎白·巴特利,装备阿卡纳“IV-觉醒”并将提拉吉苏升级至2级,确保在卡佩拉 magna 中获得6次复活(死亡6次)
德洛塔·祖恩特斯角色数据如下
亚特兰蒂斯神殿巫师 在沉没的城市中混合神圣液体。
选择地图“月神之地”,将“水之风暴”进化为“水之泵·高潮”。合成表如图所示。
亚特兰蒂斯神殿巫师角色数据如下:
魔女崛起 在石面具沉睡之地,用狂放的年轻女巫击败一名老妪。
在反向模式的镶嵌图书馆中,使用嘉莉·费尔南德斯击杀哈格。
魔女阿库莉丝角色数据如下:
西风 使用索玛·克鲁兹在《恶魔城颂歌》30分钟时限内击败西风 石骷髅 用支配者之器击杀一个倒置的骷髅球体
使用夏诺雅以反转模式进入地图“骸骨地带”,然后击杀斯凯塔马里。
石 skull 角色数据如下
虚假三重奏 找到司书祭品的最终形态。
进化所有司书的馈赠。武器进化参考:https://steamcommunity.com/sharedfiles/filedetails/?id=3596017317 虚假三重奏角色数据如下
击败死神的恶魔骑士二人组——斯洛古拉与盖邦,使用德古拉最弱小的追随者。
游戏将在更新后自动解锁。不过,解锁方式可根据原文确定。位置如图所示。使用跳蚤人(Fleaman)进入地图《恶魔城颂歌》(Ode to Castlevania),然后击败斯罗格拉与盖邦(Slogra & Gaibon)。
斯洛格拉与盖邦的角色数据如下
混沌符文 你需要在施法界面施展“guinigigi”法术。其进化形态“邪恶统治者”如图所示。你需要将“咒术师”升级至满级。此外,在施展“guinigigi”法术后,升级时需要选择它。




大家好,欢迎来到系列指南的第一期,这里将展示我使用的配装以及如何运用它们。在开始之前,我需要先说明几点: 1. 只要采用正确的玩法,这些配装大多都能应对高难度(DS)内容。 2. 这些配装是我个人喜欢用的,我没有确凿事实能证明它们有多强,只是对我来说很有效。 3. 这些配装不会让你在战场上无敌,如果你在寻找那种过于强力的配装,这里可能不适合你。 4. 这些配装并非固定不变,只要核心思路保持不变,你可以把任何不喜欢的技能或武器换成其他的。 好了,言归正传,我们来看看配装本身吧。描述 这个配装我称之为“工程师”,你的主要职责是负责团队装备的维护,比如电锯、钻机,并携带能加快劫案进程或降低难度的物品,如塑性炸药和便携式电锯。你的另一职责是为团队提供火力支援,并利用炮塔吸引敌人火力,保护队友。 技能 强袭者
- 劣势者:基础技能,仅用于解锁更高阶技能。 - 霰弹枪近距离作战:为AA12霰弹枪增加额外换弹速度,因为它实在太差劲了。 - 近在咫尺:提升射速并增加15发弹匣容量,在你扫射走廊时非常必要。 - 火力过剩:所有霰弹枪配装的必点技能,纯粹提升伤害。 - 韧性:抵抗闪光弹,考虑到其持续时间长得离谱,所有配装都必点。 - 神射手:爆头时恢复5点护甲,考虑到护甲机制(只要还有1点护甲就能吸收所有伤害),这在艰难战斗中非常有帮助。 - 拾荒者:同样仅用于解锁更高阶技能。 - 便携式电锯:顾名思义,一把可以打开门和保险箱的锯子。 - 技师
-精通整个工程师技能树,每个技能都能为你的哨卫带来加成。 -硬件专家:减少钻子的钻孔时间。 -钻子中士:减少钻子的钻孔时间并增加自动重启几率,对于我们使用的这些破钻子来说很有帮助。 -启动器:更多自动重启次数。 -战斗工程师:增加你的绊发地雷的爆炸范围。 -更强火力:额外的塑性炸药和地雷,考虑到一扇门需要3个炸药才能打开,这很有必要。 -火焰陷阱:你的陷阱现在会点燃周围区域,与研磨机配合效果很好。 Ghost
-躲避与掩护:速度。 -跑酷:更快速度。 逃犯
-九条命:被捕前又少了一条。 装备 主武器
-000号鹿弹。 -长枪管。 -鲨鱼齿枪口。 -稳定性提升。 -自动射击。 -LED组合。 -弹鼓弹匣。 -任意你喜欢的瞄准镜。 副武器
-000号鹿弹。 -鲨鱼齿喷嘴。 -稳定性提升。 -LED连击 或
-燃烧弹。 护甲 -轻型防弹背心。 投掷物 -燃烧手榴弹。 技能卡组 -研磨者(Grinder) 近战武器 -随意。 玩法提示 -你不是前线职业,不要冲向敌人,你的生死取决于任务目标,将哨卫部署在目标附近或关键通道以发挥最大作用。 -霰弹枪有非常高的弹药拾取率,不要害怕使用它们。 -不要忘记你的哨卫,要经常补充弹药并在它们受损时回收。 -务必使用穿甲弹(AP rounds),它们可以穿透护甲并节省弹药。 -不要将哨卫放置在开阔地带,让它们背靠墙壁以保护后方。 -研磨者(Grinder)技能卡组的回复能力能让你在大多数情况下脱险,但不要以为自己是不朽的,压倒性的火力仍能轻易击败你。-如果你是新手,不要选择“过度杀伤”难度;如果你是老手,也不要选择“死亡之愿”难度。 -此配置最适合用于目标耗时较长的地图或“坚守模式”。 结论




这份指南只是我的个人心愿,希望能帮助一些玩家从游戏中获得更多乐趣,这并非通过任何试炼、复杂操作或危险冒险,而仅仅是让你在游戏中感到舒适自在。引言 要在诺克斯区域的广阔天地中生活——注意,是生活,而非仅仅生存——你不仅需要食物、水和栖身之所,还不能忘记便利性、时尚感、舒适度以及自我表达。因为当你能以自己喜欢的方式着装和展现自我,能满意地审视镜中的自己时,你才有底气说自己是在生活,而非苟活,尤其是当厚重的装甲不再遮蔽你真实的自我之时。正是为此才需要这份指南。 1. 基础知识。 亲爱的朋友们,如果你们完全不打理自己,那么你和僵尸的唯一区别就在于僵尸不呼吸(这或许还是件好事),那么,迈向时尚的第一步非常简单,想要看起来更好,首先做到洗脸和洗衣服就足够了(在现实中这同样有效)。我想你们中的许多人可能已经掌握了这一点,但必须提醒一下,因为我的朋友就喜欢像刚从粪坑里拖出来的猪一样到处晃悠。
漂亮的服装,在哪里可以获得。
如果第一条对你来说不是问题,那你很棒,但想更有型的话,得给自己挑一套帅气的行头。我和朋友们就有好几套衣服,应对不同场合(居家、工作、日常)。我知道这听起来有点奇怪,毕竟街上到处都是僵尸,我们却搞得像在玩《模拟人生》似的,但话说回来,护甲固然不错,不过穿得有型更有意思。好看的衣服在很多地方都能找到,但真正厉害的家伙们,
人们会在精品店和商店里拿衣服,我个人逛过里弗赛德、西点和甚至路易斯维尔的服装摊位,记住,穿破洞的衣服就意味着你像个窝囊废,所有破掉的衣服都是破烂,但如果你是个裁缝,能把衣服缝补得像新的一样,那我会为你起立鼓掌。另外,也能从尸体上找到不错的衣服,但这时最好不要用锋利的武器砍穿着酷衣服的僵尸,很有可能会把衣服弄坏。收集服装,进行搭配,看看是否喜欢,要是喜欢就好,你可以向朋友们炫耀自己穿着多么时尚的夹克“点燃”了整条街。 另外别忘了配饰(耳环、项链、十字架、吊坠、戒指) 3. 头发。
我觉得衣柜的问题不难解决,你们都很聪明,但除了衣服,还可以改变自己,也就是发型和胡须(如果你是男性的话)。头发长得确实慢,如果你想留长发,而现在只有短发,那就得有耐心(长时间忍耐)。为了确定自己想要什么发型,方便起见,可以下载一个发型预览模组,看看服装风格,挑选你认为合适的发型然后尝试。可能还需要发胶或发蜡,别嫌麻烦,好好找找,毕竟如果因为这个就换别的发型,那你显然不是……潮人,因为他们从不偷懒,会想尽一切办法让自己变得更漂亮。你也可以染发,要找染发剂的话,你应该去理发店和男士理发店,那里总是有很多颜色的染发剂,既有自然色,也有特别的颜色(红色、绿色、粉色、蓝色等等),我喜欢蓝色的头发,我把头发扎成了马尾,因为它和我的衣服很协调。 4. 示例。我和朋友们在我们的生存游戏中专门为你准备了几个穿搭示例,我们亲手收集了所有服装、染发剂,甚至在里弗赛德抢劫了珠宝店,搭配出了不同风格,现在就展示给你看。 风格1:休闲风——适合平静生活的简约服装。
风格2:迷彩街头风——(看那位女孩)这是一种适合在街头进行各种活动的自由风格。
风格3:机车风——酷炫风格,机车夹克、牛仔裤、飞行员眼镜,现在你就是城市的恐惧。
风格4:嬉皮士——适合喜欢鲜艳色彩的人,对他们来说生活永远不会灰暗。
风格5:居家舒适——宽松家居服、拖鞋,还需要什么呢,坐在壁炉前吃点饼干吧。




杀死女巫
简介
TA什么都没有写

发帖达人Ⅰ