游戏地图。我会在制作完成后添加进来。 简介 在玩这款游戏时,我制作了一张地图……所以想分享出来。随着我制作更多地图,我会将它们添加进来。(接下来我要制作荒地地图) 如果有时间,我会把地图做得更美观……目前我只是制作了一张满足自己需求的实用地图,而且我太专注于玩游戏了,没时间去制作精美的地图。 我是用DIA制作的,这是一款免费的流程图应用,几十年来我一直用它为冒险游戏制作地图,哈哈。 不过,等我有时间的话可能会美化一下。 【图例】:菱形表示:2个出口 方块表示:3个及以上出口 圆形表示:死胡同 八边形表示:哥布林弓箭手塔 其余:兴趣点 森林地图

这是村庄后方森林的地图。 所有死胡同都有可出售的棕色蘑菇。 湖泊地图 严格来说,湖泊不需要地图,但有一条秘密通道可以穿过它…… 提示: 解决方案:(鼠标悬停查看) 与法师塔图书馆的水法师交谈,他会给你一个指南针和一首诗。(无需任何条件,他就会给你) 阅读笔记…… 每一行都包含一个对应魔法元素的单词。 穿过湖泊时,使用指南针按顺序前往每行对应的元素。(有时需要回溯……但你知道的,这就是魔法) 完整解决方案:(鼠标悬停查看) 土 火 土 水 土 风 水 火 岛上城堡

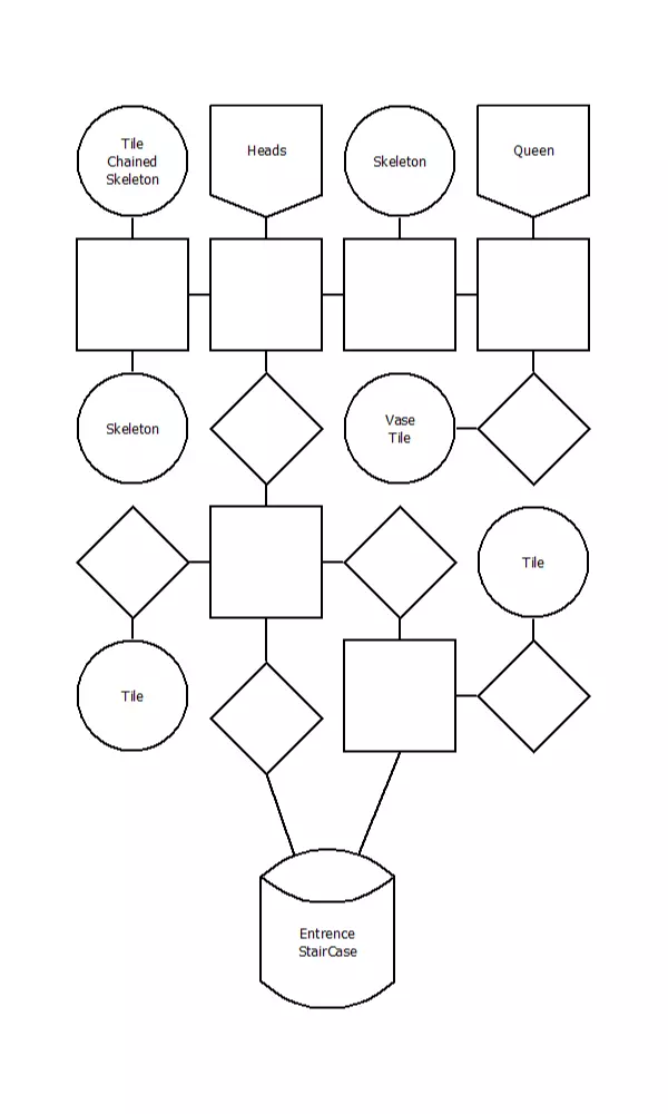
这是湖中小岛城堡的大厅地图。 提示:- 你可以通过跟随带有蛇形标志的门,快速往返女王大厅。 荒地

这是目前的【荒地地图】……它还未完成。还有几个地方我似乎无法到达,我想随着游戏的深入游玩,这些地方会开放。另外,在这个版本中我还没有绘制峡谷,因为它们会让导航变得有些困难。 话虽如此,很多人都在询问这张地图,所以我想先上传一个【半成品版本】,这样大家就能用了。目前这个版本足够你四处走动了。一旦我把峡谷加进去,地图会更清晰。 我很快会更新它……我只是想先把它发出来,因为大家一直催着要。




换一换 















