Bryce Tiles首个成就指南: 一份简短实用的攻略,助你收集所有棘手的成就! 完成游戏 我们达成100%成就之旅的第一步,自然是通关游戏。 (如果你遇到卡关): 秋之丘陵完成!

完成1-10关 凯洛格农场已完成!

完成11-20关 雪花飘落最终版!

完成21-30关 银河之路已完成!
完成31-40关 Ludwig's Library (Quietly) Page-To-Page'd!

完成41-50关 海岸城堡沙滩完成!

完成51-60关 Toyland Trounced!

完成61-70关 Magicland Mastered!

完成71-80关 【沙质平原】已完成!

完成81-90关 格雷科波尔斯场地已完结!

完成第91-100关……这意味着要击败,不,是征服纳克索斯你所做的一切!【原版系列结局】
完成音乐混沌中的全部100个关卡并观看交付动画。这也将解锁Plus+模式。Double Rumble Done!

完成双人大乱斗的全部10个关卡 奔跑者已漫游!

完成“奔跑者”中的全部10个关卡 消失行动已被击败!

使用BtHackr完成“消失行动”中的全部10个关卡(你这个作弊者) 在继续之前,我必须提一下BtHackr...


世界的天赐之物:配置Bryce Tiles关卡和游戏模式的能力。你可以为自己开启遗忘、漫游者、无魂和Plus+模式,也可以为自己选择游戏中的任意关卡。 但我不建议这么做。 相反,要以正确的方式行事,小无赖!相反,要按照本指南的指引去做,小淘气! 不过,为了达成这些成就,你可以在游戏安装目录中找到BtHackr。

音乐混沌的秘密:越界探索 存在5个不同的越界区域(简称oob)。这些越界区域会提供文本,可能暗示某些功能、预示即将发生的事件或单纯引导玩家。 越界区域1

第一个【出界区域】位于【沙漠-1】关卡,在穿过第一片水域之后。

右上角有一块孤零零的水瓷砖,沿着水向上走,会踏上一条隐形的路径。一直往前走,直到你看到一棵棕榈树,它会给你一些需要记住的重要文字,同时解锁成就。

(对于BT徽章成就很重要)新手2

第二个出界点仅在Plus+模式中可进入,位于Greek-2关卡末尾的出口附近。

在出口右侧,远离常规路径的地方,你可以沿着另一条隐形小路一直走到一个水砖处。靠近水砖即可获得成就,同时会出现一段文字,提及在再往后的2个关卡中会有一个【turnet】。

(预示着遗忘啊!)新手3

这个OOB(Out Of Bounds,越界区域)并不在【音乐混沌】中,而是需要完成【消失的表演】才能获得。

在Vaishing-10关卡中,你必须将靠近煤炭的3个箱子中的2个推到关卡边缘(仍需挨着煤炭),然后让消失的水流吞噬这两个箱子。

然后拿起第三个箱子,把它放在原本有热煤的水里,走过去站在第三个箱子上,向前踏上隐形路径。一直走,直到遇到一个球形地砖,它会给你成就,以及一段关于某个叫Bry的人的文字。

谁是Bry?谁是Bry?谁是Bry?谁是Bry?谁是Bry?谁是Bry?谁是Bry?谁是Bry?谁是Bry?谁是Bry?谁是Bry?谁是Bry?谁是Bry?谁是Bry?谁是Bry?谁是Bry?谁是Bry?谁是Bry?谁是Bry?谁是Bry?谁是Bry?谁是Bry?谁是Bry?谁是Bry?谁是Bry?谁是Bry?谁是Bry?谁是Bry?谁是Bry?谁是Bry?谁是Bry?谁是Bry?谁是Bry? 新手4

OOB 4 位于【图书馆 6】区域的末尾,也就是获取绿色钥匙的地方。

不要沿着走道走向绿色的门,而是走到它的右边,那里会通向一条隐形路径。一直走,穿过书架后面的水砖,会再次出现文字,你也会再次获得成就。 新手5

最后一个【OOB】位于【Toy-4】关卡(记住这个关卡,如前所述,它还会再次出现)中,在红色钥匙附近的雪地之后。

凹陷处前的方块上有你必须行走的隐形路径(参考图片),它会带你前往漫游者出口,但你无法到达那里。文本会再次出现,确认你无法到达出口,随后你将获得成就。 音乐混沌的秘密:与Bry的初次接触 我觉得这个名字很熟悉…… Bry Tiles Corporation(Euromaxi)
图书馆8号区域隐藏着一个有趣的秘密,这里是Bry首次出现的地方!

在你收集萨克斯风的地方,在急流前的那块单独的水砖上,一直向右走,你会踏上另一条隐形路径(我的天)。

游戏中可能会遇到一些死胡同,但如果出现这个弹窗,就说明你走对路了。

如果你继续前进,弹窗会滑出屏幕,背景也会随之改变。最终,这条路会带你回到出口,在那里你终于可以见到Bry。

轮到我了。轮到我了。轮到我了。轮到我了。轮到我了。轮到我了。轮到我了。轮到我了。轮到我了。轮到我了。轮到我了。轮到我了。轮到我了。轮到我了。轮到我了。轮到我了。轮到我了。轮到我了。轮到我了。轮到我了。轮到我了。轮到我了。轮到我了。轮到我了。轮到我了。轮到我了。轮到我了。轮到我了。轮到我了。轮到我了。轮到我了。轮到我了。轮到我了。轮到我了。 遗忘与漫游者:一切即将成真 这是一个无法回头的节点。游戏将在此刻彻底颠覆,让你猝不及防。现在唯一的回归,是属于一个神秘男子的回归。 这是终结的开始…… 遗忘结束!以及遗忘版本结局


就这样,它开始了。这个成就比目前其他成就需要更多步骤,但从Greek-4开始。

第一步是到达可以收集木琴的地方,但不要收集它。

相反,从它旁边走过去,找到一个名为【The Turnet】的物品,这是在oob2中就有预示的。捡起这个物品,而不是木琴(因为捡起其中一个会导致另一个消失)。 下一步是完成第100关并通关游戏。没错,你必须再次击败【Naxos What You Do】。

你不会触发送货过场动画,而是会因错误被传送到一个新关卡。完成该关卡后,你将获得新结局并观看另一个版本的送货过场动画。除新结局外,你还会解锁成就【First Rover Finished!】。
你正走在一条诡异的小路上…… 在【音乐混沌】中有三个不同的关卡拥有不止一个出口。这些备用出口通向秘密关卡,完成这些秘密关卡后,会【Roverfy】游戏。 第一个Rover出口位于【农场-1】关卡。

隐藏路径位于关卡最左侧的树木和花朵之间。


沿着路径一直走到尽头会通向绿色的备用出口。进入该出口将前往第一个秘密罗孚关卡,名为【罗孚救援行动】。你可能会注意到这些关卡打破了《Bryce Tiles》的许多既定规则……完成此关卡后,你的方块会出现故障,同时你将获得成就。第二个罗孚关卡完成!

希望你知道自己在做什么……下一个备用出口可以在【图书馆-5】找到。

下一条隐形路径靠近关卡末尾,就在右上角最后一个格子里最后一个敌人出现的位置附近。

选择第二个出口将带你进入下一个秘密罗孚关卡:罗孚漫游。完成此关卡将新增额外的狗和坦克敌人,反转你的音乐,同时还能获得成就【Third Rover Finished!】。

从现在开始,你只能靠自己了…… 最后的漫游者出口在玩具-4(没错,又是这个关卡)。正如在oob5中所见。

在关卡的这个区域,积雪处可以找到隐形路径。

一定要关上这扇门!

将方块向左推,然后向上滑入隐形通道,这将带你进入最后的漫游者关卡。

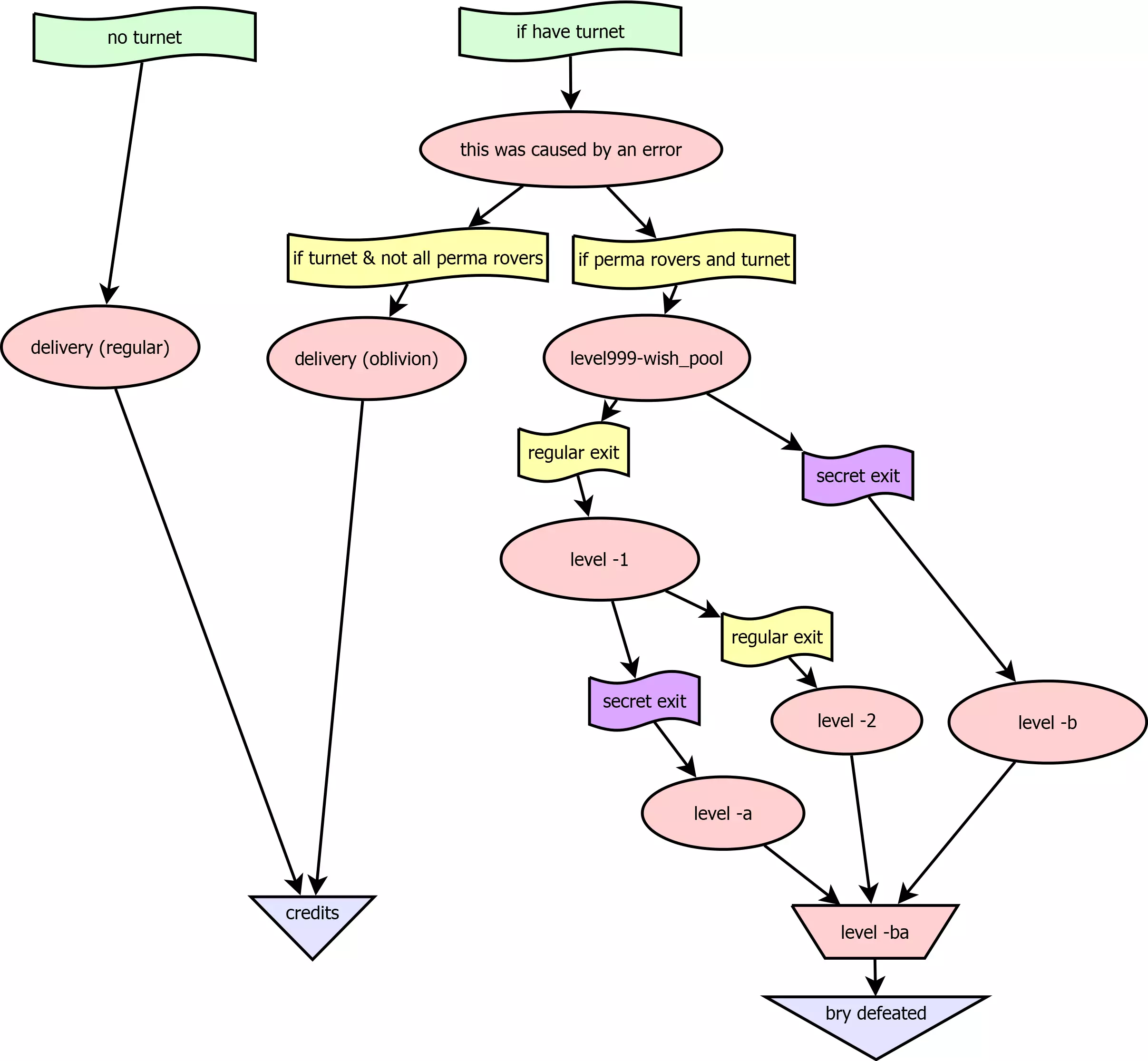
罗孚?我几乎不认识她,这是第三个罗孚关卡,将为你提供最终的罗孚升级。完成此关卡,你将获得成就... 就这样开始了,但请记住,你正走在一条奇怪的道路上,希望你知道自己在做什么,因为从这里开始你只能靠自己了。 好的,让我们来谈谈布莱 标题说明了一切,这部分是关于布莱的。 从oob3就埋下伏笔,我们终于见到了布莱本人,这位神秘人物。但这并非什么好事,因为接下来的内容将改变游戏的走向。在这个人的手中,你曾经所了解的关于Bryce Tiles的一切限制都将被打破... 一个重要的流程图:

获得秘密第三结局,也就是真结局的唯一方法,就是走这条诡异的路径。关卡-1

这个结局步骤最多,但却是达成【最终完美结局】的必要条件。首先,你必须激活三个漫游者(详见前一部分内容),这是进行下一步的必要条件。



其次,你必须重复这些步骤来获取成就:Oblivion Over!,这意味着要回到希腊-4。

回到木琴所在的区域,但不要再去收集它。

走过它,到【The Turnet】那里去。再次捡起那个物品,显然不是木琴(正如我们之前所知,你不能同时拥有两者)。 下一步是完成第100关并通关游戏。没错,你必须再次击败【Naxos What You Do】,这已经是第三次了。

再次完成因错误触发的关卡,你将不会进入第二个结局,而是会进入一个新关卡(因为三个漫游者)。

这个新关卡【level999-wish_pool】允许你探索交付顺序!但有些地方不一样了……

一路走回起点,你会看到有人在等你……靠近这座房子会触发你和Bry之间的追逐桥段。噔!噔!噔!


在本关卡的任何时候被Bry抓住,你都会被踢回菜单界面,并且会变成【无魂者】(啊!)。不过我建议你故意被抓住,因为有一个成就与恢复灵魂有关。 正如oob1所说(哇!真不敢相信他这次没说“预示”这个词)。

成功逃离Bry后,你可以跑回起点,那里会生成一个新的出口。匆忙跳入该出口将带你进入-1层,并获得成就。-2层

要解锁此成就,你必须仅到达-2层


在-1层接近末尾的地方,你会遇到一个交叉路口。要前往-2层,你需要选择左边的路径。

选择那个出口会让你进入-2层,并且你将获得成就。level -a

和上次一样,达到【-a】等级即可获得成就。


这次你需要在-1层选择右侧的路径。

关卡开始时会给予你成就。和上次一样。 此关卡的故事似乎发生在关卡-2的事件之前…… 关卡-b

这个关卡更容易到达,因为它位于【999关-许愿池】中,在那里你会首次被Bry追逐。

在布莱斯出现的房屋旁会生成一个备用出口。

你将再次被传送到-b关卡并获得成就。最终之战已结束,谁是Bry?

Bryce Tiles的最终关卡【-ba】,可通过完成关卡【-2】、【-a】或【-b】进入。完成此关卡后,你将达成【ULTIMATE GOOD ENDING】!当然,还有相应的成就。

BA关卡是你终于可以对Bry进行反击的时刻。这是一个消失行动关卡,意味着当你移动时:水会出现,沿着边缘蔓延,同时Bry会向你靠近。 目标很简单。 通过诱骗Bry掉入水中,彻底击败他,终结Bry的恐怖统治。如果成功,Bry将会消失,水也会停止移动,你可以将一个箱子推入水中,从而进入四个出口中的一个(从任意出口离开都能达成结局)。 最后,会播放一段最终过场动画,它会恢复你的灵魂,给予成就,并授予玩家最终的好结局。 最后冲刺/最后三关 看看你做到了什么!攻克了谜题,找到了道路,面对了所有挑战,除掉了Bry。你已经见识并完成了所有挑战,现在只剩下三个成就阻碍你达成全成就。 那么,让我们踏上返回音乐混沌的短暂旅程,在那里你必须进一步探索…… 玩具 - 4??又来?? BT纹章已触碰!

如oob1中所述,下一个成就要在Toy-4中收集。击败Bry后,你仍需恢复灵魂(如果你不再是无魂状态,可以使用BtHackr开启无魂模式)。

前往Toy-4的尽头,但不要走向出口,而是继续往前走。一直走过出口,你就会踏上我们最后的隐形路径。

沿着这条路走下去,你最终会找到BT徽章,你会发现它被重兵把守着……是BRYS?一路披荆斩棘,躲避BRYS,你的灵魂就会得到恢复,并获得成就!收集100个速度奖杯!以及100个标准推送奖杯!


啊,最后两个成就,或许是最直接的…… 只需按照成就描述去做:收集100个速度奖杯和100个标准推杆奖杯。你可能已经完成了,为《Bryce Tiles》画上句号。 36/36 成就 结语 本指南到此结束,希望这能帮助大幅提高达成这些成就的玩家比例。希望本指南能给你一个100%完成这款游戏的理由。希望现在有了这个理由,你真的能获得所有成就!期待续作再见。

“本指南由当今《Bryce Tiles》领域最重要的专家之一精心撰写。Jacko 一直致力于使用 BTMaker 工具进行前沿的自定义关卡设计,在建议、漏洞测试和游戏玩法调整方面不可或缺。如果说有谁的指南值得遵循和信赖,那一定是 Jacko 的。我衷心且自豪地推荐本指南,希望你在解谜过程中能像我阅读它时一样享受。”——Elvisish,《Bryce Tiles》程序员兼联合设计师。

“这份精彩的指南由Jacko精心制作,他是Bryce Tiles的资深玩家和爱好者。指南中的每一步都值得信赖,能助你顺利体验Bryce Tiles并充分发掘其乐趣!”——JJJJ,Bryce Tiles的关卡设计师兼联合设计师 以下是鸣谢名单:感谢Elvisish和JJJJ 参考资料来源于Elvisish的指南以及你!




换一换 





















