《造梦西游:无双》饰品获取指南 本指南提供隐藏副本进入方式以及BOSS信息。 旧 东胜神州 1. 地煞系列 所在副本:水帘洞

进入方法:第三波小怪处,追随向右移动的宝箱,在宝箱掉落的位置按S+K下跳进入隐藏副本

Boss:

2. 沧海系列 所在副本:潜龙渊

进入方法:第二波小怪处,攻击章鱼触手,即可被章鱼怪拉入隐藏副本。直接向章鱼触手所在位置移动也可以进入隐藏副本。

Boss:

3. 天煞系列 所在副本:赤云巅

进入方法:关卡内24秒左右,被从右侧飞来的心形弹幕击中,即可进入隐藏副本

首领

黄泉地狱 以下内容暂未实装,为端游《造梦无双》隐藏副本进入方式。按照官方的说法,未来会更新地府、天庭等章节内容,而隐藏副本进入方式大概是不会发生改变的,故提前列出。若与端游内容不同再修改。 4.白霜系列 所在副本:奈何桥

进入方法:第二波小怪清理结束后,在如图所示桥上有裂缝位置按S+K下跳 跳下去后会掉落到船夫的船上 攻击船夫三次,船夫会把船沉入忘川河,由此进入隐藏副本 如果不攻击船夫,则会被船夫一路送到奈何桥boss战入口前方,跳过第3,4波小怪


Boss:

5. 罗刹系列 所在副本:极寒殿

进入方法:本关卡BOSS战前全程会有冰锥掉落攻击玩家。第三波小怪处,部分冰面上有裂缝,让冰锥砸到有裂缝的冰面上三次,冰面裂开,跳入即可进入隐藏副本。

Boss:

6. 幽冥系列 所在副本:缠丝地狱

进入方法:第二波小怪清理完毕后,不向下跳,可以跳到右方蜘蛛茧上。 可以通过跳蜘蛛茧跳过3、4波小怪,直接打boss。 第二个蜘蛛茧上方有一个箱子,打开箱子获得一张【烈火决】。 第三波小怪清理结束后,在第三波小怪最左侧场景处,有一片蜘蛛网。 用获得的【烈火决】烧掉蜘蛛网,向左进入隐藏区域,即可进入隐藏副本。


Boss:

天庭 7.宣花系列 所在副本:天宫道

进入方法:第三波小怪处,背景有一片区域被云雾覆盖。使用法宝【地煞葫芦】吸走云朵,即可开启通向隐藏副本【灵官殿】的传送门。

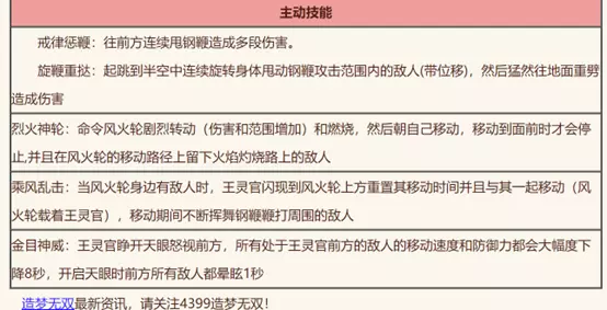
Boss:2020年10月《造梦西游:无双》更新天庭内容时,曾一度写错王灵官的名称,此前一段时间被错误写为【玉灵官】。


8.混元系列 所在副本:北天王殿

进入方法:第三波小怪处,在如图花苞所示位置使用法宝青玉宝瓶。花苞会成长成为藤蔓,开启向上的通路。沿着藤蔓上去之后攻击场景中间有缝隙的门(或者等待场景机关主动攻击该门),即可开启进入隐藏副本【御马监】的传送门。可以跳过第四波小怪,直接打北天王。


Boss:

9. 紫金系列 所在副本:彩虹楼

进入方法:关卡内有6盏可互动的灯,将灯按灭-亮-灭-亮-灭-亮的顺序操作,即可在第四波小怪出现时开启隐藏副本入口。开启后,第四波的部分小怪会因入口开启而掉落死亡。

Boss:






换一换 























