在这款游戏中很容易迷失方向,不知道下一步该做什么。本指南旨在概述游戏机制、主要剧情点等内容,但并非完整的攻略。 接下来我该去哪里? 以下并非详尽列表,但如果你陷入困境,应该能给你一些思路。请注意,探索周围环境始终是你的首要任务! 另外需要注意,信息的主要来源是终端,所以一定要登录所有终端(用户名:alice,密码:moon)。 前往月球。在这之前你无法解决任何谜题。 找到IT人员彭布鲁克,重启连接服务器。 找到罗塞塔,学习月长石语言。 找到赛勒斯,和他交谈。 探索世界以收集碎片。收集12个数据块。 开启12个Artifact房间以收集触发石。 开启12个Interface房间以打开通往月球的门。 角色 以下是游戏中的所有角色列表。通过阅读他们的电子邮件,你可以获取大量信息和背景故事。要做到这一点,你需要找到他们的用户名和密码,然后连接到相应的终端,最后运行“mail”命令。 查找用户名/密码的方法:重启连接服务器后,你可以查看其日志以了解所有网络活动,包括登录信息。该系统的安全性并不高,因为这些日志条目中包含了登录所用的服务器、用户名和密码:D 彭布鲁克 IT人员。他已经失踪了一段时间,而重置连接服务器需要他。他可以在下水道区域找到。连接服务器的密码是eclipse。 埃兹里是你的实验室伙伴。她喜欢牛顿。 连接信息:ASTRO / ezri / science 牛顿是伊森的儿子。他不从事任何科学研究,来到这里主要是为了逃避在地球的过去。他喜欢埃兹里。 连接信息:ARCH / newton / giants 霍勒斯在工程部工作。他不喜欢hound。 连接信息:ENGINEER / horace / floyd hound是一个野心勃勃的人,他是山顶设施的现场经理。没有人喜欢他。他在密谋着什么。 他在下水道下方的旧矿场里有一个秘密实验室。 他组织了一场派对,目的是在罗塞塔中植入一些恶意软件。 连接信息:SECRET或HOUND / hound / ??? 吉尔是hound的助手。他性格胆小,直到最近才开始和其他人来往。连接:ASSIST / gil / ihatehound 伊森 挖掘场经理,也是牛顿的父亲。对“猎犬”高度怀疑。 连接:DIGLOG / ethan / p9qwbj7 凯莉 研究古老语言。 连接:GRAPH / kaylie / sumarian 威尔玛 发电厂经理;厨师;也负责物资供应。 连接:GEN / wilma / bluesky 埃洛拉 在挖掘场工作。 连接:DIGSITE / ellora / obsidian 弗林特 在挖掘场工作。 连接:DIGSITE / flint / newday 菲利克斯 海洋学习专家,他的机器需要鱼。 多雷亚 城镇/水记忆学。达威尔的兄弟。 连接:HYDRO / dorea / flow 娜迪亚 城镇/化学模拟。 钥匙 钥匙在游戏过程中收集,用于解锁特定的门。找到所有钥匙可解锁Key master成就。


锁着的门 有3把钥匙: 山顶考古实验室 私人储藏室(猎犬教授办公室,行政楼) 水泵房办公室 石板 石板是可收集物品,你可以将其带回给凯莉(山顶考古实验室/古文字研究室)进行破译。它们包含了许多关于月光石方程式起源的信息,如果你想了解更多游戏背景故事,一定不要错过。 收集所有石板可解锁Enlightened成就。无需将石板交给凯莉即可解锁该成就,但那样你会错过很多内容! 共有5块石板: 挖掘现场(左侧,瀑布下方) 矿场(靠近上层城镇的门旁边) 月球实验室通道 城镇(靠近矿场底部的门附近) 地下工程 术语表 以下是游戏中使用的术语。它们的含义会在游玩过程中揭晓,但在你尚未了解时,这些信息会有所帮助。 碎片

比特是你解开方块谜题后漂浮的黄色光点。它们在游戏后期用于解锁界面房间的锁。数据块(又称哨兵石)

数据块是由4个方块组合而成,呈方形排列(详见数据块部分了解更多细节)。当这4个方块按正确图案排列后,会触发动画,你就能收集到新生成的数据块。共有12种不同的组合方式。 数据块的作用是解锁月球上对应的【数据块锁】,这些锁会阻碍角色的进度(此处指角色下方的方块)。要解锁它们,你需要前往对应的【界面室】,找到控制台,用【触发石】激活它,然后使用在游戏中收集到的相应数据块来完成解锁。 【界面室】和【 artifact 室】

这些房间是游戏的核心所在。 这些房间的入口由一个动态符号标记(如左侧所示)。要打开它们,你需要站在符号前,使用方向键(或控制器的十字键)重复动画序列。在此示例中:上、左、上、右。如果执行正确的序列,门就会出现。 在【神器房间】(红色门)内,你会找到触发石。 在【界面房间】(黄色门)内,你会找到月球界面。控制台由触发石激活,并需数据块来完成。 界面房间锁

要解锁这些内容,你需要收集足够的【比特】,然后解开谜题。 界面门 一旦打开,门会根据房间状态发生变化:



锁谜题已解开,房间开启 触发石已放置 数据块已放置,房间已完成 触发石

它们可以在【神器房间】中找到,用于开启通往月球的【界面】。 【数据块】 以下是12种不同样式的数据块及其可铸造的位置。此列表仅包含我已发现的内容,因此可能并不完整。 注意:你需要记录已铸造的块,否则将无法知晓遗漏了哪些。



山顶,最左侧 上水道,神器门旁边 挖掘点、猎犬巢穴或地下工程



矿场,挖掘场大门旁(1/2) 矿场,挖掘场大门旁(2/2) 或城镇,矿场大门旁 下部水厂,水泵厂大门下方(1/5) (最难获取;需要通过城镇绕一大段路)



低水位区,水泵房大门下方(2/5) 低水位区,水泵房大门下方(3/5) 低水位区,水泵房大门下方(4/5) 或 低水位区,地下工厂大门旁



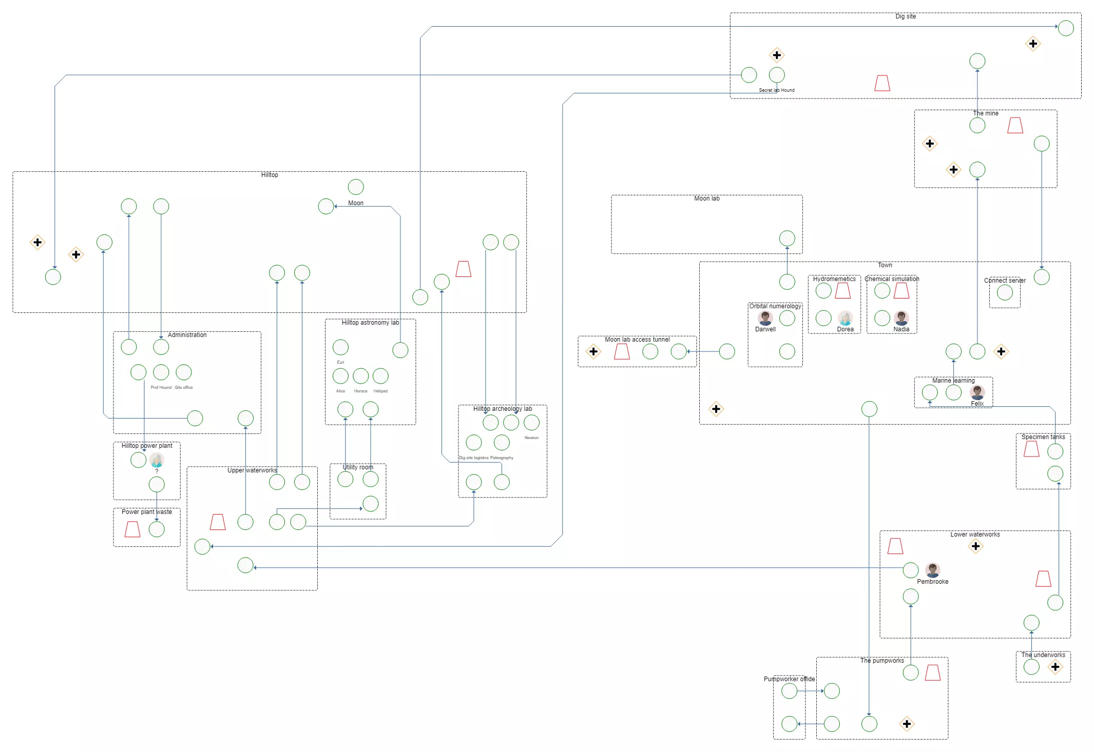
低水位设施,位于水泵房大门下方(5/5) 行政区域,位于高水位设施入口旁 或山顶区域,位于高水位设施大门下方(1/2) 山顶区域,位于高水位设施大门下方(2/2) 黑客系统 当你在猎犬的秘密巢穴中找到终端后,会解锁一个黑客小游戏(以及相关成就)。 要开始黑客操作,在该终端上使用运行编辑器命令,然后按照指示操作。 在猎犬的一份笔记中可以找到一个基础程序: :1 DUP 1 FILL :2 STEP 你可以在一些防御系统上测试你的程序,满意后可以保存(我们将其命名为HAXXOR)。使用程序入侵终端的方法: 连接你想要入侵的终端(详见角色部分的完整列表) 以alice账号登录(用户名:alice / 密码:moon) 使用“run”命令并加上你的程序名称(例如:RUN HAXXOR) 你的程序将针对终端的所有防御层执行 若所有防御被突破,你将获得完全访问权限,无需再次登录 成就 运行你的第一个程序将解锁Novice hacker。 完全入侵一个终端将解锁Accomplished hacker。 完全入侵Rosetta终端(并在突破后运行一次“core”命令)将解锁Elite hacker。 地图 这里是游戏中所有地点的分布图。为节省空间,我没有展示山顶建筑中那些通往死胡同的房间,也没有展示与月球的连接。 符号的位置大致对应实际关卡中门的位置。 图例 绿色圆形:普通门 红色梯形:神器门 黄色菱形:界面门

成就 请注意,成就会在你返回桌面后解锁,而非游戏进行中。 图片____名称详情

【成就:Accomplished Hacker】 突破终端防御:在任意终端上运行你的程序,直至所有防御被攻破。详情请参阅黑客入侵部分。

别名 以他人身份登录终端 使用非爱丽丝的用户登录任意电脑。 请查看角色部分获取所有密码。

成为钥匙 无需钥匙打开一把锁 打开一道界面门(即解开一个界面锁谜题)

无法识别内容,已删除。

连接 修复损坏的服务器???

数据驱动 收集所有数据块 共有12个数据块可供收集。详情请见【数据块】部分。

人去楼空 让几乎所有人都离开。在完成游戏后游玩一年即可解锁(你可以将电脑时钟调至一年后)

精英黑客 通过连接或直接方式连接罗塞塔终端,重启罗塞塔连接 突破其所有防御 运行“core”命令 按下“向下”按钮直至罗塞塔重启。详情请参见黑客攻击部分。

启迪 收集所有石板 共有5块石板可供收集。详情请见石板部分。

玩家 玩电脑游戏???

界面交互 激活一个界面 打开一个界面门锁 在界面中放置触发石 在界面中放置合适的数据块

钥匙大师 找到所有钥匙 共有3把钥匙需要收集。详情请查看【钥匙】部分。

失物招领 找到彭布鲁克 你可以在下层上层建筑找到他。 注意,他需要处于清醒状态才能解锁成就。

新数据 收集一个数据块 创建一个数据块(更多信息请参见【数据块】部分)

新手黑客 编写一个计算机程序。在猎犬巢穴的终端上运行任意黑客程序。 详情请参见黑客部分。

唯快不破 从标题界面到游戏制作人员名单的速通时间少于1小时

和平缔造者 解决家族纷争 前往城镇 与水文学区的多莉亚交谈 与轨道数字学区的她的兄弟达恩韦尔交谈 重复对话直至他们都同意会面

站在巨人的肩膀上 在某位著名思想家的诞辰与贺拉斯对话 我在12月28日(约翰·冯·诺依曼诞辰)偶然解锁了这个成就!可能还有很多其他日期也能解锁它!

最慢速通关 花费超过一年时间完成游戏 可通过将电脑时钟调至一年后,然后完成游戏来解锁。

Speed Run 从标题界面到游戏制作人员名单结束,全程用时不超过5小时

老板 让你的老板被解雇 找到猎犬的秘密巢穴 阅读他终端上的笔记 回去和赛勒斯简单聊聊

最后一人 当所有人都离开后与赛勒斯交谈。你首先需要解锁【废弃之地】,然后回到赛勒斯那里。

解决方案 完成游戏???

触发 找到触发石。打开一个神器门,并获得触发石。

意外遭遇赛勒斯???




换一换 




















