武器与防具升级指南,包含详细流程图及每件装备的属性数据。 简介 与其他传统JRPG或一般游戏中装备升级仅提升主要属性,或许带有一两个次要分支不同,《沙加:绯色恩典》并不遵循这一规则。 在这款游戏中,升级遵循树状结构,你获得的新装备是否比当前持有的更好,取决于你的具体情况。例如,你现在的武器可能有ACU(命中)加成,更容易造成异常状态,但所有升级路径都没有这一加成;又或者某条武器升级路径会彻底改变你可领悟的技能列表等。关于游戏锻造系统的另一点是,某些升级路线仅在特定元素专长的城镇中可用,因此提前了解并相应规划升级非常重要。 因此制作了本指南,一方面是为了让我自己玩游戏时更轻松,因为维基上现有的其他升级表格不太好用,另一方面也希望能帮助到近10年后仍在玩这款游戏的其他一些玩家。 特别感谢在GameFAQs上找到的那份非常全面的数据挖掘表格的制作者,它似乎来自Reddit的某个地方,但没有明确的署名。如果有人知道作者,请告知我以便正确署名。 如果发现任何错误,请留言,我会(尽力)修复。武器 - 双手剑 基础武器位置: 区域 地点 武器 马奇亚姆·亚克萨尔特 斯塔尔 双手剑 马奇亚姆·亚克萨尔特 斯塔尔 屠牛者 马奇亚姆·诺米 内约特热洞 武士刀 希贝尼亚行省 蒂奇·纳·马查 巨人之刃

武器 - 长剑 基础武器位置: 区域 地点 武器 阿兹华坎城 北市场 铁剑 阿兹华坎城 北市场 火焰之刃

武器 - 短剑 基础武器位置: 地区 地点 武器 辛德利亚行省 哈达什特 细剑 辛德利亚行省 哈达什特 欢愉之剑 阿朱阿坎城 竞技场 朱红玫瑰

武器 - 长矛 基础武器位置: 地区 地点 武器 特尔米纳行省 斯拉奇尼行省 约斯加德马厩 长柄矛 斯拉奇尼行省 约斯加德马厩 超级鱼叉 特尔米纳行省 野兽巢穴 双尖矛

武器 - 斧 基础武器位置: 地区 地点 武器 罗尼卡姆行省 卢格 哥特战斧 罗尼卡姆行省 卢格 鹰之刃

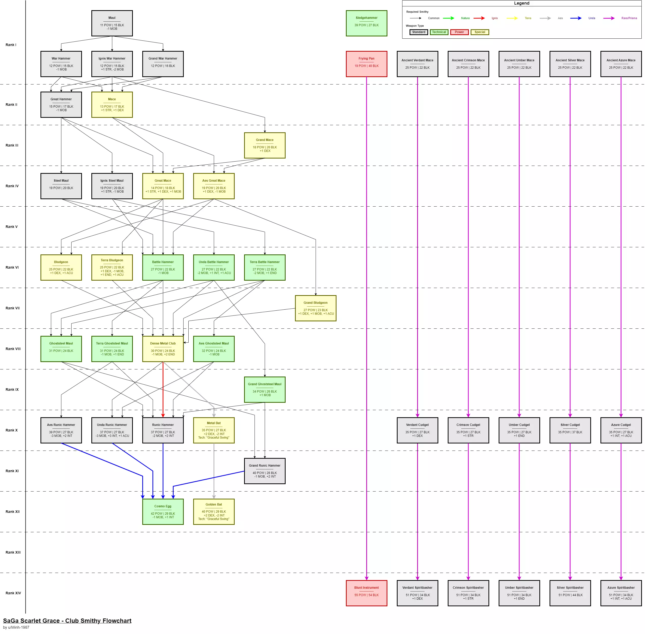
武器 - 棍棒 基础武器位置: 地区 位置 武器 庆州 港藩城 重锤 庆州 港藩城 平底锅

武器 - 弓 基础武器位置: 区域:马奇亚姆·梅格达塞,地点:瓦洛米尔宿舍,武器:长弓 区域:马奇亚姆·梅格达塞,地点:瓦洛米尔宿舍,武器:弯月弓

武器 - 法杖 类型: 标准:有几率闪光出与吸收能量流的咒术同学派的下一级咒术。 反转:有几率闪光出与吸收能量流的咒术同学派的上一级咒术。 元素:若法杖与吸收能量流的咒术元素相同,有几率闪光出该元素的下一级咒术。若不同,则有几率闪光出法杖元素的同等级咒术。 基础:若吸收能量流的咒术为2级或更高,有几率闪光出该咒术元素的1级咒术。若为1级,将有几率闪现下一元素的下一个1级法术,元素顺序为:自然>火焰>大地>以太>水>自然。 基础武器位置: 地区 位置 武器 爱尔兰行省 克沃兰 法杖 爱尔兰行省 克沃兰 永恒法杖

盔甲 - 盾牌 基础盔甲位置: 地区 地点 武器 格拉迪恩省 辛德雷亚省 桑海 小圆盾 格拉迪恩省 辛德雷亚省 桑海 塔盾

护甲 - 主要 属性按以下顺序列出: 斩击/钝击/穿刺/火焰/寒冷/电击 类型: 复合:均衡抗性。 重型:对物理攻击抗性强。 战术:对物理攻击和电击抗性强。 法袍:对元素攻击抗性强。 鱼鳞:对寒冷攻击抗性强。 骨质:对除穿刺和火焰外的所有攻击抗性强。 金属:对除电击外的所有攻击抗性强。 基础护甲位置: 地区 地点 武器 阿兹华坎城 南市场 皮甲 马尔基阿姆亚克萨特 罗绥 防护服 伊尔菲沼泽 巴特尔威克 施法者法袍

护甲 - 辅助 属性按以下顺序列出: 斩击/钝击/穿刺/火焰/寒冷/电击 类型(部分类型在图表中已合并): 头盔:对钝击抗性较高 兜帽:对寒冷抗性较高 手套:对斩击抗性较高 连指手套:对火焰抗性较高 护臂:对斩击和火焰抗性较高 靴子:对穿刺抗性较高 橡胶鞋:对电击抗性较高 鞋子:对穿刺和电击抗性较高 地区 地点 武器 辛德利亚行省 凯行省 泰法 面罩 马奇阿姆·梅格达塞 海沙区 紧身上衣 东北边境 菲内蒙迪 指节套 马奇阿姆·努马迪卡 贝利克 皮靴





换一换 






















