
版本速递——1.20版本解析一览
3月18日,巅峰坦克又进行了一波更新,船新版本重磅登场!
此次更新的内容较多,对部分属性做出了调整,对部分机制、布局、功能做出了优化,今天笔者就来为大家做出一些个人解读,就来看一看新版本的部分变化吧。
一、新增功能
回收功能不必多说,对于一些升阶之后感到后悔的、但是又不能拆的载具,就可以回收了。不过还是提醒各位指挥官,避免过多地研发、升阶、回收、拆解载具,这对材料的消耗还是比较大的。
除此之外,载具的查看界面还增加了一键换装功能,方便我们快速更换载具进行战斗,细节好评。不过该功能只更换装备,部件仍然需要手动更换,因为部件有针对性,所以该功能就没有涉及部件了。
二、新增属性
*部分为预告,期待对应武器装备的推出
反隐强化是个有意思的属性,我们知道,有些载具自带隐蔽属性,如Lav-600、89反英雄的自带几百米隐蔽。隐蔽在实战中对反坦的增益最大;其次是对眼车、重直的增益较大。
反隐强化的意义就是降低隐蔽的价值,这样就相对提升侦测的价值,也增加了双方的战斗距离,从而提升对抗性——拉扯距离的增加,使得战术更富于变化,这点对于高技术玩家的增益不小。
反隐强化属性暂时还未上线,不知道将会在哪里出现,笔者对此表示期待。
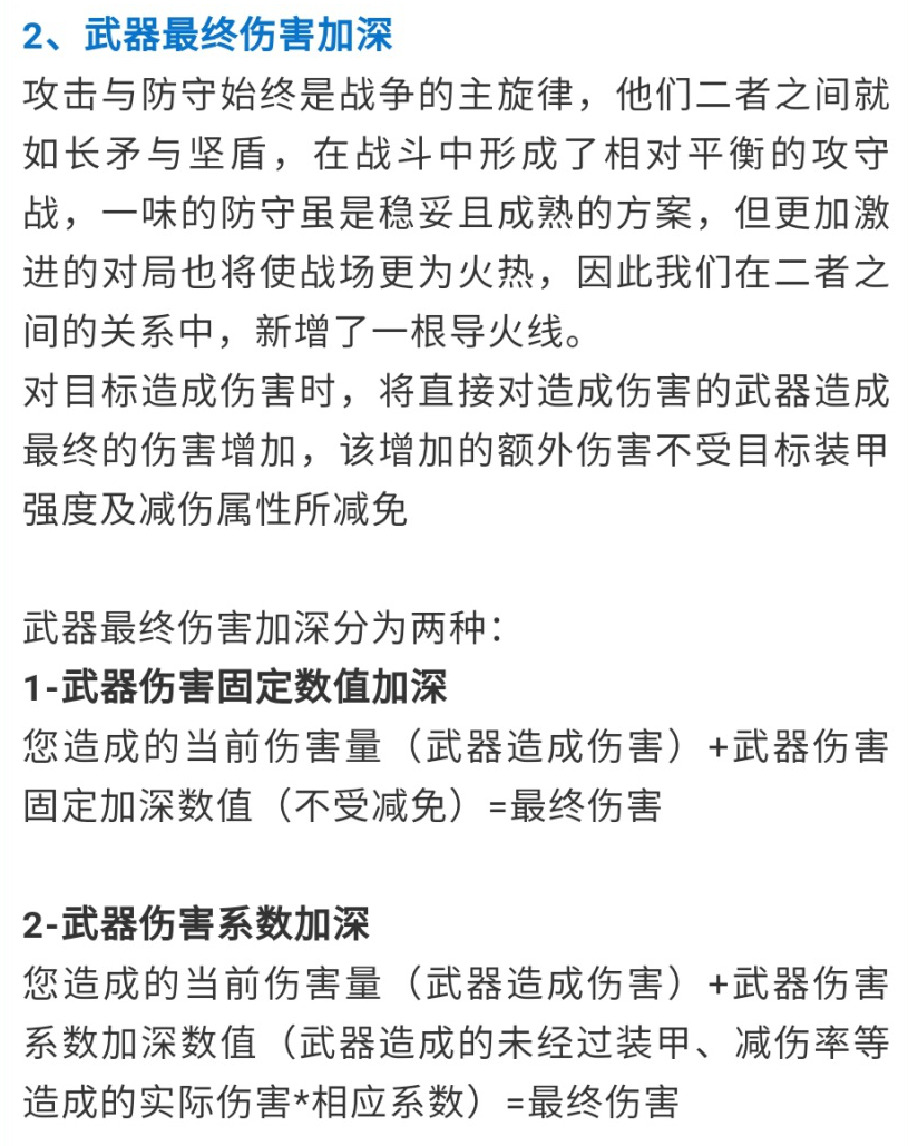
武器最终伤害加深,相信有不少指挥官看得云里雾里,笔者将其解读为追加伤害。简单来说,就是武器追加准真伤,即不受减伤率影响。预计会有两种方向,一种是固定准真伤(如+100),另一种是百分比准真伤(如+1%)。
举个更直观的例子,我方主炮基伤5800,暴击伤害倍率155%;敌方前甲减伤25%、部件减伤5%
不考虑装甲正好被打到0耐久的情况,推测伤害为:
最终伤害=5800*155%*(1-25%-5%)+100(伤害加深值) =6393
百分比伤害可能有多种算法,有待实际上线后测试验证。
精准属性专门针对跳弹,配合前文的追加伤害,这两者一但上线,就会对重坦有显著的克制。但是,相对而言,受到精准属性影响更大的其实是轻坦。如果轻坦装备跳弹甲,那么在精准属性下,跳弹甲直接少一条属性,轻坦也直接少一条活路。
不过鉴于跳弹属性在游戏中设定为概率事件,缺少了交互性,因此笔者建议将跳弹甲的跳弹属性更改为其他属性,这样就不会让1型甲报废了。
另外,笔者个人建议,跳弹其实可以作为载具的自带属性单独保留,或加入物理引擎中,当然,这是远景规划了。
三、调整属性
本次更新,碎甲得到了一波加强体现在了游戏中,不得不说,这个调整很不错。当然,受伤的又是重坦了,不仅跳弹被针对,连减伤都难保,而且还有准真伤伺候……不过鉴于重坦在上个版本中过于强势,使得对抗性大大减小,碎甲增强可以说是一个很好的平衡。
不过目前燃烧居然没有削弱……嗯,众所周知,起火已经成为了几乎所有载具的心头之患。鉴于新版本对重坦有了各方面的削弱,接下来是不是该削削起火了,催催策划~
四、机制&布局优化
匹配机制是众多指挥官关心的问题,本次更新也进行了优化,不过不少指挥官反馈说,本次匹配机制的优化很鸡肋……具体来说就是双方的装备配置不平衡、单排玩家被组队玩家屠杀等等的问题仍然存在。路漫漫其修远兮,这点我们只能等待后续优化了,不过我们看到了官方的努力,总体还是给予肯定和支持~
至于匹配界面,笔者个人还是相当满意的,显示更清晰,且增加了战场地图预览,又将头像、头像框等新元素加入其中,整体感觉不错。
这两者的优化则在整体上优化了游戏感官和秘密武器、英雄试炼的游戏体验,相信现版本的秘密武器、英雄试炼的老bug应该不会出现了吧,有效减少了被bug坑过的暴躁老哥的数量啊。
最后,作为结语,1.20版本的变化还是相当多的。总体来说,坦克整体遭到了普遍削弱,重坦(即将)遭受巨大削弱;不过相对而言提升了对抗性、平衡性,不仅使战术趋于多样化,装备搭配也有了更多选择。
