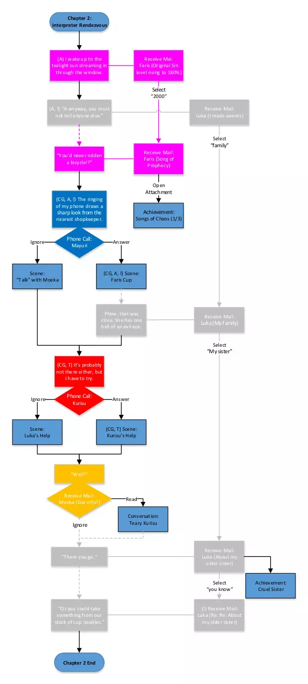
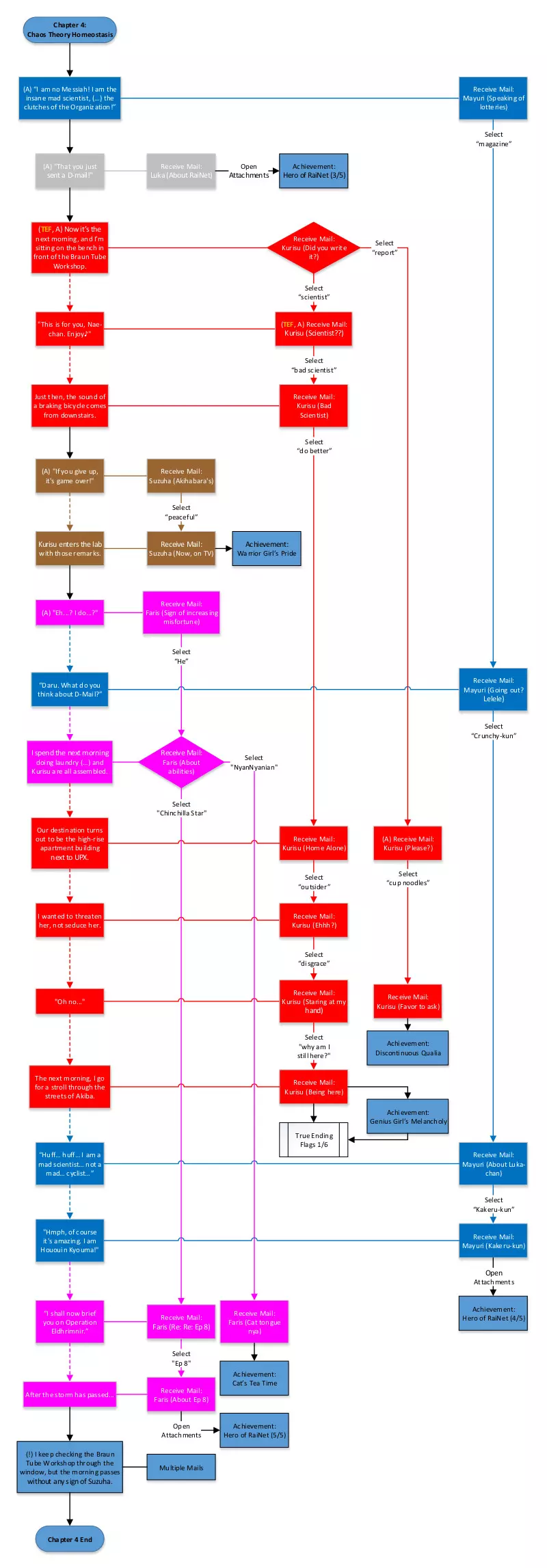
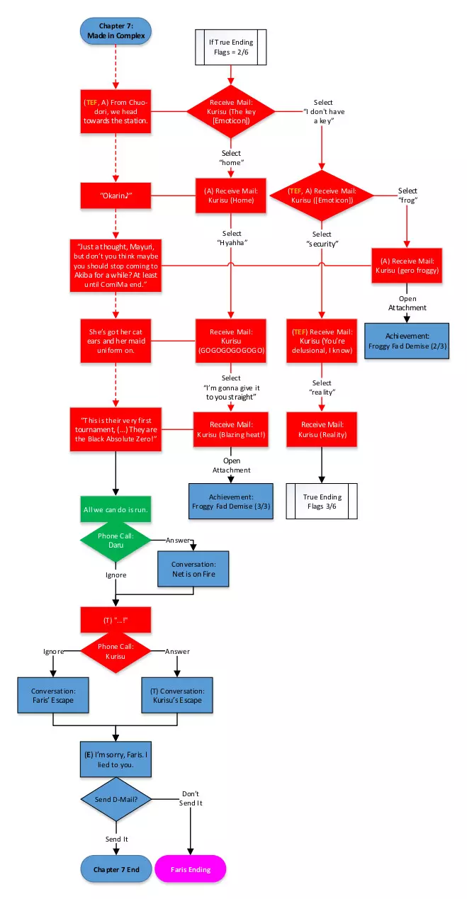
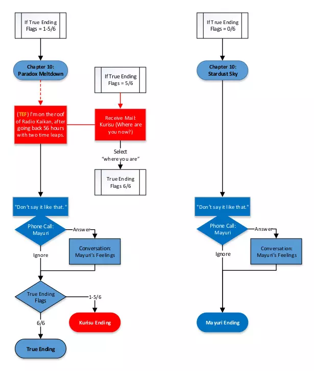
感谢Link0306整理了这份流程图;如果他们碰巧在Steam上看到这个,我在此向他们致以完全的功劳,并感谢他们多年前的辛勤付出。特别感谢Mages将这款游戏带到Steam平台,让所有人都能体验!这张图片是ajak60为wall.alphacoders.com提交的一张很棒的壁纸。 以下内容可能包含剧透,请谨慎观看。 :) PDF链接如下:https://drive.google.com/file/d/0B9fx11CBibMzd0dpYkRjNldpNHM/view?usp=sharing 希望它能帮助解决部分图片亮度异常的问题。 流程图











修改记录 2016年9月9日:添加了原始PDF的链接。 2020年11月30日:感谢Boss Hogg提供的信息:“从二周目开始,在部分对话期间会出现一个类似天线的红色小图标。当该图标出现时,意味着可以使用手机**主动呼叫他人**,而无需等待游戏给出明确提示。 非常令人困扰的是,这个图标会被‘跳过’功能忽略,这意味着你**必须准确知道它出现的时机**。” (需要测试)Hero of RaiNet成就似乎可以在一次或多次通关中获得,还有一些与其他成就相关的邮件:https://www.playstationtrophies.org/game/steins-gate-eu/trophy/113308-Hero-of-RaiNet.html




换一换 































