箱子运作、优先级及物流构建解析,确保居民专注工作而非在城市两端奔波 本指南内容? 本指南将解析优先级的运作方式,并说明如何建立合理的物流系统,避免所有物资都集中到一个仓库。让居民能够将物资运往不同地方,实现生产分配。同样,促使我编写这份指南的原因是,我在视频平台和其他攻略中看到了对优先级机制的错误理解和误导信息。 那么,我们开始吧! 什么是优先级?

居民会将物品放入优先级最高的可用箱子中。 - 就是这样!没错,就是这么简单,这就是全部基础内容,你可以关闭整个指南开始游戏了!优先级的作用就是决定物品首先会被送往哪里。如果将两个箱子放在一起,一个优先级低,另一个优先级高,并且在低优先级的箱子里放入物品,居民就会把物品从低优先级箱子转移到高优先级箱子,直到高优先级箱子被装满。 优先级【不影响】居民【从哪里拿取物品】! 居民总是从最近的箱子或生产站拿取物品! 数量和过滤器是怎么回事?我不想当菜鸟,但纯粹是为了完成任务。关于箱子数量,有个功能可以设置物品数量限制,具体是:

我想这其中的关联不难猜到。 前两项适用于资源类型不重要的情况,例如我们需要任何木材来烧火或制作田垄时。 后两项适用于箱子,例如厨房,这里重要的是食材的多样性,而非总量。 限制是必要的,这样就不会把全城所有的蔬菜都运到同一个厨房,而只运入必要的最低数量,比如不超过20个。每种类型的生食材。 过滤器看起来很吓人,但其实非常简单。 给自己定个规矩——总是点击【清除全部】,只把需要的东西放进箱子里。 这个功能可以限制能放进箱子的物品。 我们要在厨房里放石头或铁干什么呢?

如何做到完美? 这就是指南的核心部分! 我们知道,宝箱具有以下特性: - 优先级 - 宝箱内可容纳的物品数量 - 可包含的物品类型 如果把这些信息结合起来,你就能想到如何利用优先级来创建物品堆叠链等操作。一个简单的例子:- 对于个人工坊,可以设置最高优先级,并为每个资源子类别放置箱子,但数量要少一些,比如20个。


(请注意,我在截图中展示了部分材料,每种物品不超过一个堆叠,优先展示高优先级物品) - 对于未排序的公共仓库,设置最低优先级且无限制


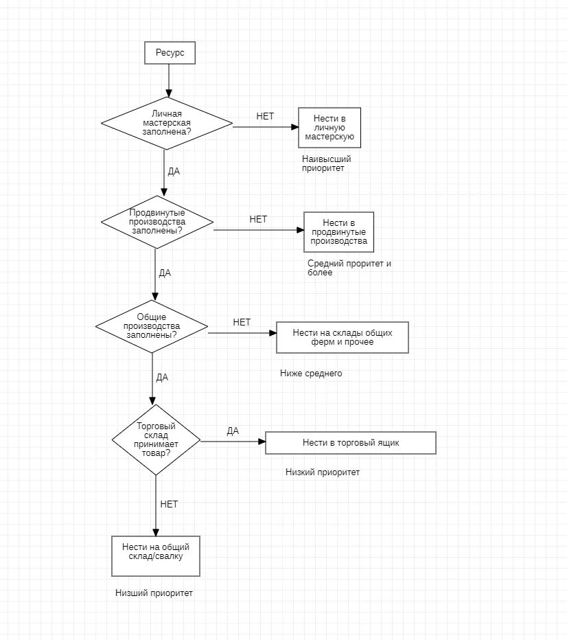
(请注意,我为公共仓库设置了无限制的最低优先级) 这样一来,我们就会面临这样的情况:居民会将所有东西都运到公共仓库,但在我们的私人工坊附近,各种资源都有一些储备,不过数量不多。而且我们的家可以位于定居点的任何位置。只有当你消耗资源时,居民才会从公共仓库把资源运到家里。 但这是一个相当简单且【低效】的方案。你将不得不把仓库建在离木材资源、农场和牲畜尽可能近的地方。否则,你的居民将不得不跑遍整个村庄。而他们的私人住宅也应该离生产设施不远,因为他们会先去那里吃饭。 高级物流:基于前面提到的前提,我们需要这样分配逻辑: - 优先级较低的仓库将作为无法被运送到其他地方的资源的存放点。如果这个仓库里出现了东西,那就说明某些环节运转效率不高! - 我们要把【销售箱】的优先级提高一级。这样多余的卷心菜、甜菜、羊毛、蜂蜜就能自动送去销售了。 - 还要把【生产点附近的仓库】优先级提高一级。这样农民、伐木工等就能直接在原地存放物资,不用在收割时跑半个地图了。- 在二级生产设施,比如为居民准备食物的厨房,放置箱子。这些地方不需要大量资源,通常每种资源一叠就足够了。厨房最好建在离居民区不远的地方。 - 优先级再高一些的,可以在自己的私人住宅里设置私人仓库,在工作台旁边放箱子,存放所有需要的物品。如果车站旁有箱子,你可以直接制作物品,无需打开箱子!因此,为了个人需求,有必要按每种资源类型来分配箱子。 优先级方案如下:


而我们的居民开始按照这种逻辑通过试错法来工作。

在优先级最高的仓库被填满之前,你的居民会在整个村庄里长时间奔波。但一旦这些优先级最高的仓库被填满,他们就不会再花费大量时间四处跑动,而是开始从事那些有用的工作,比如制作物品、采集资源、合成道具等等。 例如:下图中有一个酒馆,里面会为居民制作食物。居民们会自己准备食物并享用美味的餐点。酒馆中需要【制作最多N道菜肴】 冰箱可存放生食材和鱼类,但每种最多堆叠一个。



她的左侧是农场。从示意图中可以看出,居民会优先将食物运往酒馆【3】。酒馆需要每种生食各一杯。 之后,如果有需要,居民会将少量食物运往磨坊【2】。我在那里存放的咖啡、甜菜和小麦不超过20个。然后,如果所有之前的仓库都已装满,它们会将物品运送到位于农场旁的仓库(1)。只有在农场因某种原因也被填满的情况下,它们才会将所有物品运往总仓库(0)。务必根据你的生产规模,为每种类型的物品或堆叠设置数量限制。一开始,我再说一遍,在高优先级的储物箱装满所需物资之前,你的居民会四处奔波。但一旦他们装满了高优先级的仓库,你的物流系统就会全力运转,生产规模也会随之提升。 接下来该怎么做? 接下来,将某种生产的过剩物资放入贸易箱,让NPC去售卖多余的食物、木材或蔬菜。当金币收入稳定后,在任务板上为矿工安排自动采矿,并开始批量生产武器和盔甲,确保所有居民都全副武装。最终,你可以实现家具、瓷砖、盔甲、武器的全面生产,让仓库里总有备用的剑。这在硬核模式中尤其有用,因为你死亡时会失去所有战利品。对你来说,冲进仓库拿新装备,比去找那些该死的旧装备要容易得多。




换一换 


























