《只狼:影逝二度》成就详细指南 引言

大家好!为大家带来《只狼:影逝二度》的成就攻略指南,其中包含完成成就的技巧与提示。

成就数量 - 34 离线成就 - 34 100%完成所需的最少通关次数 - 3或4次 成就难度 - 5/10(取决于操作技巧和反应能力) 获得100%成就的大致时间 - 60-80小时(取决于个人能力) 与难度相关的成就:无 容易错过的成就:有 存在bug的成就:无 使用修改器会禁用成就吗?不会

可错过的成就! 一般来说,如果不想探索游戏,你可能会错过很多成就。即使考虑到新游戏+也是如此。比如收集义肢工具等等。但有些成就会因为不知情而在新游戏+和新游戏++中错过……总体而言,这都取决于结局的选择。 【修罗结局】——只有在与枭的对话中背叛九郎时才会出现。苇名一心 - 仅在与枭的对话中背叛九郎时出现。 断绝不死结局 龙之归乡 - 仅在与枭的对话中选择支持九郎时出现。 苇名之底 - 若要开启最终区域,需在与枭的对话中违背戒律并忠于九郎。 巨鲤 - 需要击杀巨鲤。 怨恨之鬼 - 若在与枭的对话中背叛九郎,则不会出现。所有忍术技能:需要第二次击败守护猴,且身上持有不死斩。 龙之还乡结局:仅在与枭的对话中选择站在九郎一边时出现。 苇名国的尘土:要开启最终区域,需在与枭的对话中违背戒律并忠于九郎。 鲤鱼王:需要击败鲤鱼王。猫头鹰大师是“断绝不死”结局的最终Boss。 怨恨之鬼不会在与猫头鹰的对话中选择背叛九郎的情况下出现。 所有忍术需要第二次击败守护猴,并且此时需持有不死斩。 全盛状态下的佛珠——24和25颗佛珠仅存在于一个结局中。15颗佛珠会在第二次入侵开始时消失。【龙之还乡】结局:只有在与枭的对话中选择站在九郎一边时才会出现。 【修罗】结局:若在与枭的对话中背叛九郎,则不会出现。 【断绝不死】结局:要开启最终区域,需违背戒律并在与枭的对话中忠于九郎。 【鲤鱼王】:需要击杀鲤鱼王。所有忍术技能——需要再次击败守护猴,并且身上要携带不死斩。
4个结局相关成就……无与伦比——击败所有Boss。部分Boss分布在不同结局中。 常见问题与解答 哪里可以获得鲤鱼鳞片? 鲤鱼鳞片可从在河流或湖泊中游动的鱼类身上获取。本指南下方有专门的“鲤鱼与鳞片”章节,介绍鱼类的分布位置。 无法击败小Boss或Boss,该怎么办? 本指南下方有关于小Boss的章节。这里介绍了一些相关的建议和战术。关于Boss,有视频链接,旁边还有对应的成就。 收集面具能带来什么效果? 面具由3个碎片组成。在【所有商人】栏目中可以找到缺少的部分。面具本身可以将获得的技能点转化为攻击力。 我迷路了,该往哪里走? 跟随剧情走。仔细阅读对话,会有文字直接提示你前往的方向。步骤3 - 第一个结局 在与枭的对话中选择【背叛九郎,遵循铁之戒律】; 击败两个首领并获得首领成就和【修罗】结局; 读档回到与枭对话前的存档; 步骤4 - 可能出错的地方 登上苇名城屋顶,在与枭的对话中选择【忠于九郎,违背铁之戒律】; 击败枭后不要移动位置。注意!完成两个结局的所有条件:先完成【净化】结局,再完成【回归】结局。攻略的结局部分中已列出所有步骤;当你获得【永真之花】和【龙之泪】以达成两个结局后,继续游戏直至最终Boss【剑圣苇名一心】;击败Boss后,不要靠近九郎。通过菜单正常退出游戏。再次备份存档。存档路径:C: Users *用户名* AppData Roaming Sekiro *数字* S0000.sl2 步骤5 - 三个结局:靠近躺着的九郎,依次选择三个选项中的每一个。每次选择后,需要恢复我们在步骤4中操作的旧存档; 一旦获得三个结局(【斩断不死的枷锁】、【净化】、【龙之还乡】),不要启动【新游戏+】!选择【否】以继续游戏; 结局 - 新游戏+ 返回各个区域并击败所有精英怪,同时收集6块琉璃(可参考成就【Lapis Lazuli Enhancement】)以及剩余的佛珠。 不要忘记击败怨恨之鬼。 收集完所有物品后,通过佛像开启【新游戏+】; 刷取经验值和道具以进行升级。 完成剩余的成就。很可能你不会解锁击杀所有 bosses 和使用琉璃强化所有义手忍具的成就。在二周目(NG+)中,你需要再次到达苇名城主城并收集12块琉璃。在三周目(NG++)中,你必须背叛九郎,并在苇名天守阁顶层击杀两个未击败的boss。因为我们会在此阶段回溯存档。(目前尚不清楚)在【所有区域和神像】界面中有地图。 哪里适合刷钱? 有很多刷钱的地方。找到适合自己的便捷地点并使用【富裕之球】,这能增加金钱获取量。在【新游戏+】中,金钱奖励会非常丰厚。 我不太理解战斗系统,能解释一下吗? 要学会弹反攻击。在敌人攻击时按下格挡键。如果能掌握这一点,整个游戏对你来说会变得非常简单。如何前往【源之宫】区域的商人处? 沿着宫殿中间的长楼梯向上走。在这个楼梯上还可以打开一扇门。看向岩石,那里有一个洞穴和钩爪点。 第一次攻城战何时发生? 当你击败【猴子守卫】(击败后会有花朵)以及之后击败【幻影僧侣】(击败后是有水晶的婚房)之后。 第二次攻城战何时发生?当你击败【神圣之龙】并夺取它的眼泪时。 常见问题:新游戏+ 何时开始新游戏+?游戏中有【新游戏+】模式。在击败最终Boss后开启。 击败最终Boss后,你可以安心探索世界! 通过佛像启动新游戏+。 新游戏+有什么变化?难度会提升,最高可达新游戏+7。 在新游戏+中可以选择其他结局。 所有佛珠、种子和义手忍具都将保留。击败的精英怪只会掉落钱袋。未击败的精英怪会掉落佛珠。所有NPC和世界都会重置。你的专注值恢复速度会变慢。每次进入新游戏+,敌人造成的伤害都会增加,包括对专注值的伤害。新游戏+中会继承哪些内容?你所有的道具,但不包括钥匙等剧情物品。从Boss处获得的攻击力也会继承。不过你可以通过击杀相同的 Boss 或使用面具来进一步提升它。所有义肢工具及其强化。所有技能招式和被动技能。开始二周目前需要做什么?击杀所有精英怪。收集最大数量的琉璃(最多 6 个)。一次通关达成所有结局!步骤 1 - 自由探索 按照自己的意愿游玩,直到遇到 Boss【幻影破戒僧】;如果在苇名村击杀破戒僧,世界将会发生变化。苇名城将会遭到攻击,那里不会有以前的小 Boss,也不会有用于强化的道具,比如长枪。另外,无头怪可以不用去招惹,它们非常危险,并且会一直存在到游戏结束。获取义手强化部件【内置长枪】(若尚未获取); 击败苇名城所有小Boss(若尚未击败); 完成平田宅邸的回忆并击败蝴蝶夫人(若尚未击败); 击败守护猴以及毒池中的第二只守护猴。 步骤2 - 第一次入侵 击败女僧侣; 返回苇名城(所有佛像将无法使用); 击败苇名城中的新小Boss。这是再次爬上屋顶前的必要条件!在【上层塔楼 - 房间】佛像处进行存档备份;路径为C: Users【用户名】AppData Roaming Sekiro【数字】S0000。

自动的

《只狼:影逝二度》-年度版 所有成就已解锁 最后一项成就将自动获得。

【楔丸】 你从九郎处获得了楔丸。 该武器会在剧情流程中,即序章部分获得。

忍义手 你获得了忍义手 会在剧情中,序章部分获得。

复生 你首次使用了复生能力 在首次死亡时获得。

供品商人 你遇到了供品商人 需要找到任意一位供品商人。例如,在击败首领玄一郎后,沿着城堡的楼梯向上走(不要进入城门!),在右侧可以找到商人。与他交谈,即可获得成就。

升级

义肢大师 你已将义肢的所有工具完全升级 要进行升级,你需要在世界各地收集材料。仔细探索各个区域,收集地面上所有发光的物品。最后你需要两种稀有材料:【爆裂水银】和【尸山油脂】。 机械筒从Boss【鬼庭形部雅孝】身上掉落。 【幻影苦无】可从【阿南雅商人】(土匪)处购买,他位于【苇名之底 - 死亡阶梯】的门口。松脂琥珀位于房屋之上。从【阿西娜深渊 - 水生村】神像出发,前往村庄。游到河对岸(右侧)并跑到尽头。 叛逆者之戒由毒池中的无头黑书持有者掉落。该地点是你第二次与猴子守卫战斗的地方。

巅峰技艺 你已习得所有技能 首先你需要找到所有的技能书。然后长时间刷敌人来获取技能点。祝你好运。 忍术流派秘传 - 可获得【忍杀】,免费。 义手流派秘传 - 可以在平田宅邸 - 龙泉河畔的商人处购买。该商人位于河里的石头旁,他坐在桶里。苇名流秘传——完成苇名天狗的杀鼠任务后可获得。共需消灭3只老鼠。从【苇名城城门】佛像处出发,打开城门,目标老鼠会在右侧上方。但要到达那里,需要直接绕开该区域。 仙峰流秘传——位于【金刚山·仙峰寺】区域。从【主殿】佛像处出发,需沿着岩石继续向上攀登。通常找到该佛像后,就能找到秘籍。如果没有找到这个佛像,就传送到【寺庙庭院】,然后从那里一直往上走,到达山上最大的寺庙。 【无首流派的秘传】——当你将任意流派的最终技能点满后,会由艾玛·一心·天狗传授给你。


所有忍术技巧 你已习得所有忍术技巧 游戏中共有3种技巧: 血烟术 - 在苇名城顶层战胜苇名弦一郎后获得。 傀儡术 - 在仙峰寺击杀4只猴子后获得。 赠与术 - 在达成【猴子守护的不死契约已破除】时获得。

战斗大师 你已领悟战斗流派的奥秘 需要习得任意【秘传】分支的最终技能

【琉璃强化】 你已将琉璃工具强化至最高等级 需要将任意一件工具强化至琉璃等级。单次通关可获得6个琉璃,这应该足够了。

1. 从源之宫区域的精英敌人【淤加美武士】身上掉落; 2. 在源之宫区域可向商人花费6个【鲤鱼鳞片】购买; 3. 在源之宫喂【巨大鲤鱼】食用其饲料后,由商人给予; 4. 从苇名之底区域的BOSS【狮子猿】身上掉落。 所有义手忍具

义手所有忍具 你已获得义手的所有忍具 游戏中需要收集10个忍具。以下是忍具列表及位置: 苇名之底 手里剑车(通往城门的路)该房间内,尸体上。


忍者鞭炮(通往城堡之路)商人售价500金币。他坐在悬崖顶端。可以从老婆婆那边上去找他。


平田宅邸 火焰喷射器(宅邸路径)位于篝火处。


猴子之斧(通往宅邸之路)位于佛教寺庙中。


雾鸦(斜坡竹林)从佛像处稍微往前走,然后向左跳。你会看到一座桥。跳入水中并游到尽头。爬上树,沿着小路跑到洞穴入口(用刀砍断挡路的竹子)。在洞穴里向上爬,然后出来到小屋。里面放着所需的工具。


苇名城 内置长枪(苇名贮水城区)从苇名城佛像出发,前往桥梁。击杀两名士兵并拾取哨塔钥匙。接着需要在桥梁前右转,前往序章时所在的位置。到达“苇名贮水城区”佛像处,就是第一次躲在地板下偷听对话的地方。用钥匙打开这间屋子的门,从宝箱中获取。目标房屋在截图右侧。


萨比丸(上层塔楼 - 房间)需要向下跳,那里有3名武士和他们的中尉。中尉身后就放着装有楔丸的箱子。


内置伞(古老墓地):伞由商人“黑帽狸”以1600金币出售。


坠落之谷 神圣遗物(堡垒)位于精英敌人蜈蚣之后。


口哨(菩萨谷)从猴王BOSS身上掉落


所有佛珠(来自精英敌人)

巅峰状态 你将生命值和集中力提升至最高等级 需要在游戏世界中收集40颗佛珠。建议留意第15颗佛珠,它很容易被遗漏。以下是按区域顺序排列的所有佛珠列表:


苇名地区(6) #1(通往城堡的路)从精英怪【成田直盛】处掉落。 #2(死亡阶梯)从精英怪【地牢巨人】处掉落。 #3(死亡阶梯及桥下山谷)从精英怪【山内典膳】处掉落。他在【地牢巨人】守卫的大门后面活动。 #4(苇名城城门)从精英怪【愤怒的野猪】处掉落。 #5(苇名城城门)找到给予杀老鼠任务的NPC。在这座建筑里,你需要沿着横梁爬到最顶端。那里会有一个装有珠子的宝箱。


下一个佛珠会在第二次占领城堡期间出现 #6(通往城堡的道路)在山内典膳队长所在位置会有一个名为【肥宅酒鬼】的小Boss。 废弃地牢(1) #7(废弃地牢入口)商人以1400金币出售佛珠。


苇名城(10) #8(苇名城)传送到苇名城。沿楼梯向上,你会遇到一名指挥官和4名弓箭手。佛珠从精英怪仓之助松本指挥官身上掉落。 #9(苇名贮水城区)佛珠从精英怪苇名七本枪——山内式部利胜身上掉落。 #10(苇名贮水城区)佛珠从精英怪孤影众·太刀足身上掉落。 #11(苇名城·天守阁上层)佛珠从精英怪苇名·甚助身上掉落。#12(上层塔楼 - 房间)右侧房间内有两名敌人。他们身后有两座雕像和一张海报。海报后面是秘密房间。


以下三颗佛珠将在第一次占领城堡期间出现 #13(上层塔楼 - 苇名一心的居室)由精英怪【孤影众 - 忌手】掉落。 #14(上层塔楼 - 房间)由精英怪【铠甲武士】掉落。 #15(白蛇神社)由精英怪【毒忍者】掉落。【注意】若已开始第二次入侵,该佛珠会消失! 下一颗佛珠将在第二次占领城堡期间出现 #16(苇名贮水城区)由精英怪【枪足之正长】掉落。#17(上层塔楼 - 九郎的房间)在一心所在的守卫塔内,有向下的楼梯。从精英怪身上掉落。 三浦寺,金刚山(3) #18(水生村)在长桥上的铠甲武士精英怪身上掉落佛珠。 #19(寺院境内)从精英怪长手蜈蚣仙云身上掉落。 #20(寺院境内)在湖底。学会游泳后,返回此处拾取。


平田宅邸(5) #21(前往宅邸之路)从弥山院的忍猎者猿胜精英怪处掉落。 #22(平田宅邸主殿)从酒鬼重藏精英怪处掉落。 #23(平田宅邸会客殿)秘密墙壁后有一个宝箱。秘密墙壁上挂着一幅海报(见截图)。


击败猫头鹰、对九郎保持忠诚并偷听永真与九郎的对话后,会出现下一串佛珠。 #24(回忆)由小Boss掉落。 #25(回忆)由小Boss掉落。 坠落之谷(4) #26(圣祠下的山谷)位于地面上,在一处地面建筑附近。


#27(坠落之谷)从峭壁上的蛇眼白藤迷你Boss处掉落。 #28(城寨)位于地面上,旁边有三株青苔和墙上的蜥蜴。


#29(佛珠)从迷你Boss【多足蜈蚣·长手 giraffe】处掉落。 苇名之底(8) #30(佛珠)从迷你Boss【蛇眼·白藤】处掉落。 #31(佛珠)在佛像头部。击败迷你Boss蛇眼·白藤后,进入洞穴,左侧有可抓取的地方。在第一和第二个可下蹲通过的岩石之间,可以向左爬上顶部。


#32(水车)从迷你Boss水生的凛处掉落。 #33(秘森林)从迷你Boss贪吃的藤次郎处掉落。 #34(源之宫)位于湖底的宝箱中。


#35(水车)跑过桥梁后会遇到一座房子。可以从房子下方钻进内部。出来后转身180度,那里的屋顶上有一个洞口。


以下两个佛珠会在你获得不死斩并击败守护猴后出现 #36和#37(毒池)从两只猴子boss身上掉落 源之宫(3) #38(赏花处)从精英怪宫之牛身上掉落 #39(巨大樱花树)从樱花树上的精英怪奥森氏族首领静身上掉落 #40(赏花处或巨大樱花树)在湖底,大型鱼类尸体附近


所有南瓜种子

最佳伤药葫芦 你已将伤药葫芦完全升级 需要在世界各地收集葫芦种子,总共9个。 苇名边界 【1号种子(通往城堡的道路)】从那巴瓦·科瓦拉队长身上掉落。


#2 种子(死亡阶梯)击杀地牢里的巨人后,跳进大门并向左转,那里会有一颗种子。


第三颗种子(苇名城城门)商人售价1000金币。


苇名城 #4 种子(苇名城)需要通过屋顶爬到最顶端。到达城堡的最顶层。经过大约10个敌人后,你会遇到一扇窗户,里面有一个宝箱(内含种子)和一个佛像。


第五个种子(苇名城)从神像向右走。那里的院子里有敌人。消灭所有敌人后,与坐在小巷雪地上的NPC对话。之后他会传送到你的基地,并以2000金币的价格出售种子。


三浦寺,金刚山 #6 种子(三浦寺,金刚山)种子位于三位僧侣面前。


坠落之谷 第七颗佛珠(圣祠下的山谷)从篝火处向下走。在左侧的洞穴中向上,位于小屋里。


苇名之底 第八个佛珠(水生村)在有很多敌人的树附近。


源之宫 #9种子(源之宫)从篝火处直接进入内部。击败4个敌人后,右边会有一个宝箱。


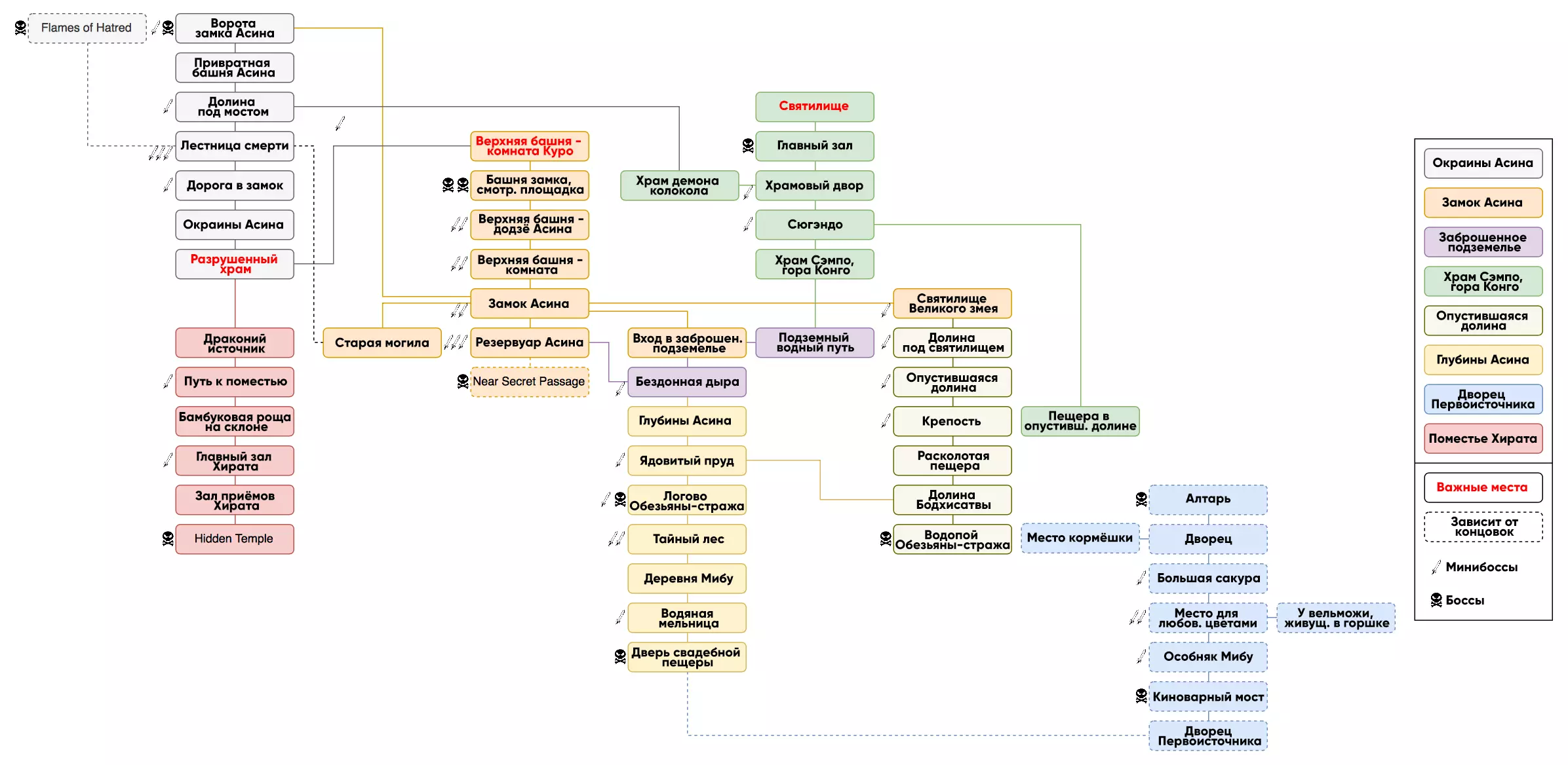
所有区域与佛像(地图)

苇名国的尘土 你已踏遍游戏世界的所有区域 这是一个简单的成就,但如果你在与父亲对话时拒绝九郎并继续阅读法典,就可能无法获得。这种情况下,你将无法进入最后一个区域。地图(译自Reddit):

重要地点 破败寺院 上层塔楼 - 九郎的房间 苇名之底神域 破败寺院 苇名之底 通往城邑的道路 死亡阶梯 桥下山谷 苇名城邑正门楼 苇名城邑城门 苇名城邑 苇名城邑 上层塔楼 - 房间 上层塔楼 - 苇名一心 城邑塔楼,瞭望处上层塔楼区域 九郎的房间 古老墓地 巨蛇圣坛 废弃地牢入口 阿信的蓄水池 废弃地牢 地下水道 无底深渊 仙峰寺·金刚山 仙峰寺·金刚山 修炼道 寺院境内 主殿 圣坛 坠落山谷的洞窟 钟鬼寺院 坠落山谷 圣坛下方山谷 坠落山谷 苇名城 断裂洞窟 菩萨谷猿猴守护者之泉 阿西娜深渊 阿西娜深渊 毒池 猿猴守护者巢穴 秘森林 水生村 水车 婚礼洞窟之门 源之宫 源之宫 锦桥 水生宅邸 赏花处 大樱花树 宫 喂食处 住在壶中的贵人 祭坛 平田宅邸 龙泉 宅邸之路 山坡竹林 平田大厅 厅平田宅邸 剧情 Boss

一心,苇名的一心(Isshin Ashina) 你击败了苇名的一心。 击败除修罗结局外所有结局的最终Boss会解锁该成就。这场战斗难度极高,可以说是对你反应能力和技能水平的最终考验。建议研究Boss的弱点来应对战斗。

弦一郎(Gebu Masataka Oniva) 你击败了弦一郎(Gebu Masataka Oniva) 这是你在游戏中遇到的第一个 Boss。这家伙骑着马四处跑并发起攻击。只需格挡攻击,等待 Boss 失去专注力时,即可发动致命一击。

蝴蝶夫人 你击败了蝴蝶夫人 该 Boss 有两个阶段。当你第一次将其击败后,她会复活,并且在她的攻击中会新增无法格挡的蝴蝶。此外,她还会时不时召唤幽灵群。如果你没有【鸣种】,建议在幽灵阶段绕着场地奔跑,直到她将幽灵转化为蝴蝶。此时躲到柱子后面。

苇名弦一郎 你击败了苇名弦一郎 该头目有3个战斗阶段!在两次终结技之后,还会有一场战斗!请注意。前两个阶段是相同的。将生命值削减至50%并尽量弹反他的攻击。这样你就能很快打出终结技。建议为此使用爆竹。在第三阶段要表现得具有攻击性。使用普通攻击进行攻击。遇到雷电攻击时跳跃并反击。

寺庙中的猴子 你将猴子们关在了寺庙里 在刚果山坦波神庙区域的尽头,你会通过铃铛进入水源处。需要捕捉并杀死4只猴子。其中一只猴子会一直跟着你,并且它是隐形的。其余3只猴子跑得很快,为了追上它们,建议使用吉坦纳冰晶(可提供隐身效果)。

【巨蛇】 你击败了巨蛇 要杀死巨蛇,需要完成几个步骤: 1. 第一次相遇时需要刺瞎蛇的眼睛。 2. 当它把你从桥上甩下去时,游开。 3. 对敌人使用傀儡术来抬起飞天蛇。跳过悬崖,你就能一击杀死巨蛇。

守卫猴子 你击败了守卫猴子 我的二周目击杀视频。 战斗有两个不同阶段。恐惧糖果不是必需的。在第二阶段,当猴子开始吼叫时,不要保持格挡,而是直接按住奔跑键并尽可能远离它。要弹反攻击,尤其是在第二阶段。

枭:伟大的忍者 你击败了伟大的忍者枭。 与义父对话时,需要选择“违背戒律,忠于九郎”。这场战斗分为两个阶段。战斗难度较低。格挡所有攻击,躲避带有debuff效果的药葫芦,闪避从上方的跳跃攻击后进行反击。当枭的生命值降至50%时,开始积极弹反攻击以积累架势值将其击杀。第二阶段会新增酸液和烟雾,我们只需逃离即可。

青出于蓝 你在平田宅邸战胜了苇名一心。 出现在【净化】结局中。战斗策略与“苇名一心”相同。

堕落的僧侣 你击败了堕落的僧侣 要到达这个 Boss,需在与义父的对话中选择弦一郎一方。在与该 Boss 战斗前,你会先与她的幻影交手。与幻影不同,该 Boss 有 3 个阶段。在第三阶段,她会拥有新的攻击方式和攻击时机。如果在第一次击杀后迅速跳上树并从空中进行击杀,就可以跳过整个第二阶段。只需持续使用格挡。顺便说一下,鞭炮或许能提供帮助。

慈悲之泪 你击败了龙神并获得了龙泪 这是游戏中最简单同时也最华丽的战斗。该战斗分为三个阶段。在第一阶段,消灭所有白色小龙。第二阶段,跳上柱子并寻找带有闪电的柱子。一旦跳到闪电上,你的剑就会充能,此时需要锁定 Boss 并发起攻击。这样你就会对敌人释放闪电。他时不时会把你远远击退。跑回柱子那里并重复操作。在第三阶段,需要躲避攻击,直到柱子出现,然后做同样的事情。最后阶段,沿着他的剑跑到他的头部,施展终结技。

苇名一心 你击败了苇名一心 我的击杀视频是在二周目。 “修罗”结局的最终Boss。战斗分为三个阶段。第一阶段你需要击败永真,之后将开始与一心的两个阶段。永真是为了让你了解与一心战斗的机制。可以把她当作“练习”。在她身上要打得激进一些。她的架势条涨得很快。一心的第一阶段与永真基本相同,但有一些例外。首先,不要表现得过于激进。他会因此进行惩罚。其次,建议你靠近他,并向左躲避攻击。这是他的视觉盲区,也是你可以攻击的机会。最后一个阶段,boss的攻击会附带火焰。躲避无法奏效,要使用向左跳跃。在这个阶段,完全不应该正面攻击。等待时机。总的来说,这场战斗大约持续10分钟。

【鲤鱼王】 你击败了鲤鱼王。 这算不上一场战斗……在最后一个区域(源之宫),你需要到达喂食处,给鲤鱼王喂4份饲料。作为回报,你会获得4片鱼鳞。接下来,需要和同一区域木桶里的商人对话,并从他那里获得特殊饲料。只有当你向他购买了所有物品后,他才会给你这份特殊饲料。如果你在货币方面有问题,建议查看“鲤鱼与鱼鳞”部分。将这份特殊的鱼饵喂给大鲤鱼,然后传送到猿猴守护者的水源处。拿走耳朵,就能获得成就。非强制 Boss

无与伦比 你击败了所有首领 击败所有首领后获得。 弦一郎 蝴蝶夫人 鬼刑部 剑圣苇名一心(仅修罗结局) 屏风猿猴 巨大白蛇 长臂猿+毒沼二次遭遇 猫头鹰 枭(仅净化结局) 堕落的僧侣 神圣巨龙 苇名一心 巨大鲤鱼 怨恨之鬼

守护猴的不死锁链已被斩断。你借助不死斩剥夺了守护猴的不死之身。我的击杀视频是在二周目录制的。这个成就可以跳过,因为该 Boss 并非必打。首先击杀守护猴,然后找到不死斩。接下来需要返回“菩萨谷”篝火,从后方下到毒沼。穿过毒沼后,你会到达“毒池”区域。沿着左侧前进,你会再次来到一个巨大的洞穴。那里有一个Boss在等待。战斗策略相同,只需优先击杀棕色的猴子。

怨恨之鬼 你战胜了怨恨之鬼。 我的二周目击杀视频 在第二次攻城时,需要前往第一个骑马 Boss 的大型竞技场。怨恨之鬼会在那里等待。要进入苇名周边区域,需从【老墓地】佛像处向下走。下方的桥已修复。战斗共分为三个阶段。第二阶段会出现新的攻击方式。要向左侧躲避。始终格挡跺脚攻击。跳跃时,先向远处躲避,再用钩爪拉回。当屏幕上瞬间出现红色提示( Boss 将右手按向地面)时,一定要跳跃!
结局

断绝不死 你达成了结局【断绝不死】。 击败守护猴与幻影破戒僧。 返回苇名城顶端。 与枭对话。 选择“忠于九郎,背叛铁戒律”。 跟随剧情发展。 前往源之宫; 击败神龙后,进入密道并击败最终Boss。将龙泪交给九郎。

【净化】结局达成方法: 击败守护猴与幻影破戒僧。 返回苇名城顶端。 与枭对话。 选择【忠于九郎,背叛铁律】。 战胜枭后,前往水生村的钟塔,偷听永真的对话。 在击败枭的平台处的佛像休息。 在屏风后(有出口窗户的位置)偷听九郎的对话。在你击败弦一郎的广场神像处休息。 在屏风后(有出口窗户的地方)偷听与九郎的对话。 在你击败弦一郎的广场神像处休息。 在屏风后(有出口窗户的地方)偷听与九郎的对话。 在你击败弦一郎的广场神像处休息,并与永真交谈。同意她需要拯救九郎的看法。 在神像处休息后再次与永真交谈,她会给你【巴的笔记】。前往【老墓地】佛像处,与墓地旁的艾玛对话(从佛像向左走,穿过大门)。 前往【破旧寺院】佛像处,在雕刻师屋子后方偷听对话(贴墙站立)。 与艾玛对话,告诉她你偷听到了对话。最终她会给你【父亲的铃铛】。 将其作为供品献给旁边的佛像。 你将进入平田宅邸的第二个回忆。前往与蝴蝶夫人的战斗地点,击败弦一郎。跟随剧情发展,在最后将龙之泪和常樱之花交给九郎。如果一心和永真没有一起在塔中,就与九郎对话直到他无话可说。在佛像处休息后再返回。

龙归结局 你达成了【Возвращение】结局。 注意:请在进入【源之宫】区域并击杀桥上的【破戒僧】之前完成所有步骤,否则将无法达成该结局。 击败【守护猴】和【幻影破戒僧】。 返回【苇名城】顶端。 与【枭】对话。 选择【忠于九郎,背叛铁律】。在【寺庙区域】的湖底获取“虫蛀的笔记”。 收集来自巨蛇的2个果实(新鲜的和陈旧的): 1. 返回【菩萨谷】佛像处,下到毒湖。在最深处对猴子使用傀儡术,进入房屋。获取陈旧的果实。 2. 返回【金刚山仙峰寺】佛像处。飞天巨蛇附近有一只戴帽子的老鼠。对其使用傀儡术,借助飞天蜈蚣跳过悬崖(需要继续深入该区域并爬上大树)。在跳跃中击杀大蜈蚣,就能获得新鲜的果实。 前往“圣域”与水生的孩子们会面,从她那里获取米。 不断获取米,直到她给出给九郎的特殊米。在佛像处休息,该选项就会出现。 将特殊米交给九郎。在佛像处休息。从九郎那里拿走米球并吃掉。 把“虫蛀的笔记”交给她,然后在佛像处休息,她应该会消失。 回到你追逐四只猴子的幻境中找她。 与她对话,她会返回“内殿”。 在“内殿”与她对话,她会讲述关于果实的事。 她会提示你去找洞穴里的僧人。在洞穴中找到【龙之还乡】,它位于“主殿”佛像附近。将水生村的笔记带回内殿。现在你可以用水果喂她。 在佛像处休息,在紧闭的门附近听听水生的孩子说话。 传送到九郎那里,制作香具以开启【源之宫】区域。 她会给你冰冻的龙之泪。 最终战斗后,将冰冻的龙之泪交给九郎。

修罗 你达成了【修罗】结局。 击败守护猴与幻影破戒僧。 返回苇名城顶端。 与枭对话。 选择【背弃九郎,遵循铁律】。

鲤鱼与鳞片 剧情会解锁水下游泳能力。如果还未获得该能力,可以暂时先不收集所有鲤鱼。建议在捕鱼时使用【潜伏糖】来隐身。 平田宅邸 - 龙泉 湖中有4条鲤鱼在游动,位于商人周围; 湖桥下有1片鳞片; 竹林附近的桥下有1条鲤鱼在游动; 竹林附近的桥下有1片鳞片。三船神社,金刚山 - 神社庭院 池塘里有2条鲤鱼。 源之宫深处 - 水生村 商人出售2片鱼鳞; 下游忍者附近有1片鱼鳞。 池塘里有1条鲤鱼。 木桥下有1条鲤鱼。 疯癫之人的屋子里有5条。若给他【源之宫的水】(在源之宫区域拾取),则区域重置后他会变成怪物。击败他会掉落5条鲤鱼。坠落山谷 - 堡垒或裂谷 湖中有2条鲤鱼游动; 水下有2片鳞片。 苇名城(首次占领后) - 苇名城 桥下有1片鳞片; 附近有1条鲤鱼游动。 源之宫 隐藏房间的地板下可找到3片鳞片,需从水下进入。 巨大的湖中共有7条鲤鱼游动。 湖中还有3片鳞片。2片鱼鳞散落在水下巨大的鱼骨架周围。 3片鱼鳞由蓝色巨人给予,用于给巨鱼喂食3次。需要用在游戏中收集到的饲料来喂鱼,饲料共有5个。 所有商人 附:在源之宫区域初期的桥上击败boss【僧侣】后,会获得一个能扩展商人商品种类的道具。

藤冈商人(在苇名城内按其要求消灭所有敌人后出现) 破败神庙 干柿子(3个) 神之血滴(1-2个) 解毒粉(无限) 耐火粉(无限) 镇静剂(无限) 鲤鱼的肝脏(无限) 猿酒(无限) 神之飞雪(无限) 鸣种(无限) 轻钱袋(3-5个) 重钱袋(3-5个) 铁屑(无限) 黑火药(无限)关于佐以麻吕的笔记(1份) 三层塔笔记(1份) 关于幽灵的笔记(1份) 南瓜种子(1份)

#1 帐篷商人 苇名边界 - 死亡阶梯 干柿子(3个) 解毒粉(6个) 龙泉糖(2个) 沉重钱袋(3-5个) 罗伯特爆竹(1个)

#2 帐篷商人 苇名边界 - 苇名城城门 神圣血滴(1-3个) 解毒粉(3-5个) 灰烬团(12-20个) 轻钱袋(3-5个) 重钱袋(3-5个) 罗伯特爆竹(1个) 南瓜种子(1个)

穴山(门口)的山贼 苇名之底 - 死亡阶梯 干柿子(5个) 月隐糖(5个) 夜叉戮糖(2个) 陶片(5个) 襁褓地藏(10个) 轻钱袋(3-5个) 重钱袋(3-5个) 大钱袋(2个) 幻影苦无 磁铁矿(4个) 火药(3个) 蜡块(3个)

黑帽狸猫 苇名城 - 古老墓地 夜叉戮糖(3个) 最后一击(2个) 钢铁堡垒(1个) 对空攻击(1个)

#3 帐篷商人 苇名城 - 废弃地牢入口 米(3-5个) 血源(1-3个) 伤药(8-10个) 宝鲤鳞片(1-3个) 钱袋(3-5个) 沉重钱袋(3-5个) 龙胤之鳞(1个) 佛珠(1个)

#4 帐篷商人 仙峰寺,金刚山 - 仙乡 【血滴】(1个) 【阿攻糖】(3个) 【云外糖】(5个) 【五色米】(1个) 【钱袋】(3-5个) 【沉重钱袋】(3-5个) 【大钱袋】(3-5个) 【磁铁屑】(3-5个)

#5 帐篷商人 坠落之谷 - 菩萨谷(毒沼处) 干柿子(3-5个) 血源(1-3个) 绿色苔藓壶(1个) 沉重钱袋(3-5个) 火药(3-5个)

#6 帐篷商人 苇名之底 - 水生村 糖果(5个) 彩紫葫芦(1个) 月隐糖(3-5个) 沉重钱袋(3-5个) 大钱袋(3-5个) 硬铁(3-5个) 龙泉酒(1个) 贵重鳞片(1-3个)

#1 罐子商人 平田宅邸 - 龙泉与通往宅邸之路
#2 壶中商人 源之宫 - 居住在壶中的贵人处 神圣草(1个) 神圣血滴(1-3个) 干涸的红色葫芦(1个) 青金石(1-2个) 面具右碎片(1个) 面具左碎片(1个) 支线任务及其后果

不死武士 他是你在寺庙中的导师。找到不死斩后,可以将其击杀。但这并不会带来任何结果。

磨刀哥 - 破败寺院 在整个游戏中可以给他4种以上的酒类。每给他一杯酒,他就会揭露一些游戏背景故事。他不会给予任何特殊物品。

艾玛 - 破败寺院 当狼生病时,她的第一个也是最后一个支线任务将解锁。她会要求另一位病人的血。只需前往任意生病的商人甚至老婆婆处,取到血液后带回给她。作为交换,她会给予治疗咳嗽的道具。后续她将与结局相关联。
祖母濒死的儿子——通往城堡之路 他不会给予任何东西。只是如果你满足他照顾其母亲的请求,他就会存活到游戏结束。如果不满足,你一离开该区域他就会死亡。
天狗-灭鼠者-苇名城城门 首次相遇时,他会要求你杀死主城门附近(有佛像的地方)的三只老鼠。返回后,他会教你技能。
孤独的忍者在序章 - 苇名贮水城区 他是一名精英敌人。但如果从背后与他交谈,你可以触发对话。不过这并不会带来任何结果,你最终还是不得不与他战斗。
藤冈商人 - 苇名城 -> 通往城堡的道路 在苇名城的小巷里,你可以找到一个男人,他会请求你杀死士兵。作为交换,他会前往你的寺庙并开始售卖物品。
小太郎 - 哭泣的和尚 - 仙峰寺,金刚山 和尚请求你为他寻找红白相间的花朵。之后在该区域你会找到红白相间的花朵和纯白色的花朵(它们都掉落在附近,位置大致相近)。根据你给他的花朵种类,将决定他在世界中的结局: 红白相间的花朵 - 你可以将他送往土匪那里。白色花朵无法送给任何人,只能通过【义手忍具·神之飞雪】使其消失。最终它会被送往神之庙宇,并为你献上感谢的钟声。
阿南亚马土匪商人 - 死亡阶梯(大门处) 他在游戏中售卖相当珍贵的物品。并且在满足条件后,他的商品种类会增加。 首先他会索要启动资金。 然后会要求从士兵那里获取情报。需要偷听桥上两名谈论盐的士兵。有两个地方可以听到这段对话,一个在桥上,另一个…… 之后会要求为他找到一名强壮的带刀者。可以向他派遣哭泣的僧侣。
地下墓穴的医生 - 地下水道 在第一次对话中,他会请求帮忙。如果答应,他会索要一个强壮且活着的人。可以派武士去他那里。之后,他会索要鲤鱼的眼睛。
带铃铛的老婆婆 - 通往城堡之路 她会请求你将铃铛交给(磨刀师处的)佛像。此行为会开启新的区域。
在金刚山区域,你会遇到一位向你索要米并告知水果位置的老婆婆。米可以从击杀4只猴子后的【水生的孩子们】处获得。不过她只会提供通过【白蛇神】区域的提示,除此之外没有其他内容。
孤独的武士 - 水车小屋 你会在苇名贮水城区遇到孤独的武士,就在游戏开始的地方。根据剧情发展,你会在多个地点遇到他,每次都会有两个选项。 【将他送往地牢(前提是你在地牢遇到过医生并接取了他的任务)】 其他选项 他会谈论自己听到的旋律。最后一次遇到他是在苇名深处。他会坐在水车附近。如果杀死附近的水生的凛,武士就会死亡。需要把他送到地下墓地的医生那里。
恶魔钟 - 恶魔钟寺 敲响钟声后,你将获得一个增强敌人但提高其珍贵战利品掉落率的减益效果。只需使用背包中的减益道具即可解除该减益效果。
水生的凛 - 水车小屋 她会询问关于她的主人作左的信息。如果无视她或不知道,她会发怒。我目前还没找到她的主人,但这可能只是一段文本,或者他就是一个孤独的武士。如果你杀了她,就无法将武士送入地牢,因为他也会死亡。
瓮中商人 - 源之宫 从他那里买下所有物品后,他会请求你把鱼饵交给巨大鲤鱼。照做后再回来找他。他会掉进湖里变成鱼。你可以和他对话。 精英敌人战术

孤影剑客。从地面的洞口跳向他,可削减一格生命值。建议绕着他跑,并时不时发动攻击。

浅井七本枪——山内式部少辅利胜。 必须点出两个技能: 忍术·见切返 忍术·忍义手 强烈建议在寺院的不死武士处练习见切返的攻击时机。当你觉得准备好击败他时,像序章那样从他左侧绕后,用潜行攻击打掉一格生命值。接下来就看你的操作了。

直江兼续、山内典膳、松本内藏助。这些都是手持刀剑的普通士兵,没什么特别之处,想怎么杀就怎么杀。
井中巨人。 被它抓住时需要通过跳跃脱身。这个敌人害怕火焰,所以建议使用火焰喷射器对付它。

穿甲战士。该敌人不会恢复架势条。你需要将其架势条打到约99%,然后引到阳台(或其他墙体破损的地方)。在那里施展终结技,并将其撞向桥梁。

蜈蚣 - 长手千阴与蜈蚣 - 长手长颈鹿。 这是一种非常简单的敌人,只要知道应对方法即可。首先清理房间内所有的小蜈蚣。跑出房间来重置战斗。从横梁上跳到它身上,打掉一格生命值(非必须,但建议这么做)。接下来,在它快速攻击时,快速按下格挡键。这样你就能不断进行弹反,并对它的专注力造成大量伤害。在2-3轮攻击内,你必须击败他。

来自弥山神社的忍猎者圆真。必须升级“忍式见切返”技能。抓住他的时机,你就能击败他。

柔道醉汉与贪吃的德藏。 首先和池塘边的武士对话。他会暂时帮你吸引所有仇恨。此时你要尽快消灭所有普通士兵。到这时你的临时盟友会阵亡,你将与醉汉一对一,他有两格生命值。这个敌人看似很强,但有两个技巧。第一,不要在他身边停留太久。退到中等距离,等待他开始挥砍或用刀格挡。这是攻击的绝佳时机。其次,千万不要向他的右侧闪避。99%的情况下你会受到伤害。而向左侧闪避是可以的,那里只有1%的几率受伤。

苇名精英战士——甚助。只需弹反他的所有攻击,他就会自己后退。
西拉瓦奇之蛇眼。将其注入核心,登上佛像头部。静静等待。
水生的凛 她有两个相同的阶段。糖果能帮助你对抗她,以增加你的伤害。对付她没有特殊战术。


狂暴公牛与宫廷公牛 尽量站在公牛身后。攻击牛臀部2-3下后迅速跑开。利用奔跑来追上并从侧面绕到它的背后。
无头持剑者1、2、3、4、5 接近游戏尾声,当你收集到9颗种子和大约30颗念珠后,就可以去挑战这些敌人了。激活【糖】然后直接攻击它们的面部,同时在受到攻击时进行治疗。【抗恐惧葫芦】也会有所帮助。 #1 - 在刚果山(有恶魔钟的地方)的秘密通道里。 #2 - 在神秘森林的底部。#3 - 在桥附近的湖底,那里有武士在讨论盐(参考地标为连接【天龙寺】与【古老墓地】两座神像之间的桥) #4 - 一旦解锁【坠落之谷】的神像,转身朝着神像的反方向走,会来到三角形雕像处,再往前走一点能看到湖泊,潜入湖底就能找到无头怪 #5 - 在【源之宫】的湖底(最后一个区域,有龙的地方)
无头黑书使(西谛梵)1、2、3 用刀对付无头怪要容易得多。使用糖果的增益效果然后围攻它。它最多能用法杖对玩家造成1次伤害。而且它们会消失并固定在一个特定地点重新出现,一直如此。所以一旦它变得透明,就跑到它的第二个出现点并立即攻击,让它来不及施法。 #1 - 在苇名之底的地牢里。#2 - 击杀所有猴子(公猴和母猴)后,基地的商人会给出线索(可选择接受或不接受,关键是触发脚本),指向毒沼佛像(无头母猴所在位置)后的洞穴中的幽灵。我们要找的法师就在那里。 #3 - 源之宫“赏花之地”佛像后方的瀑布附近(最后一个区域)。 总结 以上就是全部内容。希望能帮到有需要的人。请对攻略进行评价,在评论区写下您的建议,指出错误。





换一换 






























