此地图包包含全部14张地图,可帮助你减少迷路,显示所有秘密和石碑的位置,并说明特定传送门或传送装置的目的地。 免责声明 (每章下方提供更高质量的PDF版本) 如何通过示例阅读地图

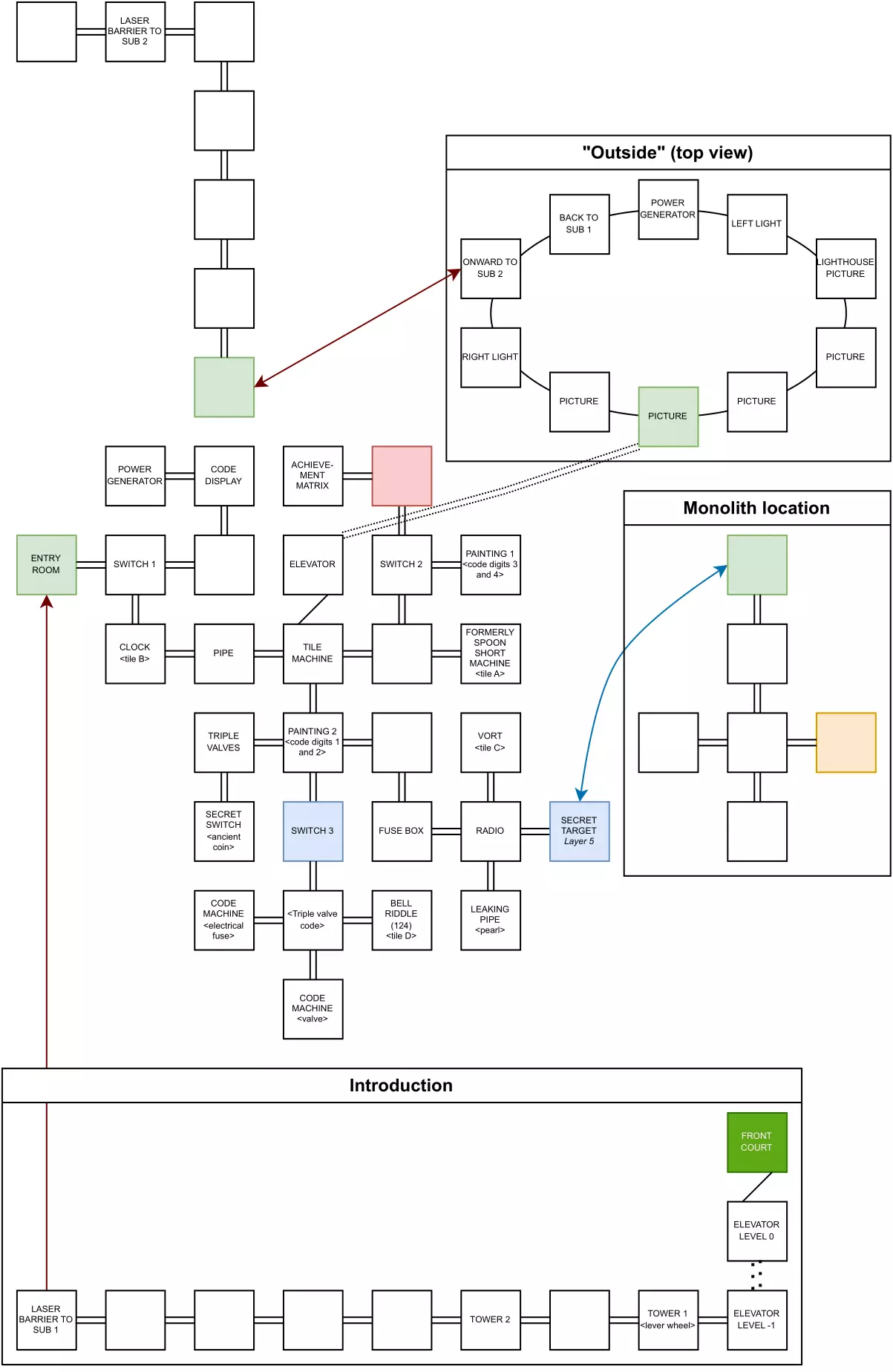
说明框所有的框都代表游戏中的房间或屏幕,有时甚至是屏幕的一部分。部分可能会有颜色标识(也可能出现两种颜色):绿色:游戏开始时的出生点;浅绿色:切换或传送到其他地点后的起始点;红色:包含秘密(稳定器);红色(在PA:SQ中):标记对完成游戏而言无关键物品的地点/房间;蓝色:包含一张或多张笔记;橙色:此处可找到石碑;紫色(在Sub10中):显示需要稳定闪烁的地点(会变为业力传送门);紫色(在PA:SQ中):显示需要数据光盘的房间。 大写字母书写的文字用于定位,例如提示你该房间内的重要物品或机器。尖括号<>中的小写文字提示你在该房间可找到哪些物品。斜体文字提示你需要切换到哪个层级。房间之间的双横线表示水平移动(双竖线则表示垂直移动)。单斜线代表沿第三维度向屏幕内外移动或转动视角。双点线表示你所在的房间本身正在移动(例如,一个电梯) 单点线(尽管很少使用)指向当前位置仅能看到或朝向的可到达地点 箭头 黑色:指向某些信息文本或图片(方向可能不同) 蓝色:通过业力传送门连接两个屏幕 绿色:通过(业力)门连接两个屏幕(仅在《Sub7》中) 红色:仅在2D地图达到其表示三维空间的极限、空间不足或为清晰排列时使用 金色:表示使用光球穿过实体墙(仅在《Sub10》中) 第一章:地下室 可收集秘密:1 可找到的石碑:1(I) 地图

PDF版本 第二章:灯塔 可收集秘密 10 可发现石碑 1 (II) 地图

PDF版本 第三章:循环 可收集秘密:0 可发现石碑:1(III) 地图

PDF版本 第四章:实验室 可收集秘密:10个 可发现石碑:2个(IV/V) 地图

PDF版本 第五章:根源 可收集秘密:5个 可发现石碑:2个(VI/VII) 地图

PDF版本 第六章:边缘 可收集秘密:5 可发现石碑:2(VIII / IX) 地图

PDF版本 第七章:核心 可收集秘密5个 可发现石碑1个(X) 地图

PDF版本 第8章:计划 可收集秘密:5个 可发现石碑:1个(XI) 地图

PDF版本 第九章:神殿 可收集秘密:5个 可发现石碑:1个(XII) 地图

PDF版本 第十章:出口 可收集秘密:10个 可发现石碑:2个(XIII/XIV) 地图

PDF版本 可选坟墓:未来 可收集秘密 0 可发现石碑 1(XV) 地图

PDF版本 可选坟墓:废墟 可收集秘密 0 可发现石碑 1(XVI) 地图

PDF版本 可选区域:沙之墓 可收集秘密:0 可发现石碑:1(XVII) 地图

PDF版本 优先任务:破碎象限 可收集秘密 0 可发现石碑 0 地图

PDFçćŹ




换一换 


























