这份简易指南将为你概述获取【Ears of Steel】成就所需的6种通关方式。 简介

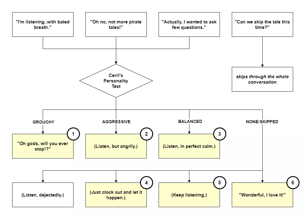
请记住,你只需以【反乌托邦结局】或【平衡结局】为目标,否则将无法触发莫蒂默的对话提示。 每次游玩仅有两个日期至关重要: - 第6天:在你首个周末前往刻耳柏洛斯酒馆参与塞里的性格测试。如果你打算走无性格路线,则可以不参加。 - 第26天或27天:在刻耳柏洛斯酒馆与莫蒂默对话。 只需完成对话1-6即可。 地图


AI智能总结导读
这是《死亡与税赋》里“Ears of Steel(钢铁之耳)”成就的攻略指南,介绍了获取该成就的6种通关方式,需以反乌托邦或平衡结局为目标,还说明了第6天、第26或27天的关键行动及对话要求。


一些对于桌面道具的理解和应用(不包含镜子和改变外观的道具) 前言 写在前面的话 单纯地因为我朋友之前跟我说我不太懂道具怎么用,所以为了大家上手方便准备写一下道具…

《死亡与税赋》是一款2D手绘风的短篇文字游戏,你将扮演一位坐在办公室勤勤恳恳打工的死神,决定人的生死,一路升职加薪,当上高管,走上人生巅峰!

《死亡与税赋》是一款叙事风格的独立游戏,你将扮演一位坐在办公室勤勤恳恳工作的死神,决定人的死活是你的职责,你的一切决定会影响整个世界的运转,请利用你的才智铲除一…

如果你也和我一样,不幸花了12个小时点击档案寻找哈伦,建议使用存档来省点心。存档:目前不清楚Steam现在对链接的态度,但不试试怎么知道呢。《死亡与税赋》的存档…

欢迎你,死神,来到大终结。你的工作是确保世界秩序保持平衡,当然,还要完成每日配额。 这份文件既是你的工作手册、职业培训资料、合同信息,也是健康安全指南。 拿起你…

转自B站玩家:孤独音符

本指南并非旨在成为该游戏的“完整攻略”,仅用于获取这款非游戏的所有成就。 请注意:这不是指南,因为根本没有游戏。 主菜单

总之,游戏宅,我给你写了份攻略,就不跟你客气了:你通关了游戏,我们就算两清。顺便看看你放学后脑子多久能清醒过来。至于你的事,我会尽量去打听。鬼知道你为什么会被这…

游戏内物品分布、商店商品及 Boss/成就攻略 操作说明 为防万一,说明如下: - 使用手电筒时,可通过冲刺改变方向。 - 手持手电筒时攻击,手电筒将在攻击期间…

这是我的第一份攻略,所以期待大家在评论区提出批评意见,指出需要改进的地方。 引言 为了更顺利地达成游戏100%完成度,建议大家先完成【Всё что блест…
