在本指南中,我将展示游戏中所有(目前且在我看来^_^)剧情重要的选择。它旨在帮助玩家达成感兴趣的结局或补充缺失的内容。 第一章 第一章没有任何重要的选择。唯一需要注意的是电池,你可以保存起来以备将来使用。不过目前游戏中,除了电视遥控器外,它们没有其他用途。 你还可以选择收集2颗星星。这几乎是在主角们第一次进入邪教徒公寓后立即发生的。在示意图上,收集星星的路径用红色标记,获得星星的时刻则用星星图标标注。玩家在本章结束前将体验一段完全线性的流程。

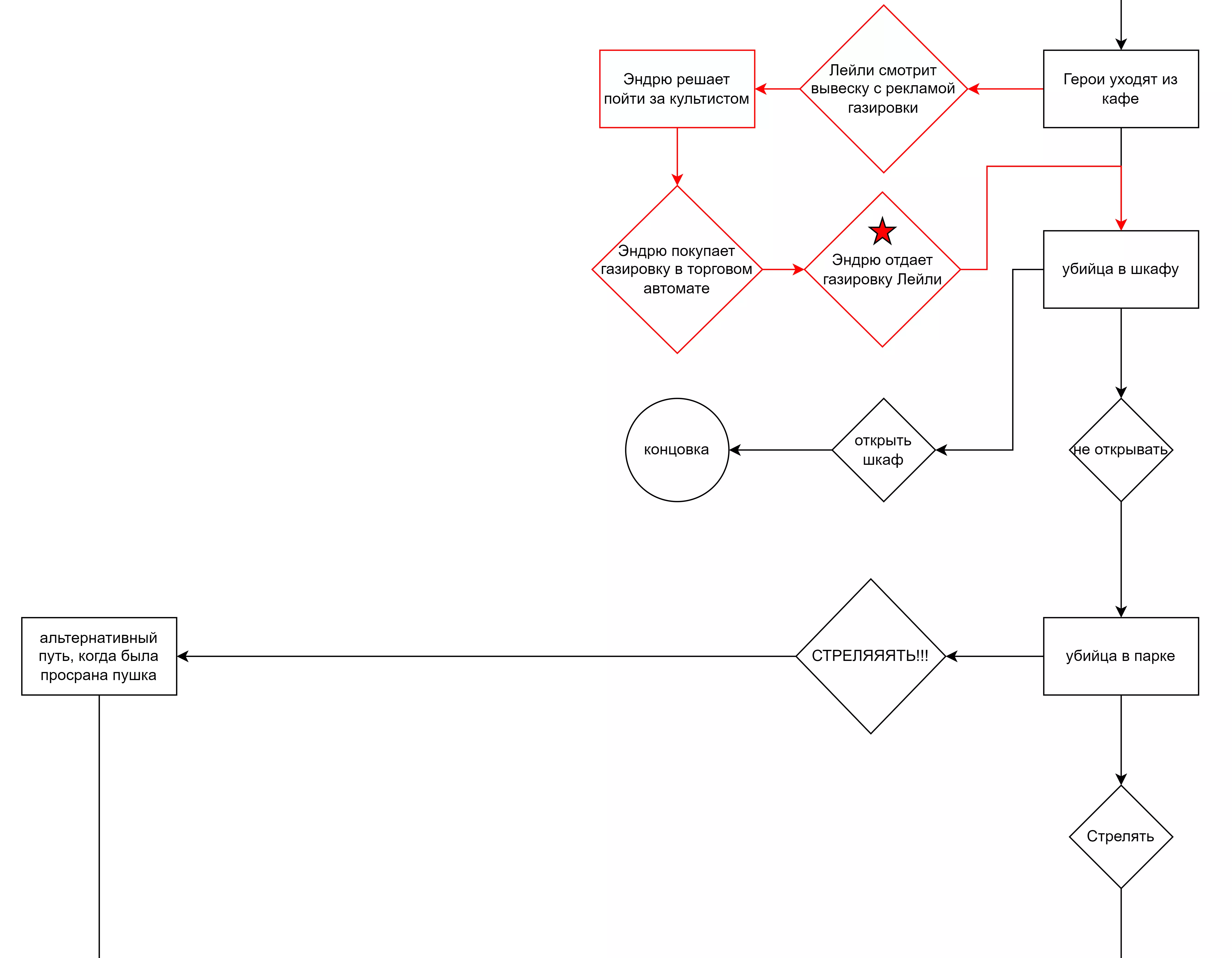
第二章 第一幕 开始时,主角们出现在咖啡馆并交代背景。之后他们回到汽车旅馆,所有事件由此展开。 这部分流程的主要内容是与杀手的相遇。在这里我们还能达成一个搞笑结局(以及对应的成就)。要做到这一点,只需在客人进入房间时向其打个招呼即可。 如果您有自我保护的本能,那么在这一幕中,唯一的选择就是决定放多少名潜行者离开。目前这个决定对后续剧情影响不大,但可能是一个潜在的伏笔。 此外,如果和妹妹一起去找撒旦教徒,可以获得其中一个成就;如果给她买汽水,还能获得一颗星星。

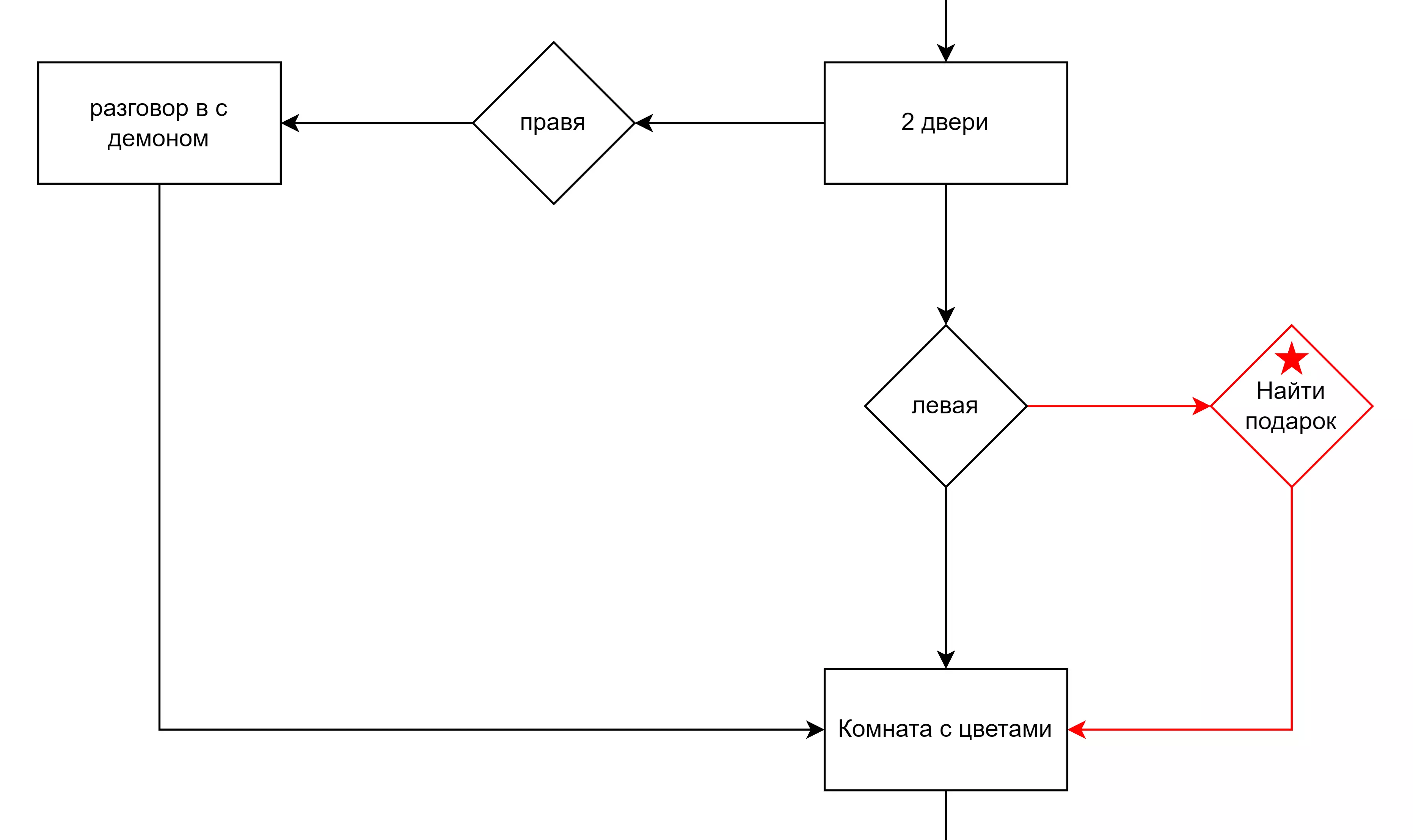
车里的梦 在又一次歇斯底里发作后,艾什莉决定小憩一会儿,随后她被召唤到了一个临界世界。 本章节不包含对剧情至关重要的选择,但也可能是一处潜在的伏笔。 本章中唯一的选择是走左边的门还是右边的门。我们关注的是右边的门,因为艾什莉会在那里得知恶魔世界的存在。这个时刻可能是第三章未来结局的潜在触发点。此外,如果在左侧门捡起物品,可以获得星星和成就,为此不要忘记在前一个场景收集所有花朵。

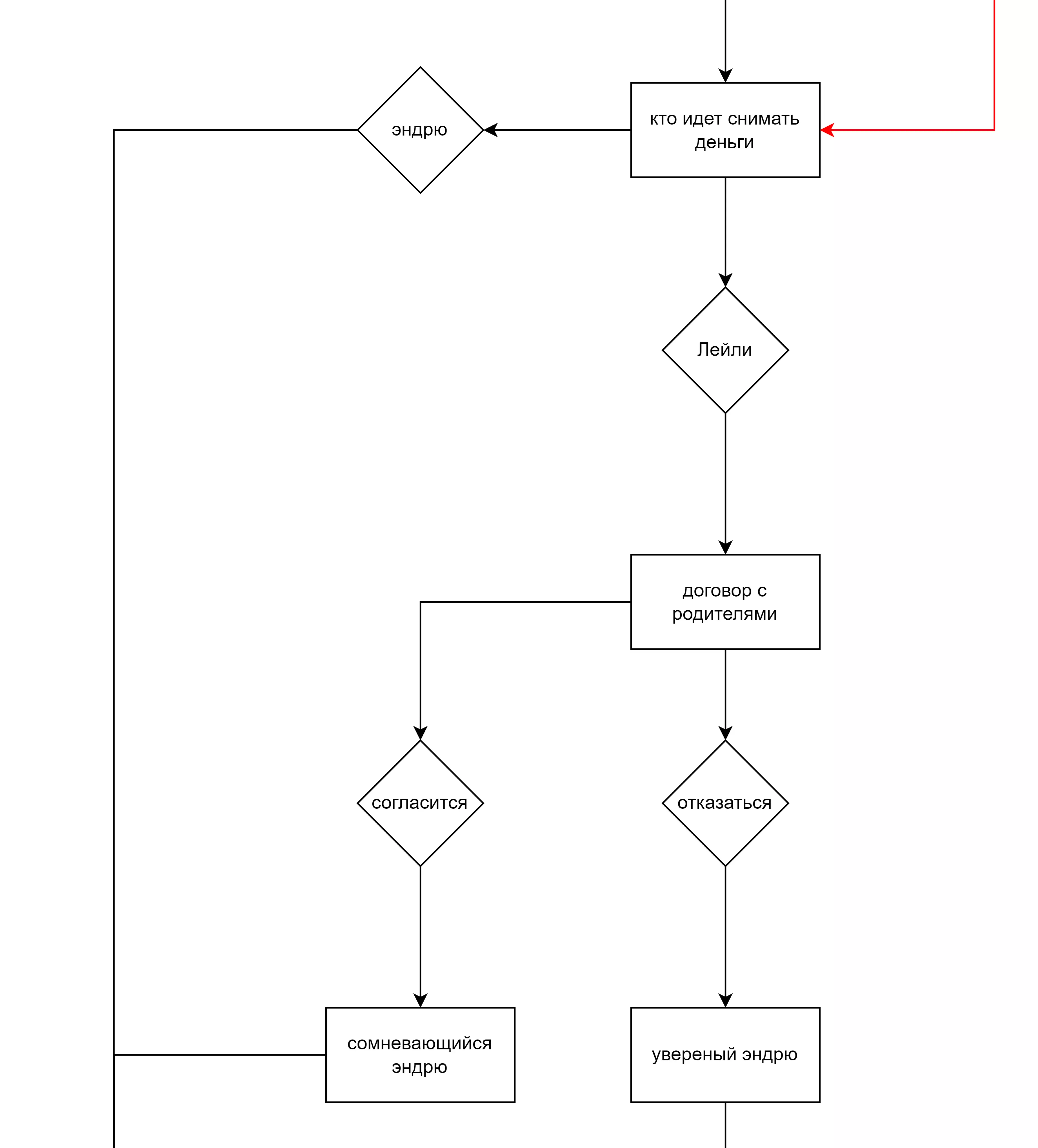
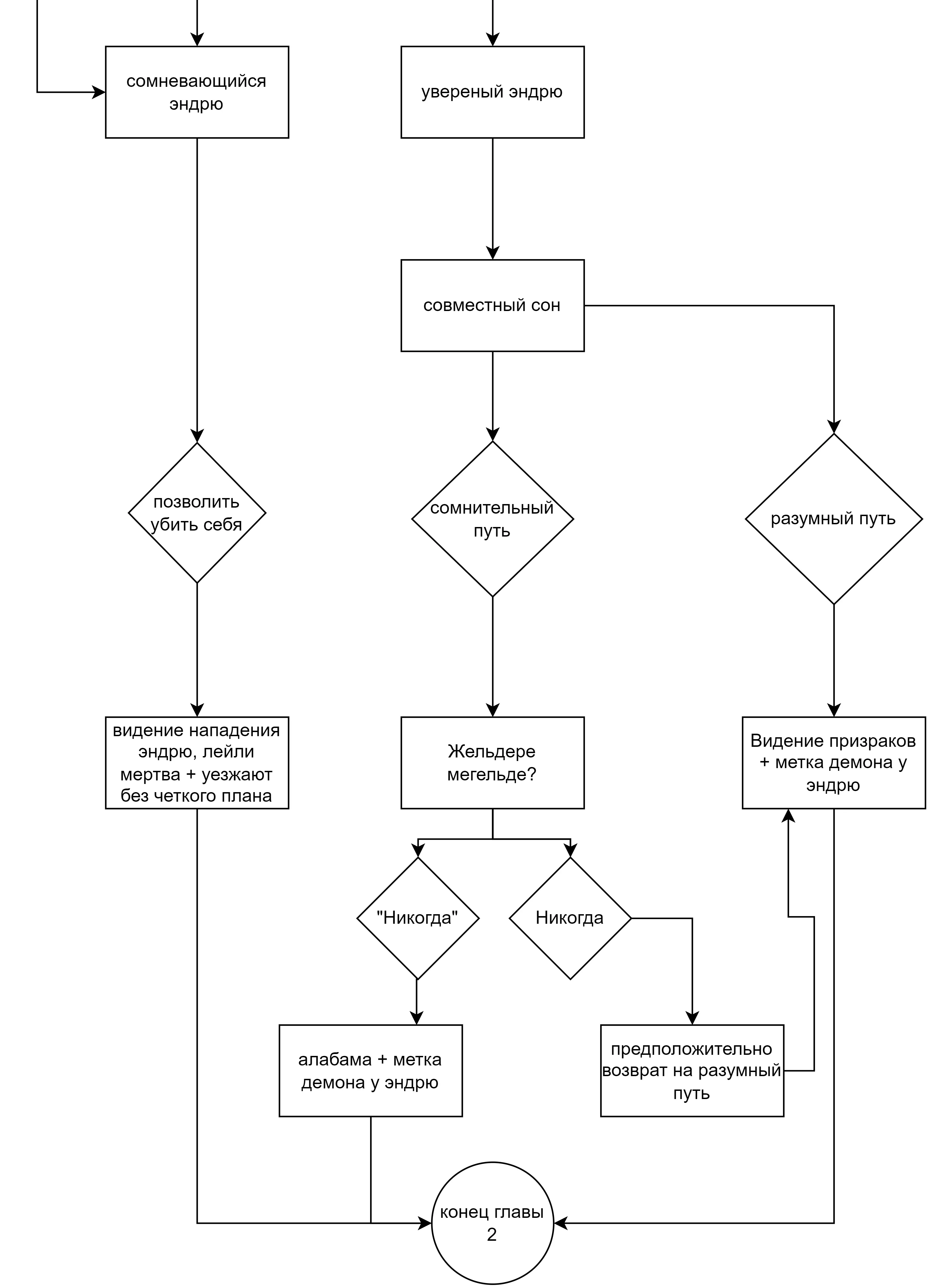
第二章 第二幕 艾什莉和哥哥醒来后进入了父母的房子。这部分游戏对于达成结局至关重要,正是在这里将决定你会进入第三章的哪个版本:埋葬或毁灭。另一种描述这种分歧的方式可以说是让亲人关系变得更亲近或更疏远。所有重要事件都将发生在地下室,而且游戏非常想引导我们走向毁灭之路,因为我们有多达2次机会转向这条道路。本质上,这些选择决定了角色未来的人生立场。

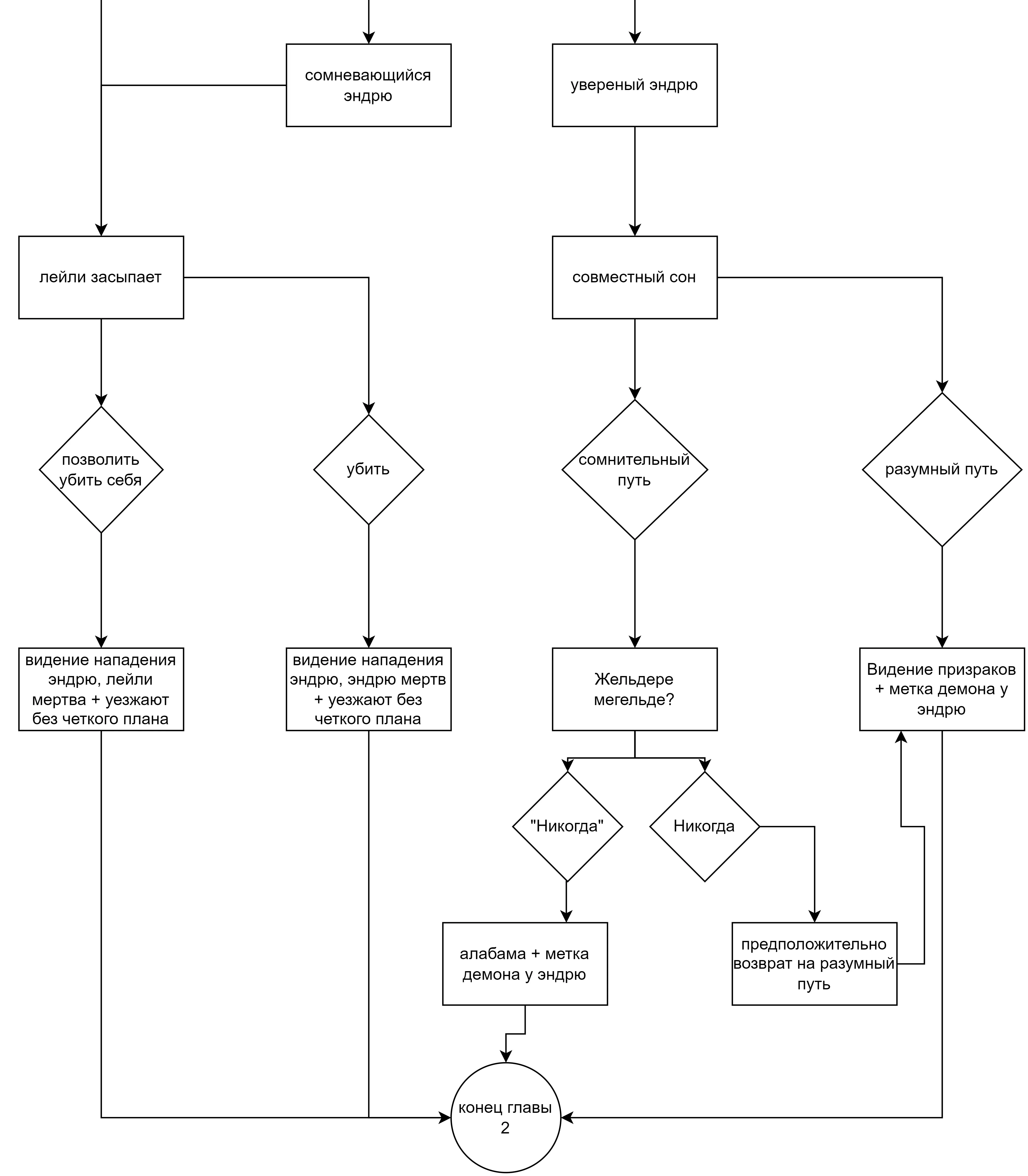
第二个真实的梦 离开家之前,主角们决定使用“小玩意儿”。此时,玩家将能感受到之前选择所带来的影响。 如果你选择了毁灭路线,艾什莉会独自入睡,并梦见自己的死亡。如果你保留了自己的武器,这位女主角将有机会存活。在我看来,这可能是游戏中一个糟糕且最不好的结局。在这个结局中,你可以通过进入黑色锁的门而非白色锁的门来获得最后一个成就。如果你选择了埋葬路线,艾什莉会和她的继兄一起入睡,在这个梦中你将做出人生中最重要的选择之一。游戏在这里再次试图引导我们走向正确的道路,因为我们又有两次机会回到理智的轨道上。但我们已经启动了这款游戏,没有回头路了,所以选择哪条路是显而易见的。我会把这些路称为好结局和更好结局。虽然枪械不会造成太大压力,但我认为提供两种选择很重要。如果它能保留下来:

如果我们有鼓式压载物:

总结 这就是第三章发布前所有与剧情相关的重要选择。那些会让艾什莉产生特殊情感标记的事件目前暂无作用。它们很可能是为了游戏的最佳结局而准备的,该结局可能要求在整个游戏过程中完成特定的独特行动链。我几乎可以肯定,这就是乱伦结局。关于第三章发布后我将如何以及何时处理本指南,目前尚不确定,但我还保留着第二章结尾的9到10个存档文件... 指南更新 15.01.24:添加了星星收集路径(已用红色突出显示),并提升了图片质量。感谢tigerboy61及其指南提供的星星位置信息 10.03.24:修正了第一个睡眠场景的图示 24.04.2024:指南中的图片已恢复




换一换 























