《神界原罪2》神器套装的属性非常强力,但是获取起来也比较繁琐,想要知道这些神器获取方法的玩家请看下面“剑与麻瓜”带来的《神界原罪2》神器套装完整获取路线,希望能够帮助大家。 绿维珑 DLC 四神器 船长的无常之力:是一套装备,包括船长的欢乐帽、魅力外套和灵巧高脚靴。凑齐后能获得永久 buff,可魅惑敌人一回合,buff 作用半径 3.5 米。 饥饿的杜纳送葬者:也叫秃鹫套装,是一套轻甲,包括秃鹫翼盔、轻胸甲、马裤、亚麻手套和靴子。穿戴者可通过吞噬尸体恢复活力,提升 15% 伤害,还能飞到附近地点,飞行时特殊地表无影响,但云雾仍有作用。 污染者之心:集齐头盔、胸甲、绑腿、靴子和手套等部件可解锁套装属性,需要吞噬身后跟着的梦语者秘源。战斗中可标记范围内目标,对其攻击必中且造成额外伤害。 吞噬者之力:具体效果未明确提及,但它位于欢乐堡的石像鬼迷宫,需祝福钢箍箱子后才能获得。 一图流版本

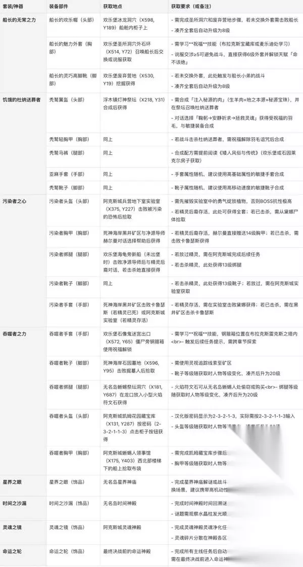
详细获取流程 船长的无常之力(套装) 部件:船长的欢乐帽(头部)、船长的魅力外套(胸部)、船长的灵巧高脚靴(脚部) 获取路线: 第一步:欢乐堡海滩(X361, Y78)拾取「船长的骨头小爪」,将其放置地面指引方向。 第二步:圣所洞穴(X514, Y72)拾取「船长的灵魂之瓶」,出洞后对石环使用**祝福**召唤船长。选择说服(交涉≥5)可避免战斗,直接获得**6级魅力外套**并解锁天赋「命不该绝」;若交换外套,后续需击败船长获取帽子。 第三步:废弃营地(X530, Y19)挖掘获得**7级高脚靴**。若之前未交换外套,此处触发与船长小弟的战斗。 第四步:冰龙洞穴(X598, Y189)通过暗号(汉化版实际为2-3-2-1-1-3)打开船舱门。若已交换外套,击败船长获得**8级欢乐帽**;若说服离开,可直接交换全套8级装备。 时间限制:必须在离开欢乐堡前完成。 关键操作:冰龙洞穴暗号需通过阅读书籍获取,若未正确输入可能导致无法进入。 饥饿的杜纳送葬者(秃鹫套装) 部件:秃鹫翼盔(头部)、秃鹫轻胸甲(胸部)、秃鹫马裤(腿部)、亚麻手套(手部)、秃鹫靴子(脚部) 获取路线: 第一步:欢乐堡或石园莱克尔的房子拾取《矮人风俗与传统》,阅读开启任务。 第二步:浮木镇农场女巫的房子获取《节选》,合成「注入秘源的肉」(材料:生羊肉+地之本源+秘源宝珠)。生羊肉可在广场商人处购买,地之本源和秘源宝珠可在希瓦导师地下室找到。 第三步:灯神祭坛(X218, Y31)放置秘源羊肉,召唤杜纳送葬者。对话选择「鞠躬→安静祈求→拯救灵魂」,获得**受祝福的秃鹫羽毛**,用于合成套装。 合成方法:将羽毛与任意敏捷系装备(如猎人皮甲)在锻造台合成,自动升级为秃鹫套装部件。 时间限制:无,但需在进入无名岛前完成。 关键操作:若战斗击杀杜纳送葬者,需使用祝福解除羽毛诅咒,否则无法合成。 污染者之心(套装) 部件:污染者头盔(头部)、污染者胸甲(胸部)、污染者绑腿(腿部)、污染者靴子(脚部)、污染者手套(手部) 获取路线: 第一步:欢乐堡海龟旁新船(未出堡时)击败净源导师,与精灵后裔对话。若击杀她,直接获得**13级手套和腿甲**;若放过她,后续需在黑井矿区和阿克斯城完成任务。 第二步:黑井矿区与净源导师赫尔曼对话,选择帮助他获得**14级胸甲**;若精灵已死,需击败卡鲁瑟斯获得手套。 第三步:阿克斯城兵营地下室实验室(X375, Y227)击败被污染的恐怖(需先摧毁勇气绽放植物),获得剩余部件。若精灵存活,此处可获得全套装备;若已击杀,需从黛娜尸体上拾取。 时间限制:需在进入阿克斯城后完成。 关键操作:实验室战斗中,勇气绽放植物会大幅提升BOSS抗性,必须优先摧毁。 吞噬者之力(套装) 部件:吞噬者手套(手部)、吞噬者靴子(脚部)、吞噬者绑腿(腿部)、吞噬者头盔(头部)、吞噬者胸甲(胸部) 获取路线: 第一步:欢乐堡石像鬼迷宫出口(X572, Y65)祝福僵尸旁的**钢箍箱**,获得**吞噬者手套**并触发任务提示。 第二步:死神海岸石园墓地(X596, Y95)击败掘墓人,拾取**吞噬者靴子**并开启灵视追踪线索至矿区。 第三步:无名岛蜥蜴祭坛洞穴(X181, Y687)在龙口放入小型火焰符文石,获得**15级绑腿**。 第四步:阿克斯城凯姆花园藏宝库(X131, Y287)取下流亡王后画像,按密码(2-3-2-1-1-3)点击柜子按钮,获得**18级头盔**。 第五步:蜥蜴人领事馆(X175, Y403)西北部楼梯下的船上拾取布袋,获得**吞噬者胸甲**。 时间限制:需分章节在欢乐堡、死神海岸、无名岛、阿克斯城逐步完成。 关键操作:凯姆藏宝库密码因汉化可能显示为2-3-2-1-3,实际需按2-3-2-1-1-3输入。 关键要素 祝福技能 必须在欢乐堡布拉克斯宝藏库(X620, Y626)或麦乐迪处学习,用于解锁钢箍箱、召唤船长等关键步骤。 若未学习,可通过拾取《祝福术卷轴》或击杀净源导师获取。 精灵后裔存活 若想完整获取污染者套装,需在第一章避免击杀精灵,否则部分部件需通过战斗获取。 若击杀精灵,黑井矿区会出现卡鲁瑟斯,击败他可获得手套。 跨章节探索 吞噬者套装需从欢乐堡开始,历经死神海岸、无名岛、阿克斯城多章节探索,务必按步骤推进。 无名岛的火焰符文石可从蜥蜴人身上偷窃或购买,避免遗漏。 队友配置 建议携带伊凡(高交涉)或费恩(高偷窃),以应对船长、杜纳送葬者等关键对话及偷窃符文石。 战斗型队友(如红王子)可协助击败污染者之心BOSS。 路线优先级与时间管理 欢乐堡阶段 优先获取船长套、吞噬者手套、污染者手套/腿甲,确保离开前完成。 学习祝福技能,探索石像鬼迷宫和圣所洞穴。 死神海岸阶段 完成秃鹫套装合成,获取吞噬者靴子,推进污染者套装支线。 偷窃/购买秘源宝珠和地之本源,备用。 无名岛阶段 优先获取星界之眼、时间之沙漏、吞噬者绑腿,完成主线后再探索神器。 阿克斯城阶段 集中获取污染者剩余部件、吞噬者头盔和胸甲,完成灵魂之镜任务。 最终决战前保留足够时间完成命运之轮前置。 按此方案可确保所有神器100%获取,无时间限制或条件遗漏。建议使用任务日志跟踪进度,并定期存档避免失误。




换一换 



























