《桌面地下城》成就解锁方法及部分关卡攻略 想要解锁全成就并通关,需要投入大量时间、精力,同时也需要一定运气。该游戏非常适合闲暇时或工作之余游玩。本人会以简洁的文字结合他人视频,来讲解成就解锁方法与关卡攻略。 1. **简单成就(正常游玩即可解锁)** - 穿心攻击:将一名敌人的物理或魔法抗性彻底粉碎

将一名敌人的物理抗性或魔法抗性减少至0,只需游玩几关即可解锁,达成方法多样,例如通过神明、展示肌肉或武器来降低敌人的抗性。 升级炮:在击败一名普通10级Boss怪的战斗过程中进行升级。

寻找一张存在10级Boss怪的地图,利用该地图卡升级经验。在对Boss造成伤害后,通过消灭其他怪物或使用装备来提升等级。 灼烧伤口:通过燃烧或中毒攻击阻止敌方回复生命值,累计达到1000点。

累积成就时,不同关卡的进度会叠加。使用燃烧和中毒攻击敌人后,继续探索地图即可。 回收利用:在一局游戏中完成6次转化

转化6次就完成了,非常简单。 我都不用出手:在一局普通游戏中,通过攻击另一名敌人,利用燃烧效果杀死一名敌人。

注意是普通关卡,不能是解谜关卡。每1点燃烧状态会造成1点伤害,请注意计算血量,通过攻击另一个敌人来杀死带有燃烧状态的敌人。 禁止退货:将10件从商店购买的物品直接转化。

累积成就,从商店购买后直接转化即可。 以小博大:石化敌人,并在下次击杀怪物时获得超出其双倍的经验

使用“自墙不息”符文将任意敌人石化(Boss和免疫魔法的敌人除外),可获得经验加成,之后再击杀一个怪物。 爆米花收割:在一局游戏中从5名被减速的敌人身上获取额外经验

使用“快来揍我”“移形换影”符文,以及个别装备和神明来减速敌人,注意减速后需秒杀怪物才能获得额外经验。 机械战警:同时拥有力量、死亡防护和石肤状态(通过符文或其他来源获得)

使用炫耀肌肉、命悬一线和墙裂剑意符文且状态未消失时,也可通过角色、装备和神明等方法达成。 滚蛋专精术士:在一局游戏中使用“你给我滚”符文摧毁十道墙壁

使用“滚”符文,找准角度持续推怪以摧毁十道墙壁。 赞助人:将任意一种英雄公会升至3级

通关关卡来攒钱,将任意一种英雄公会升级至3级即可。 艰难抉择:在已满的公会储蓄柜中替换一种道具

当通关一个关卡后,打开公会可以将通关时佩戴的装备放入其中,多次通关后可替换掉原有道具。 2. 中等成就(游玩三四十小时且熟悉玩法) 越级打怪:在普通游戏难度下,杀死等级高于自己的敌人

只需在1级杀死10级的敌人,以上全部成就都能解锁。方法:关卡选择北方沙漠,人物选择地精和巫师,神明选择奥秘之神,其余装备可戴可不戴。开局信奉奥秘之神,不断使用技能,注意不要让自己升级,同时点选各种神明技能、收集药水、符文和武器。找到法师Boss后,待地图探索完毕并收集好所有物品,即可不停使用火球(烈焰熊熊符文)攻击法师Boss。期间通过喝药水和转化来获取魔法值,击杀Boss难度不高。 **肉盾:生命值上限达到200**

提高生命值的方法:尽可能提升角色等级,装备提供的生命值加成,以及神明技中大地母亲的技能“藤形”或疯狂约兰的技能“热血沸腾”,都是较为简单的提升生命值方式。 寸劲:总伤害值达到150

提高伤害(攻击力)的方法:尽可能提升角色等级,强化装备,选择可提高伤害的角色(如人类、战将、十字军或游侠等种族/职业),使用“炫耀肌肉”技能以及借助多个神明的力量也能提升伤害。 大法师:法力值上限达到25

提高法力值的方法:选择术士角色,学习奥秘之神的技能,并拾取地图上提升魔法值的道具和装备。 伤害玛丽:在一局游戏中,使用5种不同的方法治疗自身的中毒状态。

治疗中毒的方法:升级、喝治疗药水、喝坚韧药剂、使用心满意足符文、神明荣光守护者的净化技能、购买毒蛇护身符。 错铢必较:在一局普通游戏中获胜,并且浪费的回复格数少于50格

熟悉游戏玩法和操作后,就能轻松完成任务,探索时要时刻注意血量和敌人情况,及时回复血量。 《模拟城市》:全面升级你的王国

完成该成就需要大量时间,你只需不断通关不同关卡、完成各类任务,在地图上寻找解锁途径,并用获得的金币升级各种建筑。注意,除炼金公会达到2级即可升级外,其他建筑均需达到3级才能完成。需要升级和自行寻找隐藏来解锁的建筑如下:

职业建筑共4个,需花费资源升级至3级;种族共有7种,需找到并花费资源解锁建筑。人类初始即拥有,“银行家”任务可解锁矮人和精灵,半身人和哥布林在关卡中随机获得,兽人和地精可分别在西部和南部降服中找到。 铁匠铺、银行、集市通过完成地图任务解锁等级;炼金公会解锁等级的方法为购买25块魔法石和找到炼金师。女巫小屋的升级最为困难,完成“寻找女巫”任务后解锁1级,后续需完成多个女巫相关任务并多次尝试困难任务,方可解锁至3级。童子军:在一局游戏中,筹备物资花费超过300金币

在解锁了《模拟城市》成就后,你可以轻松完成这个成就,只需在准备阶段选取最贵的物资并达到300金币。 3、解锁神明的地点和方法

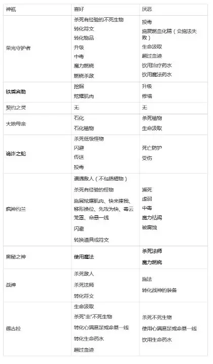
想要解锁全部神明,需留意九个祭坛,可通过关卡下层地牢的隐藏内容及相关对话获取线索。进入隐藏区域前,建议先收集一些符文并进行升级,整体难度不大。以下是各神明的解锁方法(按上图从左到右顺序说明): - **奥秘之神**:在北部沙漠可找到其祭坛,需使用魔法“移形换影”绕过一条拥有999点生命值的龙。 - **战神**:在西部丛林可找到其祭坛,需击败里面的敌人“魔像”(该敌人免疫魔法)。 - **诡诈之蛇**(解锁前提:需先解锁神明“大地母亲”):在南部沼泽可找到其祭坛,根据提示,需无伤击败出现的敌人(可使用魔法)。荣光守护者:在东部苔原可找到荣光守护者的祭坛,找到后需在地图上杀死5只无等级的吸血鬼获取宝珠并交给祭坛。 契约之灵(连结):解锁其他所有神明后,可在随机地牢中找到它,信奉即可解锁。 疯狂约兰(出现前提:需先解锁神明奥秘之神):在北部沙漠能找到疯狂约兰的祭坛,使用移形换影或墙裂剑意到达终点。 铁盾宾勒(出现前提:需先解锁神明战神):在西部丛林可找到战神的祭坛,只能使用墙裂剑意一路往上破墙即可找到祭坛。 德古拉(出现前提:需先解锁神明荣光守护者):在东部苔原能找到德古拉的祭坛,杀死自己的克隆体。大地母亲:在南部沼泽可以找到大地母亲的祭坛,祭坛周围布满植物,前往祭坛所在位置即可。 4、神明类成就(通过上一篇内容解锁完整) 变节者:在一局游戏中,先后崇拜两个不同的神明并花费虔诚值。

多神论者:在一局游戏中,先后崇拜四个不同神明并花费虔诚值

以上两个成就类似,想要地图上同时拥有四个神明,必须全部解锁神明获得契约之灵。在准备阶段,选择十字军角色,并在教堂筹备中进行“连结”,这样地图上甚至可以达到五个神明。剩下的就是通过自己熟悉的神明积攒虔诚值,每次改变信仰需要50点虔诚值,并且别忘了花费虔诚值。在已完成成就不通关的前提下进行,达成该成就不算困难。 神学者:Discover all god preferences

起初我以为这是个非常困难的成就,但只要你解锁了全部神明并且游玩多次后,经过自己的摸索和发现,基本上都能把大部分的神明好恶找到,但其中有几个神明的好恶在游玩途中很难自己发现,分别是: 荣光守护者的喜好燃烧杀敌(注意是燃烧的伤害) 荣光守护者的厌恶投毒、燃血化精和生命汲取 大地母亲的厌恶生命汲取 德古拉的喜好转化生命药水 如果还是找不齐没有成功解锁成就,那只能照着攻略一个个解锁了,下面是所有神的好恶:

5、小技巧(熟悉后完成困难成就更简单) 当你玩了数四五十个小时后,你会发现这游戏有很多小技巧,但如果你不熟悉这些小技巧会让你打得很艰难,觉得玩起来很艰难,可以了解以下技巧: 在游玩关卡不能中途保存,一个失误就会重新来过,因此尽量减少失误别点太快,当鼠标指示敌人,你会死亡时,屏幕四周会红光闪烁一下。 你的等级越低,杀死越高等级的敌人,给的经验值会越多,升级后就会有所减少,所以在有把握并且消耗不大的情况下可以试着杀死更高等级的敌人来获取更多经验。 等级到达10级后,依然可以通过升级来回满自己状态,但不会再提高属性。 只要打死Boss就能通关,所以不是所有敌人都得击败,有时候开始感觉打起来乏力需要浪费资源时,就要考虑All in(使用一切手段)来干掉Boss了。 每当你探图的时候,敌人属于非满血状态且无中毒就会回血,但因敌人属性回复量不一,可以计算好,有些敌人可以做到边打边探图不浪费资源。 自身的初始抗性上限为65%,利用墙裂意志可以每次提高20%,探图打不了怪可以适当凿墙,一些走不到地方也能让自己回复一举两得。 多利用自墙不息来石化敌人植物,还有控制好敌人血量让敌人获得缓慢的符文技能,来获取更多的经验。 敌人在没有先攻的情况下,你等级比他高,你会先他出手,可以靠这个技巧无伤杀死比你等级低的小怪,在没血差不多升级的时候非常实用。 敌人缓慢后,会暂时去掉先攻效果。 你给我滚符文,一般情况不会作为主要输出,但非常适合打反弹火球高伤的Boss。 闪避值在未闪避之前一直存在,可以配合先攻为快符文提高自己的闪避值。 炫耀肌肉符文能削弱敌人的抗性,不明显可能会被忘记,但有些地方需要用到。 使用火球术(烈焰熊熊)后打击敌人后,敌人会拥有燃烧效果,显示几层就会造成几点伤害,在你攻击其他敌人后,该敌人就会扣除燃烧层数带来的伤害,可以利用这个特性计数好伤害来杀死带燃烧的敌人,更有效的是可以用这技巧来伤害带有死亡防护的敌人一样可以扣除一层死亡防护,非常实用。 拥有死亡防护的敌人,一般情况下伤害都很高,当敌人死亡防护层数越低,敌人的攻击力也会随之降低,后面可以只用攻击来打。 中毒和魔力燃烧,一般情况下分别需要靠喝药水、使用心满意足符文和魔法药水解除,也可以升级来解除,所以卡好等级来击杀敌人会更好。 中毒效果非常厉害,可以使敌人中毒后适当的使用火球术(烈焰熊熊)再给敌人加1层中毒,中毒后探图回血回蓝,重复这个操作来击杀厉害的敌人。 在布满植物的关卡,一旦中毒、魔力燃烧状态,可以顺势打掉在场相应的植物和敌人,在喝药水解除虚弱和腐化效果同理,尽可能把关卡上相应带状态的植物和敌人清理掉。 大地母亲神明非常强,大部分关卡都是最优解。 只要游玩信奉多次不一样的神明,熟知所有神明的好恶、技能以及神罚,找到属于自己相应的神明,让自己得到更多的虔诚值并且适当的亵渎其他神明。暂时能想到并且比较实用的就这些,要是有大佬补充可以留言。 6、挑战类成就(非常困难并且需要运气) 完成三个金银铜牌的挑战类成就,你需要解锁所有能够挑战的角色并且在地图上完成相应的任务来解锁挑战,共15个职业,也就说45个挑战,需要花费大量时间,而挑战关卡依旧是有随机性也要很大的运气,几小时过一个金牌挑战很正常的事,而且有些挑战可以筹备东西,所以尽量到后期熟悉游戏后再来挑战。 要想完成成就,你得先找齐需要的职业(但不是游戏全部职业都需要),除了公会、贼窝、教堂和法师塔升级满后共12个职业,你还需要另外在地图关卡上找到3个职业,分别是:工匠、转化师、十字军,工匠与转化师在关卡隐藏地牢中找到,条件都比较容易,解锁十字军的前提是要解锁所有神明并在隐藏地牢中找到他。 挑战的难度不一,有些青铜挑战很难,但有些黄金挑战却很简单,首先你要熟悉各种小技巧以及相当的运气,一般情况下大部分挑战都能过,这里引用B站大佬 威廉二世的管家 [space.bilibili.com]的视频来展示挑战过关方法(视频右侧列表有各职业挑战),但最好是学习思路,即使有些挑战与视频中信奉不一样的神明以及装备也能够通关,并且某些挑战因版本的不同有些许的变化,更多的是掌握每个挑战的要点以及需要大量的运气。 英雄上手:完成所有青铜级别挑战

网站链接 [www.bilibili.com] 冒险家:完成所有白银级挑战

网站链接 [www.bilibili.com] 会长:完成所有黄金级挑战

7、困难成就(关卡成就及剩余成就) 在你想要通关无间任务前,必须将所有可升级的建筑升至满级,这样可以多筹备一些实用的装备。同时,你需要解锁火焰之心、水晶球、罗德尼之护符、殉道手套等较为有用的装备,让它们出现在商店中,这些都能让你轻松不少。注意每次重新开始也会消耗金币。当你完成众多关卡任务后,地图上会出现无间难度的关卡任务,这些任务都极为困难,且每个任务需要使用三个任意职业通关。其中仅有三个关卡与成就相关,这里仅介绍这三个关卡的通关方法,分别是:龙岛(地图左上角)、无间钢铁殿堂(地图右下角)、娜迦之城(地图左下角)。你可以通过B站用户“威廉二世的管家”的视频学习通关思路(其空间地址:space.bilibili.com,视频右侧有全部无间关卡的过关方法)。 “这究竟是怎么做到的......”:解锁半龙人(通过龙岛解锁)

这是我认为相对简单的无间关卡,首先本关的最终Boss位于隐藏地牢中,你需要先击败第一个Boss“龙”才能解锁前往隐藏地牢的路径。到达下层后,前方会有多名9级敌人阻挡去路(刺客职业可轻松击杀),并且可以返回到地面。 思路和方法:等级不宜过低(加经验和生命的神明“大地母亲”非常合适),如果有上毒效果会使游戏难度降低。最终Boss血量较高,并且会反弹火球,使用“烈焰熊熊”符文很不划算,更适合依靠攻击或“你给我滚”符文(将最后一只9级敌人推过去,再找角度持续推动Boss使其撞击9级敌人)来对Boss造成伤害,因此种族与职业的搭配有多种组合都可以通关。

难度位居第二的成就关卡,本关敌人(包括Boss)大多为不死生物(牧师职业可轻松击杀)。关卡设定与普通关卡相近,共有两个Boss:一个是带有腐蚀效果和50层死亡防护的Boss,另一个是血量极高且带有闪烁效果的吸血鬼Boss。思路和方法:与上一个成就的思路类似,等级不能太低。在有毒的情况下会更简单,这里只推荐神明“大地母亲”,同样是为了让自己获得更多经验。神明技能建议多学“藤形”来加血和减伤,记得戴上或购买烧伤药膏(用于解除腐化)。 当你达到9级左右,就可以着手攻击带有50层死亡防护的Boss。先用“烈焰熊熊”或“你给我滚”来降低其死亡防护,降到可以接受的程度后就改用普通攻击。当死亡防护降到一定程度,并且有“藤形”技能提供减伤时,就能达到无伤的效果,简直是轻松过关。只要掌握这一技巧,种族与职业的搭配就比较随意了。 至于吸血鬼Boss,没什么技巧性,用你最高的攻击输出即可,注意它的闪烁技能,别被传送到未探索的区域。 **石分看重:解锁蛇发女妖**

最难的成就关卡,你需要击败10个不同的10级Boss才能通关,这些Boss类型多样(如中毒、魔力燃烧、高血量等)。每次地图中,你需击杀3个Boss才会出现下一批敌人,每批会有4个小怪(等级分别为1、3、5、7级)。击杀9个Boss后,最终Boss将会出现,它也是最简单的Boss。本关大部分Boss更适合依靠攻击输出,而非符文。 思路和方法:种族选择不一定非要像视频中那样选人类,因为我不喜欢提前转化一些我认为有用的符文,选择半身人同样能通关。职业选择你认为强力的即可,只要攻击力和血量不会太低、魔法消耗不大的职业都可以尝试。需要准备大地母亲神明来增加经验,并适当学习“藤形”技能(若不学习“碧血”技能,下层的敌人将无法受到腐蚀效果影响)。在进入下层前,尽量提升等级,最好能卡等级(即差少量经验就能升级)。探索完上层后,只购买有用的装备。一旦准备就绪进入Boss地牢,就无法再返回了。这里的Boss大部分都吃毒,在有毒云笼罩符文的情况下会更简单。如果没有上毒的手段,就要考虑击杀一只Boss后再探索地图回血。每杀死一个Boss就会掉落金币,除了购买商店的物品外,多余的金币可以用来解锁神明或信奉诡诈之蛇兑换药水。比较有用的神明是诡诈之蛇和铁盾宾勒,我也试过在Boss层不改变信仰其他神明一样能通关。注意探索回血时优先探索下方敌人区域,每次击败3个Boss后刷新都会重置区域。最后的Boss带有5层死亡防护腐蚀并且魔抗较高,同样死亡防护层数越低其攻击力就越低,它的血量不高,所以还是很简单的。 受虐狂:游戏时间100小时(死亡时间100小时)

最困难也是最简单的成就,该成就描述有误,正确的说法是死亡时间(即失败时间)累计达到100小时。也就是说,你需要通过长时间挂机然后送死来完成,可能在你通关并解锁其他所有成就后,这个成就都还未完成,不特意去做的话几乎不可能达成,是个非常令人反感的成就。游戏内并未显示累计死亡时间,但经测试,每弹出一次该成就提示代表累计死亡25小时,因此你需要弹出4次提示才能解锁该成就。Steam支持多开游戏,我是通过一边玩其他游戏,一边挂着这款游戏并在结束时送死来完成的。 解锁山羊人

要完成该成就,你必须购买《桌面地下城》山羊人DLC来解锁内容,然后启动游戏,地图下方会出现新的建筑,花费3000金币即可解锁DLC山羊人,稍等片刻即可完成该成就(若未生效,可开启一局游戏)。 经过漫长的游玩和努力,相信你能通关该游戏,成为一名强大的王国之主。




换一换 



























