简单来说就是……我在游玩过程中把感觉需要的内容稍微整理了一下,希望能对其他人有所帮助。 是的,这是新版指南,也是全成就版本。 我非常建议在远程同乐时拉上好友一起玩。 以下是大致顺序: 本指南为本人原创,仅发布于Steam,不授予任何人授权,禁止搬运至其他平台。 关于更多内容:可以购买设定集和原声DLC,这里只记录游戏内部分。 个人建议先大致浏览一遍整个指南,记住一些注意事项再开始游戏。 全成就所需时间不超过50小时。 如果感觉卡住了,就看看任务,首先要把船的蓝图和功能升级到可以进入雾区的程度。个人顺序如下,仅供参考(共16位): 鹿小姐格温(优雅又带着一些叛逆的大小姐) 青蛙叔叔阿图尔(不挑食的工人叔叔) 蛇老师萨默(素食主义者) 刺猬女士艾丽斯(一位和善的女士) 猞猁大佬阿斯特丽德(能晚点送走最好,钓鱼挖矿大佬——姐你是我唯一的姐) 渣男狮子乔瓦尼(虽然但是甜言蜜语没人能拒绝,流星雨更是宇宙级浪漫) 艺术家鸮古斯塔夫(独特的叼钻寿司啊哈) 蜂鸟和水牛布鲁斯&Micky(要把雾区开了才能送走,带上船需慎重——会欺负其他灵魂) 小猫头鹰贝弗莉(可以提前一点来获得额外羊毛布) 跑团狂人鸡蛇巴克(学完弹跳后去接然后推任务寻宝) 大男孩蘑菇人斯坦利(怪家伙)妹妹蝴蝶莉莉(……) 狗导师埃琳娜(苛刻的导师) 护工鬣狗杰姬(可以提前一点让它来照顾船上的事务——虽然我不知道是如何照顾的) 蝙蝠小姐达莉亚(怪诞又可爱)


饮食喜好

岩区有个金矿,可以通过踩垃圾箱弹跳积累高度后往左飘过去,然后种在乌龟背上。操作难度较高但可行。 厨房食谱 早期值得售卖的食品价格: 鲜虾鸡尾酒/串烧鱿鱼——250 猪排——320 一杯茶——400 桃子——175 作物产量参考: 生菜/卷心菜/洋葱——1 咖啡/茶/甘蔗/大蒜——2 亚麻/胡萝卜/芜菁/水稻/梨/芹菜/番茄——3 韭葱/桃子/土豆/番茄/棉花/苹果——4 玉米/桑树——5 樱桃/橄榄——7 地窖相关: 鲱鱼→鲱鱼罐头 卷心菜→泡菜 牛奶→酸奶→奶酪

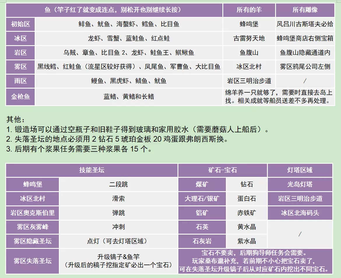
技能收集

地图物资

商人委托

船只升级

小屋升级

关于联机 稍微说明一下。 这游戏仅支持远程同乐或本地同屏游玩,本地同屏需一人使用键盘,一人使用手柄。 远程同乐的连接成功率取决于网络状况,建议多次尝试。若游戏未启动,可重新发送邀请,直至连接成功或放弃尝试。 我与朋友联机时未使用加速器,且通常为跨国联机,因此国内联机可能会更顺畅。实际上,我在游玩联机游戏时,除非是必须使用加速器才能登录的游戏,否则均采用裸连方式。例如在《怪物猎人:世界》中,使用加速器反而更容易出现掉线情况。 至于测试阶段遇到的仅能一人控制两个角色移动的问题,目前暂不清楚解决方法。 吐槽专区 1.1. 远程同乐联机时,一起抢着上床睡觉会触发猫无法移动、角色变成立牌的bug(不过双人模式体验还不错,两人分工合作比单人时轻松不少)。 2. 猫钓竿的粉色很难分辨是否变红(尤其是在傍晚时分),或许可以将红色改为亮蓝色。另外,猫的滑翔炸毛漏气状态让人不清楚其作用。 3. 无法修改键位让人感觉很不舒适,如果互动键X能设置为RB/LB,键盘操作时扣船板上的贝壳会更轻松,或者可以长按实现自动多选……而且按键手感非常生硬。 4. 没有捡完板条箱等物品前不要切换到下一个目的地,否则未捡的物品会消失。 5. 并非所有物品都能直接收集到身上,这一点或许应该改进(例如蘑菇果子粉碎机的产物……)。此外,砍完树、收完菜、钓完鱼后有几秒的停顿也让人感觉不太好。浇水时间较长但期限很短,下雨场景为什么不能直接把地浇透,或者升级后能一次性浇三块地呢?而且就算是刚浇过水的地,如果没有挪动到合适位置还会再浇一次,非常浪费时间……后期巴克的宝藏有湿润土壤的功能,但解锁得太晚了,建议能尽早推进巴克这个角色的任务线。 7. 晚上果园的光线太亮了。 8. 有时候会卡在楼梯上,行动很不方便。 9. 切换场景和挖矿时的白光让人感觉很不舒服。 10. 磨坊一开始的效率太低了。 11. 联机时有时会出现一个角色无法移动的bug。 12. 退出保存后再重新进入游戏,航线会中止。 13. 给龙除矿的时候视角卡顿,体验非常不好。 14. 购牛证为什么会放在饰品栏里(这样很容易被误卖出去)。和朋友一起玩的时候,前期为了赚钱种了很多桃树,现在看着这些桃树,感觉自己就像是花果山水帘洞的齐天大圣美猴王孙悟空。 16.雾区很容易丢失猫咪,也不方便砍树。 17.蘑菇人活动刚开始出门时会卡住好几秒。 18.没想到参与测试的人这么多,结果到后期才开始实现半自动化……总的来说,这款游戏可以玩,但我只能给出中偏上的评价。 19.关于经验值药水,个人建议只留着给点灯技能的紫色纸片使用,反正其他纸片也就需要10点灯光。 至此(2022年9月28日),从2022年9月13日开始写的指南完结。 2024年8月14日补充一个题外话,主要是不知道这部分内容能加到哪里,似乎我只在写这一个游戏指南时顺带提到了其他联机游戏,所以就放在这里了,供大家参考。2025年7月14日思考了一下还是把其他联机游戏的推荐放到我另一个非游戏的指南里好了,嗯,是好汉歌那个指南。 2026年1月9日 翻新了此指南,天知道为什么我之前要用加粗的文字。 我的船儿最后的样子:







换一换 
































