Гайд-обзор на роман проктора Соломона Антара из дополнения Lex Imperialis. С выходом на тру-концов очку и ачивку «Пламя». Предупреждения: гайд 18+, есть одно матерное слово на скрине. Вводные данные Тихого вокса, чегнари. Чё, как жизнь? Не хотите ли поглядеть на роман с новым сопартом из Lex Imperialis, а может и ачивку «Пламя» из него выбить? Если да, то вы по адресу, ведь я на этом, знаете ли, собаку съела. BA-DUM-TSS. Весь гайд состоит из спойлеров, спойлерных текстов, спойлерных скринов, абсолютно весь от и до! Имейте в виду. Что важно знать. Про рекрутинг нового сопарта и вообще Подобрать Соломона Антара можно даже в конце четвертого акта, запустив DLC в настройках игры после закрытия сюжетных квестов. Но это не так интересно, как пройти игру с самого начала (хотя сие и запарно, не спорю). Первая встреча с проктором будет на Райкаде, если вы запустили игру аж сначала. Снова напомнят о себе арбитры на Футфоле, после первой же беседы с наместником Владаймом Токарой. Вас позовут на потную миссию, куда лучше соваться с пати на уровне 20+. Поехать на эту миссию с лоулевельной пати — это жесть. Будете превозмогать и траить бои. Прим.ред: забудьте всё, что я написала. Бой понерфили. Если запустили ДЛЦ в середине прохождения, то проктор вылезет пообщаться после первого варп-прыжка и попросит торговца об аудиенции с маршалом Адептус Арбитес на Даргонусе. Арбитра можно шатать по мировоззрению, от еретика РТ он не сбегает как некоторые лояляхи. Но всё-таки кинуть торговца он может. Просто по другим идеологическим причинам. Сохраняйтесь почаще. Просто во избежание багов. А еще, поставьте себе мод-багофиксилку[www.nexusmods.com]. Это лучшее, что делали для игры сразу после Тойбокса. Атвичаю. Про романсовый контент Роман с проктором доступен как мужчинам, так и женщинам. Перед лицом Лекс Империалис все равны, в кровати с Соломоном тоже. За вывод арбитра на тру-концовку романа отвечает флаг SolomorneImpressed («Cоломон впечатлен», стало быть). И для успеха надо наколотить их как минимум три. Флаги тестировались на версии игры 1.4. Если вы видите, что тексты на скринах в гайде какие-то не совсем те, что у вас в игре получились — не пугайтесь. Два патча с момента релиза дополнения вносили стилистические (но не глобальные смысловые) правки в диалоги на романе Соломона. Суперкраткая выжимка гайда доступна в виде таблицы флагов[docs.google.com] романа мента. А здесь только стены текста, скрины, вещдоки, чушь собачья и полный Флекс Империалис. Я даже не буду скрывать, что писала руководство ради кека. Показывать и рассказывать про подводные камни буду на примере М+М романа. И если вы такое на дух не переносите — сейчас хороший момент, чтобы закрыть гайд, спасибо! СсылкиДругие стимовские руководства по тру-лаву моего пера: тру-роман дознавателя, романсим Кассию, угараем с Джай. И от ToxicBulb: 120 дней Содома с Маражаем, греко-римская борьба в кровати с ассасинкой культа смерти. + общая табла флагов ВСЕХ персонажей[docs.google.com] от ToxicBulb. Хинты по роману с Ирлиэт тоже там есть, добавляйте в избранное и не тормозите. Вопросы по романсовым аспектам также можно сходить задать в тематическом обсуждении, велcum.┌( ಠ_ಠ)┘ Акт 1. Мы встретились в странный период В составлении этого гайда нам помог отпетый крайм-лорд Юджин (Евгений) фон Валанциус. Патент-то он получил, да привычка «нагибать легавых» (во всех смыслах) никуда не делась. Хехе. ( ͡° ͜ʖ ͡°) Если начать проходить дополнение с самого начала, то первая встреча с проктором Соломоном Антаром будет еще на Райкаде. Эффектно возникнув на верхнем проспекте проктор побазарит с Торговцем, выкажет ему респект, если тот бывший маршал и словит легкий инсульт жопы, если тот экс-крайм-лорд.

之后,铁腕监工将着手整顿梅迪纳总督的地堡秩序,并积极安排对平民区的轰炸,异端分子就藏匿在这些平民之中。神皇会弄清楚是谁在背后搞鬼! 星球崩塌前,仲裁者们会请求协助撤离,因为他们的飞船竟在没有他们的情况下擅自驶离了赖卡德轨道。真是令人遗憾。 允许暗中给所罗门使绊子!他会挺过去的,没什么大不了的。

此后,所罗门会在【芙特福尔】离开你,并在第二幕带着新的麻烦任务回来。 第二幕:突袭检察官 在首次进入【芙特福尔】总督的宫殿后,仲裁者们会再次带着新的蠢事找上门来。 任务要点:有一个疯狂的海盗船长,名叫吉多·萨戈纳,他抢走了十个人。一个人无法对抗仲裁者,所以他们请求像你这样帅气、强大又迷人的人加入。不是无偿帮忙,而是为了一艘名为“无心者”的萨戈纳级飞船。看起来一切都很公平:给检察官钱,我们得到飞船。同意的话,“无心宇宙”任务就会启动。我们要从富特福尔接走仲裁者。顺便说一下,在支线任务中他们不会帮你,全程只会准备突袭“无心者”。你的旗舰现在成了垃圾车,哈哈哈哈。(。•̀ᴗ-)✧ 在【无情者】登船战一开始,就可以与所罗门互动。对话中你可以表现得像个粗俗的家伙,也可以像个甜美的小蛋糕——都无所谓。不过要说的是,语音箱里的所有台词都只是标记为调情,并没有像海因里希的【恶魔亲密度】路线那样划分出不同的分支。

说实话,我甚至不知道自由商人现在登船时带的是什么:是船,还是仲裁者的屁股?

所罗门目前还没什么作为,但你我都明白,有时候老狗也能学会新把戏。ヽ(・∀・)ノ 突袭海盗船虽然挺棘手,但战斗过程却充满乐趣。此外,在任务中还能稍微指挥一下仲裁者小队。天啊,你们见过克莱顿仲裁者的装备吗?哦…那挺机枪。我真想好好打磨一下它的枪管。要是把它交给阿金特…【擦去额头的汗】这真的合法吗? 咳咳。 抱歉,走神了。在对所罗门发起突袭时会遇到困难,但赛博獒犬会英勇地扭转局势。 我认为,监察官必须给他们的长子取名为格蕾托。(ಠ_ಠ) 与监察官重新会合后,可以继续表现得像只焦虑的动物,或者表达支持。

之后,所罗门会强制加入你的活跃队伍,接下来就是一场激烈的首领战。由于本指南不涉及配装和技能相关内容,具体如何更轻松地击败萨冈,就需要你们自己去摸索了。我相信你们能做到!(ノ= ⩊ = )ノ 愿逝者安息。 第二幕:精神崩溃(陷入沉睡) 在击败萨冈并返回飞船后,所罗门会前往甲板上的商人处,向其表达感谢并致以敬意。

哦,这个裁判坏了,换个新的来。

在同一个对话中可以继续尝试破解他的密码,但如果已经开始调情——最好在这个时候巧妙地调侃他一下。之后再提议和所罗门互换位置也可以,现在这样多有趣啊!


(太残酷了。你也会这么说吧……残酷——这是马拉扎亚关于统治之路的小说。)……与此同时,站在一旁的维格蒂斯正揉着耳朵,看着霍尼·杰尔对着两个之前还算正常的男人哭泣。

先别管正事了,让精神稍微放松一下吧,这对他有好处。 技术说明:如果在第4幕末尾,也就是嫉妒场景之后(大约在第4幕结束时,跳向幼发拉底-II之前)开始DLC,那么与仲裁者的剧情线开始时,会中断你之前所有的恋爱关系。很有意思,对吧?存档备份能帮上忙。 可以在桥上的对话中与索洛姆开始恋爱关系,让他讲讲自己的事。安塔尔作为一名讨债督查,他的生平并没有什么特别惊人或意外之处:母亲早逝,父亲曾是一名仲裁者,在安塔尔还是个小不点、刚会在桌子底下爬的时候,父亲就被歹徒杀害了。之后他进入了普罗盖努姆学院,接着是警察培训学校,然后开始服役,获得了最初的警衔,等等。

你就不能学学怎么哄孩子吗,监考员?说到学习…… 以【稍微靠近并微笑】这句话开启这段关系:“我们之间或许能有点什么……”。索尔不会花时间搞什么铺垫,你们会直接去翻云覆雨。“我没时间搞什么追求。你很迷人,我也帅得要命,何必浪费时间呢?”(C) 不过,兄弟间的打情骂俏是一回事,谈恋爱又是另一回事。所罗门将完全不需要第二次,所以他会毫不犹豫地说,你们的性行为(虽然不错)只是一次性的。而自由商人和检察官之间的认真关系简直是一团糟,会让双方的生活都变得复杂。 其实,这家伙已经露出了马脚。 而我们则会发出一声意味深长的叹息,说出“确实不该和仲裁员发展不正当关系”之类的话,以此获得第一个成就Impressed。

太阳对你的洞察力印象深刻,穿上裤子就溜了。不过这个驼背的混蛋折腾不了多久!传送几次后,安塔尔·扬里斯·丹洛克的同伴就会来找你抱怨他的赛博獒犬。那该死的狗在军官甲板上发了疯,咬伤了几个人。接下来会开启迷你任务【格莱托的捕获】。船长必须亲自去处理那个失控的家伙,因为在这艘载有两万多号人的船上,只有一个既蠢又勇敢的人——那就是你!乌拉! 在任务过程中会发现,格莱托并非发疯,他只是在执行防御协议,保护着被其主人遗忘的信息芯片。要是看看里面的内容,能发现不少搞笑的地方,因为检察官的报告里写的根本不是在飞船上打击有组织犯罪的计划,而是征服你屁股的计划。

“沃尔特,这计划太棒了。简直他妈的像瑞士手表一样可靠……” 那么,我们把那家伙叫过来。可以好好嘲笑一番他的那些想法,再挑报告里的精华念念。要是通过了观察力检定,还能进一步调侃那个警察——他明显是故意把平板放在显眼的地方,可监考员却矢口否认。也可以弄清楚这是什么鬼东西:先是大言不惭地支持一夜情,然后又表现得像个陷入爱河的处男。答案会很老套:所罗门突然产生了感情,这还是第一次。

为表其并非戏言,典狱长将在管风琴上为自由商人演奏一曲。


你可以通过加入游戏并跳一段笨拙的四手狗华尔兹来结束这种尴尬,但最好还是再拿一面【Impressed】旗帜,告诉索尔你已经忘记了他之前说的话,并且很欣赏他的这份心意。

现在在与仲裁者的桥上,不仅可以讨论各种工作上的琐事,还可以提议一起阅读《性帝国主义》第69卷修正案。 现在仍然是第二幕。我是热情的墨西哥人,来和我跳舞吧! 你们还记得在达戈努斯,我们要去见斯特拉克斯元帅吗?与这位人物相识后,你会接到任务:前往塔塞拉星球。这不是你的殖民地,但它距离 Administratum 只有十分之一的距离。为什么你要处理这个问题?因为剑兰。 在你的装备中不仅要添加“垃圾车”,还要加上“收藏家”,然后去追缴税款吧。 塔塞拉是一个封建伪中世纪世界。像你们这样重要的人物来到城里,人们会举办有篝火、舞蹈和处决的庆典。一切都和人类世界一样! 然而,当地那些无聊的娱乐活动让仲裁者陷入了致命的忧郁。(他根本就不会玩乐,事实就是如此)。 要说起和这位警察的感情线,这里并没有太多事件,要说重要的,也就只有一件。但这件事可太有意思了。 和州长谈过之后,你可以邀请所罗门跳舞!然后笑到不行。

由仆役管弦乐队演奏的游戏浪漫主题曲的精彩改编版本悦耳动听,让一切都变得更加美好。可惜的是,只能和仲裁者跳华尔兹,其他仆役只能眼睁睁地看着。


由于商人的双腿仍像记忆般珍贵,这个场景唯一的发展方向就是停止对舞蹈艺术的亵渎。这让所罗门松了一口气。 你也可以试着哄所罗门和你一起去喷泉边喝杯苦艾酒,以兄弟情谊之名,但他其实是个滴酒不沾的扫兴鬼,所以这并不会让他特别兴奋。还是算了吧。 本幕中有趣的恋爱互动到此结束。别忘了,我们还在值班呢!【邪恶的笑声】 我不想向你透露塔瑟尔的全部剧情,以免剥夺你亲自体验震撼的乐趣。 但在冒险结束后,别忘了去桥上和所罗门讨论发生的事情。 在行政官邸交付任务会触发新事件:自由商人将被邀请到正义宫亲自参与听证会。这是一个简短的任务,你只需要审理三个案件。在法庭纠纷结束后,所罗门会在出口拦住商人,提议一起共度夜晚。不要拒绝,但要做好准备,这次在深夜里,仲裁者会用枪声为你举办一场“音乐会”。这家伙被越南的回忆闪回击中了。他并非那么铁石心肠,不过在某些方面倒是挺正直的。


在这里可以开开玩笑、打情骂俏,但要想打开男人的心门,就得让他留下来和你一起睡。然后你就能知道他做了什么梦。


之后拍拍检察官的肩膀,告诉他不必把所有事情都憋在心里。

可以帮所罗门从阴郁的思绪中转移注意力,巧妙地用手铐将他铐在床上。

不过这个选项虽然很有趣,但【不会获得Impressed旗帜】。 说真的,想用手铐游戏给老练的警察留下深刻印象?我总觉得他在床上(还有各种小道具)用过这玩意儿不止一次了。 而真正能让索拉印象深刻的,是自由商人紧紧握住他的手,并告诉他不必总是装作无懈可击。这样一来,就能获得【Impressed +1】,恭喜你。

好了,晚安,我那有着巨大炮管的黑色公主殿下。闹够了就到此为止吧。 快睡吧,尤金爸爸会守护你的梦境。 ……毕竟在科摩罗,精神饱满地飞行才更好。)))) 第三幕,科摩罗。小狗失踪了,找到它的人——将获得美好的回忆 啊该死,又来这一套。如果仲裁者和你一起去印刷迪士尼乐园进行观光游览,那么你首先找到的不会是他,而是格莱托,他的尸体将躺在从坑前往受损区域的路上(就像你和斯洛博达交谈时那样)。 安抚好狗,它会带你去找它那迷路的主人。 【注意】在DLC发布时,格莱托存在一个讨厌的bug,导致玩家无法拾取它。可能会出现这样的情况:你关闭了对话窗口,点错了地方,或者就是不想立刻领取“布洛霍沃扎”。但这样一来,就无法回到狗那里继续对话,也就找不到所罗门了。好在,懂行的玩家知道如何用Toybox修复这个问题。引用Cpt.P的经验之谈。Drilla: 通过工具箱找到并启用DLC2_Prison>Elements>Script Zone Activate(DLC2_MeetSolomornePet),要启动剧情需要离开格莱托后再跑回来,总之在他附近启动然后靠近即可。 言归正传。所罗门位于受损区域(靠近专员营地的位置),在那里像扔小狗一样教训那些印刷工暴徒。 看来典狱长在暗城的时间没有白费。他彻底崩溃了,因为一切都让他心力交瘁!贪婪的官员无处不在,到处都是罪犯,在虚空里大家都和异星人鬼混,帝国法律的威严荡然无存,而且圣诞老人根本不存在啊啊啊。

你这是疯了吗,狗东西?

之前只是略有苗头的愤怒控制问题,如今彻底爆发了。他甚至不想回到你的队伍,对他来说现在这样就挺好。他有一个计划:去杀死所有异星人,直到自己被杀死为止。 而格蕾托身上发生的同步故障,无疑给仲裁者本就所剩无几的心理稳定性钉上了最后一颗棺材钉。

当试图与仲裁者讲道理时,会触发狂怒按钮,所罗门会进入暴走状态,并开始痛斥他与自由商人之间关系的本质。


现在你明白狗被埋在哪里了,以及为什么与所罗门的浪漫事件至今如此不一致了。

最好的选择是说“我看得出来你对我有感觉,现在你有点情绪激动,先冷静一下,我们稍后再谈这个话题”(仅在成功通过观察力检定且RT注意到仲裁者处于恐慌状态时可用)。作为回应,所罗门会再次把主角骂得狗血淋头,但选择这些话之后会产生影响。不过现在得先溜了。我又不是第一次这么干,我之前还攻略过伊尔莉耶特呢。

记住,如果你杀了所罗门或者把他扔进科莫尔等死——那很可能正中他下怀。你看他想要的,就是轻松死去。不,我们之间的账还没算完,你这个垂头丧气的狗东西,忍着点。 现在注意,游戏中唯一能改变所罗门世界观的地方就是这里。在反向招募时,关键在于你用哪句台词说服检察官闭嘴。

在索罗门之坑,特拉汉耶已经冷静下来,甚至准备好向商人讲述自己生平的新细节了。就是他失去手臂的那部分经历。




关于“有一天我遇到了不好的事情,现在我对所有人都很生气!”这一关卡的说明,但还是要感谢这一点,好吧>_>。 你们甚至不用尝试去理论,这种尝试会被粗暴打断。清醒的头脑和对监考者的良知只有在第4幕才会恢复。 科莫雷的替代方案。韦博斯基中央,北风呼啸。 如果没有带所罗门去科摩鲁,他就会不带自己的狗执行任务,任务失败后会被降职并流放至韦博斯基,担任首席监察官。这些事后你会从丹洛克那里得知。 如果在第三幕之后开始DLC,检察官会在首次造访正义宫后立即执行这项秘密特别任务。而经过3-4次曲速跳跃后,一切都会失去:部队、军衔、理智。

你得去找那个落魄的检察官,跟他好好理论一番。当然,由此引发的“精神崩溃”场景会略有不同,但所罗门精神失常的原因和在科莫尔时如出一辙:疲惫不堪,对帝国法典感到失望,对自己作为仲裁者的身份感到失望,“没有我的狗,我什么都做不了”之类的废话。 他还会用和第三幕里一样的话去辱骂小说里的商人。在维博斯基地反向招募索尔加入议会时,信念切换的“分支选项”与之类似。对话台词略有不同,但提升的技能(этюды)是相同的。

第四幕:负罪之犬 在第四幕中,检察官思索着自己对自由商人的情感,最终得出结论:这种情况实在是令人羞愧难当,因此在几次空间跳跃后,他会提交报告,请求解除自己在您队伍中的职务。

在办公室的这段对话中,不要过于频繁地调侃监考员,这会打断触发旗帜或获取所需特写的机会。首先,查看报告并将其放入办公桌抽屉。所罗门的反应表明,坦诚认错对他来说很重要。

为了不辜负这份信任,他甘愿承受任何惩罚,即便被用簪子抽打也会默默忍受。因为他觉得这都是自己应得的。但既然能用其他方式让这个蠢货痛苦,又何必动手打他呢?反正他也不会因此变得聪明。 如果在坦白后选择了“我看你对我动了感情,还在自我纠结,先理清自己的思绪吧”这句台词,就能在这段对话中再次巧妙地反将典狱官一军。说出台词“我知道,你一直在对自己和我隐瞒真实的感受……滚去服役吧。”获得【Impressed】成就。

不过如果我没有在单独的存档里测试过恋爱线最刺激的玩法,我可能会改变自己。 让所罗门去当清洁工。 奖励:清洁元帅所罗门·安塔尔 换种方式重新对话,叫所罗门“废物”,然后给他拖把和抹布。既然他不嫌弃任何工作,那就让他去擦甲板吧。要是他以为我们会像扔小狗一样把他丢在外面挨冻,那他也太轻松了。想得美!ψ( ` ∇ ´ )ψ


几次空间跳跃后,飞船上的军官们会对新来的清洁工感到厌烦,并开始请求你摆脱这个固执的洁癖狂——他竟然真的让维修机器人去舔干净污渍。

需要去调侃一下多迪克,解决那个有问题的清洁工。



家里人跟我说:想让傻子向上帝祈祷,他会把额头都磕破。这话简直就是说所罗门的。

奖励2. 仲裁者的嫉妒登场 在《莱克斯:帝国之魂》DLC“所罗门”任务链的整个第四幕结束前,仲裁者会极力否认自己对RT有好感,也否认他们之间存在任何关系。但即便在否认阶段,仲裁者还是会陷入一场共同的嫉妒戏码。 至于原因——他自己也不知道。


所罗门·拜莱克:我对你没有感觉,明白吗?但我不喜欢你对别人有感觉。对了,我说过我们之间不可能有认真的关系吧?不过如果你感兴趣的话:如果真的有的话,我是支持一夫一妻制的!谢谢你听我说。我要继续去拖地了。

你这是躺在干草上呢,所罗门,原来你是这样的人。 其实,万一在嫉妒场景前,恋爱关系还没发展到关键阶段,或者已经结束了,索拉还会有其他台词。我只是给你看了最搞笑、最神经质的版本。 以下是本地化中其他可能的嫉妒台词。 恋爱关系成功达成结局: “军官们没完没了地讨论你的私生活,{name}……还有我们的私生活。”“他们说你有很多爱慕者,我当然不信。公开否认这些谣言,我才有理由让那些说闲话的人闭嘴。” “所罗门双手交叉放在胸前。‘我们的关系一直不太顺利,{name}。但我们挺过来了……或许没有?’” 这段剧情尚未完结: “{name},有人认为我们之间除了职责还有别的联系。”“当然,事实并非如此:我无意让你蒙羞,也不想向所有你珍视的人宣告谁只是你的仆人。” 你选择了仲裁者。 “我发誓,我绝不会让你后悔这个选择。永远不会。” 拒绝的反应: “听到这些话让我很难过。但这并不会改变它们的真实性。仲裁者和自由商人之间的关系不应被好感所玷污。” 事情就是这样。 对了,是不是该去处理帝国法典的任务了?第十连自己可不会溜走。哦不,我的意思是,它可不会自己送上门来! 第四幕:莱图斯星上的恐惧与憎恨 当我们在科罗努斯星域处理堆积如山的紧急任务时,行政庭又会打来电话。从此,资料片的剧情将如脱缰野马般展开。 我们前往达戈努斯星,与元帅会面。我们会直视他冷酷无情的双眼,质问究竟是谁想出了把所罗门塞进你床上的馊主意。

称元帅为混蛋不会获得任何旗帜,只有精神上的满足感。 那么,现在商人接到了任务:前往莲花星,负责运输和护送从整个太空收集来的大量货物。我们甚至不想问为什么又是我们。只能把“收款员”这一项也加到“垃圾车”和“收集者”的头衔列表里。(¬_¬;) 莱图斯是一颗秘密的仓库星球,它属于你的家族。没错,你尊敬的西奥多拉姑姑就是这么厉害,她又多了一颗秘密星球。我猜,到了第三个DLC,说不定会发现她把特拉斯博物馆都私有化了。 对了,在莱图斯,你可以毫无顾忌地在和所罗门的对话中开玩笑,游戏不会因此给你任何“惩罚”。


即使在物品描述中也可以加入你的恶作剧。


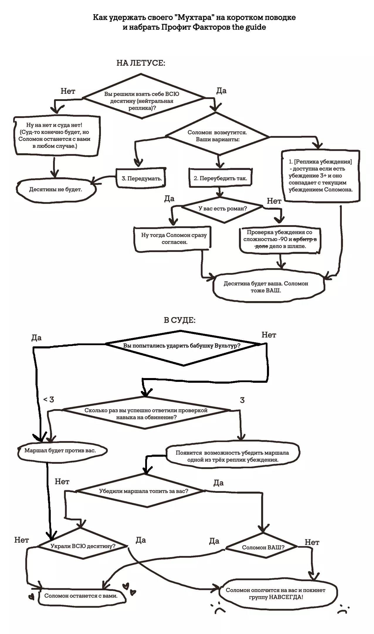
在“莲花守卫”出现后,商人需要决定如何处理那笔十分之一的收入。是全部上交给管理部门,还是像异端、分裂者或中立者那样自己私吞一部分,又或者像教条主义者、异端、分裂者或中立者那样将所有收入据为己有。需要知道的是,如果商人决定私吞全部收入,所罗门可能会大发雷霆。幸运的是,如果你和仲裁者的关系没有破裂,说服他相信你的行为合法会更容易。尤其是当你们的信念一致时。 你只需要在轨道空间站上说服检察官,让他相信你知道怎样做更好,然后在法庭上说服法官,在元帅面前也要如此。这样所罗门就不会在飞行中改变主意并逃离你。比如尤金,比所罗门还要教条,但他把所有收益都据为己有。不过这完全是为了帝国的利益!毕竟我们已经受够了星语庭的工作方式,把玻璃碴子交给他们,他们不仅会把玻璃碴子打碎,还会割伤自己的手。


他不是胆小鬼,只是为各种财物的安全感到高兴![在背后交叉手指] 第四幕:猫咪作证与小说结局 在前往达戈努斯的路上,你会收到消息,首都爆发了权力危机,一切都乱成一团。我们潜入正义宫,先在此处自保。建议:带上能提升观察力、说服力、气势以及其他口才技能的物品去法庭。或者与具有所需属性的伙伴组队。 在正义殿堂, prefect 已经在等着我们,他带着邪恶的表情摊牌了。不知道他指望什么,想在自由商人自己的星球上判他有罪,不过算了。【不要攻击那个女人】,否则你的“Innocent”成就点数会立即被扣掉,而 marshal Straks 也会记住这件事。选择对话“那我们就来看看,你给我准备了什么样的审判”。在法庭上,重要的是通过三项不同非战斗技能的考验来驳斥所有指控。(因此我建议存档)。驳斥指控时,灵能者(RT)会获得【Innocent】点数:三个点数就足以让斯特拉克元帅相信他站错了立场,真正的罪犯一直坐在政务院里,而不是现在站在被告席上的人。拉拢到你这边的元帅,还能确保所罗门不会在最后突然说你们对《帝国法典》的理解存在分歧,然后毫不留情地把你踢出局。(他真的可能会这么做,惊喜吧!) Garessta好心给我们所有人画了一张流程图,教我们如何顺利爬上圣诞树而不摔屁股墩儿。

注意:你已经看过攻略、图解甚至表格,意识到所罗门的审判结果会对你不利,而你并不希望这样?( ̄~ ̄;) 可以利用审判漏洞来为自己谋利。进入审判,让老婆婆读完第一项指控后,不等判决结果出来就立即开始战斗。在这个审判阶段,开发者没有对所罗门设置针对RT行动的忠诚度检查,因此检察官甚至不会质疑他现在为何向元帅和前战友开枪。审判结束后,索尔仍会留在侍从室,仿佛从未有过也不可能存在利益冲突。希望这个bug最终能被修复,不过现在大家先凑合用吧。当检察官的指控结束后,你可以让所罗门发言,问问他是否想对这场对正义的滑稽模仿发表看法。哦,他当然非常想。


这是一种有趣的表白方式,我们很荣幸,谢谢。 我们将审判推向那该死的材料并作出判决。尤金认为斯特拉克应该待在阴沟里,而关于元帅的工作,甚至他的清洁工都能比仲裁者做得更好。 顺便说一下,无论你如何决定仲裁者的整体命运,都不会影响与所罗门的浪漫关系。但我个人觉得,让昨天的破坏者成为元帅,这种可能性简直太好笑了。离开所罗门审判宫后,他会停留片刻,随后开启故事的结局。

— 不好看。 — 我也不喜欢。



现在是时候像魔术师一样拿出所罗门报告了(你们应该保存了吧?)。不知为何,我们一直随身带着它。在这个场景归还报告会获得最后的【Impressed】点数。

吻那个傻瓜并告诉他已经被原谅了。这将开启一段成功完成恋爱故事的篇章。如果仲裁者对此印象足够深刻,你可以将结局提升至“真结局”,向索尔求婚而非仅仅成为伴侣。



尤金·冯·瓦兰修斯,这位皇帝的受膏者、虚空的守护者、康茂德的惩罚者,以及一位古怪的啮齿动物爱好者,就这样和他从前的清洁工结婚了。 祝这对新人幸福,现在,婚礼舞蹈排练开始! 注意:所有特技动作均由专业人士完成,请勿在家模仿,煤气中毒的危险可不是闹着玩的。

结局 仲裁者的浪漫结局幻灯片独具特色,其浪漫结局不会影响其他幻灯片。他可以是异端,也可以是RT-超异端的忠实走狗,但同时他们也能拥有最温柔、最令人心动的爱情,有小兔子、小草坪和带白色栅栏的房子。所罗门的小说普通结局如下: “所罗门·安塔尔与瓦兰修斯女爵之间的浪漫关系历经了所有考验,却注定无法长久。”尽管死亡带走了仲裁者,但他对自由商人的爱却让他获得了永生:许多星域贵族效仿安塔拉检察官的榜样,选择一位有权势的人物作为崇拜对象,除了宣誓效忠外,还宣誓浪漫的忠诚。人们常用“像{name}与所罗门那样相爱”来形容一种超越责任与义务的爱情,这种爱情坚不可摧,即便有权势的领主和指挥官从中作梗也无法破坏。 特鲁-拉夫纳亚: “在接受了自由商人的提议并成为其合格的合伙人后,所罗门·安塔尔再也不允许任何人介入他和爱人之间。”有一天,所罗门前去讨伐海盗,回来时却带着三个年幼的孤儿——他们是被他从囚牢中解救出来的。所罗门对孩子们心生怜悯,便与自由商人一同承担起抚养他们的责任。在充满智慧与慈爱的照料下,三个孩子成长为强大而富有天赋的人,他们的事迹曾多次震撼科罗努斯星域。尽管仲裁者与领主舰长的爱情或许不再只属于他们两人,但他们一生中从未缺乏过爱。 曾有这样一段故事:在《自由商人》的结局中,他突然宣誓效忠克苏鲁(K'tanu)并背叛了人类。 在《所罗门墓志铭》中,他目睹自己心爱的伴侣背叛了人类,仲裁者的脸上第一次流下了泪水。无法想象的悲伤撕裂了他的心,而更可怕的命运尚未降临到这位空虚的检察官身上。

扩展包中的其他结局可在ToxicBulb的总表中查看。感谢您的关注,也感谢您阅读这篇冗长且对狗的双关语多到离谱的指南。就这样啦! 请依法纳税,关爱动物。如果您有心理困扰,不要学所罗门·安塔尔。请服药,咨询专业人士,不要独自面对问题。您值得被理解和接纳。期待下次再见! U・ᴥ・U




换一换 





















