《为了国王》由于一局游戏内容过于庞大,耗时过长,导致许多玩家不愿尝试,或是刚入坑不久就感到吃力、头疼。在此和大家分享一些我的游玩体会与心得,希望能有所帮助。 事先说明,游戏中很多具体数值我已记不太清,平时游玩时也没有特别留意,因此可能会出现不准确、模棱两可甚至错误的信息;其次,由于是面向新人的攻略,对个别敌方的介绍可能会比较详细。如果发现有不妥之处,欢迎大家指正,还请多多包涵。正文划分为以下章节 一.游戏机制与主要玩法 二.角色、属性、技能详解及武器、装备、饰品选取 三.物品、特殊物品、特殊装备 四.城镇、商店及地图上可利用的装置 五.地图随机事件和遭遇战 六.怪物、混沌等敌对因素 七.特殊怪物应对策略 一.游戏机制、玩法与主要目标 游戏形式主要为:由三人组成的队伍进行冒险,故事由主线任务和支线任务构成,可以一人操作多个角色。三个角色之间尽量分工明确,且属性方面互相弥补,以应对不同的敌人和地图上刷新的随机事件,除幸运这一属性之外,其他六种属性尽量各有所长。角色将通过任务、刷怪、城镇任务等一系列战斗来升级、赚钱、刷装备,最终击败首领。 关于该游戏的机制,角色在地图上的行进、战斗过程、随机事件成功与否,全部都由角色自身属性加随机掷点判定,一定程度上是看运气的游戏。如果遇到掷点出现致命损失,可以在该回合结束(游戏右下角显示【自动保存…】字样)之前,按ESC键退出,注意不要保存退出。 角色选择与站位: 开始新游戏之前需要选择自己想要使用的角色以及站位,按照123号位排序。个人倾向于1号位力量型(战士)+2号位敏捷型(猎人)+3号位智力/才艺型(学者或诗人)这样的三人组合,且尽量让高闪避的猎人站在中间。因为战斗中敌方的攻击分为单体、溅射(伤害会波及左右各一格的单位)、群体,而三号位的学者或者诗人往往是最容易受伤的角色。当3号位情况危急时,1号位的战士有机会利用嘲讽吸引火力从而救下3号位,由于中间隔着猎人,即便敌人使用了溅射伤害,也只会波及2号位,而2号位的高闪避,也有很大概率免受伤害。 战斗: ①FTK中所有的攻击都通过roll点造成伤害,roll点全中则为全额伤害;少一点则百分比降低伤害,比如30伤害的巨剑需5次roll点,则每失败一点则降低6伤害,且大多数情况不能触发暴击和附加效果,比如攻击附带的流血、穿甲、潮湿等等。而少数敌人或武器可以无视掷点失败而造成附加效果,比如狂暴术士攻击可以在掷点失败时造成麻痹或者点燃效果,同理还有枭兽杀人蜂等。 ②攻击掷点、武器增加伤害、金币增幅、群体治疗等百分比计算的情况,如果出现小数点则向上取整,比如群体治疗效果为:消耗一颗芒草为每人恢复生命,但治疗效果降低25%,一级烟斗治疗量为30点,则降低后为每人回复22.5点,取整为23。③敌我双方在作战时的攻击机制相同,均为角色属性+掷点来判定,敌人同样拥有一部分我方技能,如扰乱之音、振奋之音;而双方的闪避则稍有不同,如果是来自敌方的攻击,即便掷点全中,己方的角色也有概率闪避;而攻击敌人时,如果掷点全中,则敌人无法闪避,即便它有完美闪避(某些怪物特有的一种属性,可以闪避一切掷点没有全中的攻击)或者闪避上升的增益效果。 ④护甲魔抗:游戏中护甲魔抗为加减法计算,即物理攻击伤害-护甲=造成的实际物理伤害,魔法攻击伤害-魔抗=造成的实际魔法伤害。角色HUD头像正下方的数字,白色即为物理伤害,紫色为魔法伤害。 二.角色、属性、技能详解 1.角色:游戏初期自带的三个角色其实具有相当高的强度和适用性,我会把作用和定位大致相同的角色放在一起进行比较。

2.角色装备页面从上到下依次为:武器、盾、衣服/护甲、帽/盔、靴、戒指、项链。点击背包符号右边的才艺符号,即可查看角色的技能和各项属性。

【1】敏捷意识型 :猎人 设陷者 两人的意识和敏捷相差不大,差别在于韧性与才艺。 因此猎人更适于跑图和探索(地面行动点数的多少由敏捷判定),回合结束时概率触发急行步伐而多一点行动点,潜行精通可以更快绕过地图上棘手的怪物;设陷者适于海路(船只行动点数多少由才艺判定)和地牢探索,设陷者可仅用一次判定来破解地牢中的陷阱。 DLC更新后出现了高等级的敏捷武器和装备,使这一类角色有更多选择,意识武器:弓箭、长枪(双手)、长矛(单手)、双刀。由于初始武器伤害并不高,猎人和设陷者需要时间发育,前期将承担更多的探索和跑腿任务,且在战斗过程中,由于高敏捷可以率先行动,经常用来减缓对手的动作来达到减缓-重置-攻击的控制链,面对大多数怪物时可以无伤讨伐。 缺点主要体现在前期伤害不足,且加意识的装备肉度不够,护甲和魔抗都不算高,虽然具有高闪避,但挨一下还是很疼。 A、开局选择:初始武器伤害很低,如果队伍中有角斗士,建议直接把角斗士背包中开局自带的长矛和盾交给猎人; B、前中期:衣帽鞋尽量选增加意识或敏捷,如疾行靴、冒险者套装等,如果没有对应属性加成的装备,则在不减主属性的情况下选择高护甲装备,皮甲等;猎人因为有百步穿杨这个技能,所以主要使用弓箭,当攻击时roll点全中,概率出现暴击(某些没有伤害的技能也会触发百步穿杨,但不会增加效果或者伤害),当有明显更加优秀的长枪、长矛、双刀时可更换。 前中期非常好用的武器;①渔人弓:11点标准攻击自带穿甲+潮湿,还可以回复自己的专注,应对前期的高甲敌人有奇效;②击打棍:双手棍棒,依靠敏捷roll点,先手击晕对方全体,有机会在敌人行动之前全歼敌方;③白灵之拥:13点基础伤害,常出现夜市中的武器,标准攻击两个roll点,即便没有全中也具有穿甲效果。④疾行靴:+5敏捷,在面对绝大多数怪物时有先手机会。 C、后期5-6级之后:更新高级的增加意识装备,如夜行帽、鞋,刺客服等,通常附带潜行、逃脱、伏击等技能;dlc更新后的敏捷装备也很实用,蝰蛇、翔鸟、美洲豹等等,且经常附带许多免疫,如石化、疾病免疫。 D、毕业装备:皇家弓、黄金弓,猎人先手使用群体压制,可以减缓敌方全体动作,使自己全队先动,后续跟进辅助的全体重置或者高爆发,起到无限控制的效果。皇家弓基础伤害更高,自带单体重置;黄金弓无重置,基础伤害低,但具有不降低roll点成功率的穿甲。其他武器:黄金枪、镀金三叉戟(讨伐海王专用)、双刀。 戒指选择:鲁莫特斯的荧光、夺目宝石、黄金头骨、黄金沙漏(击败时间长者掉落) 项链:灵魂护身符、+4意识吊坠、黄金吊牌、精致丝巾等等。 【2】主力量型:铁匠、樵夫、角斗士 铁匠樵夫主属性基本相同,力量韧性优秀。铁匠防守更优,可以为队伍承担大量伤害,且持盾受到攻击时概率触发固若金汤,完全无视此次攻击(没有伤害的debuff也可以直接无效化);樵夫进攻更优,有概率在攻击时触发正义仲裁,逆转战斗局势,造成溅射伤害。 角斗士为dlc角色比较特殊,放在最后讨论。此类角色缺陷为低智力低敏捷,因此前期的跑图非常吃力。但是在前期不需要豪华装备就可以造成可观的伤害,在地牢中承担破门的角色,地图随机事件中也有依靠力量判定的事件,如石中剑、爬山、埋藏的宝物等等。 A.开局选择:2级前不需刻意换装备,樵夫不需过多提升力量,可以直接无脑叠伤害,物理伤害、对特定怪物加伤、攻击伤害等等。 B.前中期:铁匠可以撑护甲、带盾、携带单手剑,战斗时嘲讽对方,为队伍吸收伤害。单手剑:钩剑、长剑、鹤嘴锄; 樵夫精通双手武器,衣帽鞋主力量,也可优先撑攻击。双手武器:丁字斧、铁弓、巨剑 前中期非常好用的装备:①鹤嘴锄和丁字斧:基础伤害较低,但具有不降准确度的穿甲攻击,应对高甲怪,如德米斯、牛头怪等;②铁锚:经常出现在夜市中的武器,30基础伤害,具有不降准确度的潮湿+溅射伤害和单体减缓、眩晕,该溅射伤害不能与正义仲裁叠加,但如果敌人没有水属性免疫,则铁锚的潮湿效果可以洗去敌人的所有异常状态抗性。铁锚可以一直用到7-8级;③力量靴:仅+1护甲,但具有+4力量、+4物理伤害的优秀属性。 C.中后期:更换桶盔、板甲等力量装备,提高力量和护甲,樵夫可以不加护甲全部堆攻击;双手武器:铁锚仍然适用且伤害不俗;铁制大炮为火器,此类武器具有高伤害,具有35的基础伤害且目标为全体,但攻击过后需要一回合装弹,进入战斗时武器可以直接发射,而敌方的火器需要第一回合填装,巨型骸骨战士例外,是8-9级出现的高甲怪物,它手持的火炮不需填装。其他武器:霜咬、巨剑、短剑 D.毕业:如果队伍中控制和辅助十分充足,后期的樵夫可以全堆输出,只留一件力量装备,比如刽子手头巾+地狱火护甲+力量靴+夺目宝石+灵魂护身符,甚至可以直接地狱火三件。武器:大锤(+25对亡灵伤害) 流星锤(单手 +25对亡灵 穿甲),皇家之刃皇家大锤(学识商店解锁过 但从来没见过) 盾:赫舍之盾(无法嘲讽) 铁制筝型盾等等。 戒指:黄金头骨、夺目宝石,主t的铁匠带赫舍之盾时可带水晶砧用来嘲讽敌人 项链:灵魂护身符、黄金吊牌、黄金勋章 或+4韧性。 E.角斗士,dlc更新后的角色,需要在“失落文明”的分支中选择前往焦干荒地,并击败三个竞技场中的敌人后解锁。自带荣耀、纵情狂欢,超高的力量敏捷和意识,主流物理武器都可以使用。角斗士的荣耀技能有概率在每场战斗开始时触发,包括地图上战斗、地牢中每场小战斗,当轮到角斗士第一次行动时触发,+25%攻击持续2回合。 感觉是更新后,游戏中物理输出最高的角色,虽然敏捷意识都不俗,但还是推荐走力量流,出门带罗马匕首,另外一把三叉戟和盾给猎人。同样不需要过多堆力量,直接爆输出,铁锚、大锤、刽子手头巾。唯一缺点就是难以应付高甲敌人,需要法师或者其他角色的穿甲攻击配合。 【3】智力类:学者、草药师、天文学家 草药师与学者同为智力角色,定位作用大致相同,可同时兼顾输出与辅助,游戏中的武器,法杖和魔导书即给了这两个角色明确分工,法杖更偏输出,魔导书更偏辅助。缺点较为明显,由于法师所需的智力装备多为高魔抗低护甲,导致其在战斗中受到更多物理伤害,因此战斗过程中的生存成为问题。可以通过主t吸引火力,或者利用减缓+重置形成无限先手的控制链来解决对手,同时法师的装备大多带有增加专注点上限,因此可在战斗中利用专注点来稳定地打出伤害或者控制效果。 学者自带的凝神专注技能使其拥有很强续航战斗能力,回合结束时概率回复一点专注(战斗过程中不会触发),且有几个条件:①专注不满②非坏天气③未中毒,地牢战斗结束后或者两个房间中间有概率触发,在飞艇或船上同样有可能触发,同一回合可以被多个角色触发,与智力相关;草药师自带草药精通,概率在回合结束时找到一颗任意草药,条件与凝神专注大致相同,但不能在飞艇和船上触发,可在地牢中找到,同一回合仅能被一名角色触发,与智力相关。 A.开局选择:开局时伤害更加堪忧,但由于是魔法伤害,打前期的高甲敌人还是需要法师的输出,建议优先给法师提升烟斗等级,一是由于法师更加依赖回复,二是法师多承担辅助功能,可能带有群体治疗技能。前期不需要过多在意智力,可以适当穿高甲装备保证生存。 B.前中期:佩戴法师、学者套装;戒指项链部位,可选四叶草/幸运币增加获得的金钱,或者皇家旗帜增加经验,或者鹦鹉/振奋号角在战斗中释放扰乱/振奋之音,或者魔法水晶增加输出和暴击率。 前中期非常好用的装备:①巫妖冠:夜市中出现,+5智力的高额属性加成,同时具有免疫效果;②水之卷/流水魔杖,有治愈效果,应对多种debuff的怪物时,可以省下人参治愈队友的debuff;③玻璃棒:城镇任务、夜市、商店均有出现,攻击仅需一次roll点,但无法使用专注,大失败时会破碎,造成群体魔法伤害,碰到可以用,但不必刻意追求。 C.中后期:装备选择非常多样,主输出、主打各种debuff、主控制、主辅助,很多种思路。法杖类武器可以兼顾输出和异常状态,燃烧、冻结、麻痹等;魔导书类武器兼顾输出、控制和辅助,星辰之卷有无视魔抗的输出能力,无限凝视宝珠拥有三种群体debuff燃烧冰冻麻痹。 D.毕业:混沌法杖、极火之杖、奇迹之卷等等,高输出的同时,可以通过降低roll点成功率来换取更高伤害,需要点专注来弥补降低的成功率;海星之杖/极水之卷,绝对的强力装备,海星法杖具有潮湿可以接触多种抗性,冷静技能可为单体回复4专注,极水卷拥有夸张的群体治愈和群体回4专注,续航神器;奇迹之卷,无视魔抗的输出,伤害不如混沌法杖,但同时具有冲刺、全队攻击up的buff技能。 戒指:魔法水晶、板甲+4护甲、鹦鹉/振奋号角 项链:+智力、璀璨珍珠、免疫圣物、自然亲和圣物。 E.天文学家,dlc更新后的角色,首次出现了单手法杖武器,且极高韧性,让法坦成为了可能,一手持盾,一手持单手法杖攻守兼备,黑曜石法杖/星火魔杖/死亡魔杖都具有高输出。天文学家具有的独一无二的技能黑洞,战斗过程中,必须使用单手武器,单手法杖或单手剑,且攻击时roll点全中,可触发黑洞,将攻击的主要目标直接带走,并形成红色品质的物品:星物质。使用后将在三人面前各生成一面护盾,当全队受到的总伤害次数达到三次,则护盾失效,所以来自敌人的三次单体攻击或者一次群体攻击即可击破护盾。 【4】才艺类:吟游诗人、卖艺人 才艺型角色善用乐器,战斗中可提供多种buff,打出多种控制效果,自带的振奋之音技能,可以概率弥补己方的roll点失败,扰乱之音则可以打乱敌方的攻击,使其已经成功的roll点变为失败;并且金币增幅和智慧启迪将让所有角色更加快速地成型,身为理财大师,只需要战斗结束后领取金币时,选择待命,金币全部交给诗人领取,可在决战boss之前一直运营队伍;诗人所需的才艺装备通常具有高额幸运值,在黑暗嘉年华等随机事件中取得更好的判定结果。缺点参考法师,诗人需要的装备附带护甲魔抗都不高,容易成为被攻击的目标。 卖艺人较为特殊,同为才艺型角色,他的力量和韧性极高,前期可以使用物理武器弥补伤害,推荐直接转力量流,参考樵夫铁匠的打法。 A.开局选择:前期保管金币,寻找丰饶圣坛。尽量换带有减缓技能的琵琶,如巴尔巴特,在前期遇到果冻等高血量的棘手怪物时,可以减缓其行动,争取击杀;多于队友一起行动,回合结束时利用智慧启迪为队友提供额外经验。 B.前中期:不需额外的才艺装备,可带海盗头巾+海盗大衣+小丑靴子+幸运币/四叶草+壁襟,总之多带具有金币增幅的装备,在前期争取额外的金币。 前中期非常好用的装备:①公主帽:夜市常见,10%金币与经验增幅;②尤克里里/翡翠洽兰戈:攻击具有潮湿,或全队回复2专注,以及单体治愈。③四叶草:可在地图随机刷新的静谧草丛事件中获得 +15幸运+10%金币增幅。 C.中后期:更新装备仍然以金币增幅为主,但同时保存一套才能装备,可更新为:公主帽/幸运帽(幸运帽为击败灾厄后获得物品)+海盗大衣+梦想靴+幸运币/四叶草+华丽壁襟,若队伍中没有群奶,可以考虑帽子替换为采药师帽/巫医面具/附魔鱼鳍,或者戒指换为烟斗扩散器。 D.毕业:黄金琵琶、皇家琵琶以及梦想套装,黄金琵琶具有无视魔抗的较高输出,全队攻击up以及全队冲刺,冲刺可以消耗自己的该回合,使另外两名队友各行动一次;皇家琵琶则完全注重控制,单体攻击附带减缓、群体减缓、群体重置、降低全体护甲,在专注充足时,甚至可以让boss在死前无法行动,比如海王。 【5】特殊:僧侣、流浪汉、宝藏猎人 这三个角色我个人使用率不高,在此只做简单说明。他们可以在地图中通过花钱或者战斗来解锁,流浪汉会在地图上探索时偶遇,向你索要大笔钱财;僧侣在积雪洞穴,宝藏猎人在鲸腹。 A.僧侣为高智力高力量角色,自带群体治疗和纪律。纪律技能,在攻击时概率为队友回复专注一点,触发条件较为苛刻,但在队伍很缺专注和黄金根的情况下有奇效,条件如下:①该次攻击roll点全中,②该次攻击暴击,③该次攻击暴击且击杀主要目标,被溅射伤害击杀的目标不算,④至少一名队友专注为0。僧侣开局携带的木刀具有单体治愈效果,在1-2级的地牢中,可以治疗队友的流血debuff。前期推荐走力量流,参考樵夫,使用力量武器弥补队伍的输出不足,后期转型法师,输出或辅助皆可。 B.流浪汉,全属性均为75没有短板,但也没有长处,且开局比其他角色少一点专注上限,武器也是易碎武器,失去武器后只能使用拳头攻击,拳头攻击依靠韧性roll点判定;没有角色自带技能。总的来说就是什么位置都可以打,但打每个位置都有更好的角色可选择。 C.宝藏猎人,高智力、意识、才能,可参考猎人、法师、诗人的打法,三种流派均可,自带的寻找宝藏技能,可在每个行动回合结束时,10%概率在地图上找到宝箱,可能是宝箱怪,但他同时自带模拟宝箱化解技能,可将宝箱怪变为普通宝箱。开局自带手枪,为特殊的火器类武器。 常用阵容搭配1.铁匠+猎人+学者:刚入坑或入坑不久的玩家,完全可以使用铁匠猎人学者的组合,即便后续解锁了其他人物,强度也未必高于这三个初始角色。 关于学者角色这里多说两句,智力角色的选择很多样,可以给队伍带来无限的续航战斗能力,举例:铁匠带输出装,猎人带皇家/黄金弓,学者带火山之卷进入战斗,背包中备一本极水之卷,战斗开始时,猎人先手减缓敌方群体,学者利用专注提高火山之卷的重置成功概率,铁匠输出;当几回合后专注耗尽,学者更换极水之卷,且留下一个敌人不要杀,猎人和铁匠可以更换武器来跳过攻击回合,让学者把全队的专注回满,再杀掉最后一个怪,战斗结束后学者再换回火山之卷。 这个打法比较繁琐,但在大师难度的任务中,这是有效规避伤害的方法,可以尝试利用。 2.樵夫+猎人+吟游诗人:前中后期皆有可观的物理输出,虽然魔法伤害不足,但猎人可以使用穿甲武器,同样起到克制高甲敌人的目的。 大后期的猎人佩戴黄金弓/皇家弓,战斗时先手减缓敌方群体;然后吟游诗人使用皇家琵琶进行群体重置,来取消敌方的战斗回合;樵夫全力进行输出。第二轮猎人也开始输出,交给诗人一人重置,每经过2-3各完整的战斗回合,留意敌人身上的减缓debuff是否结束,如果结束由吟游诗人继续补上。 如果没有皇家琵琶,吟游诗人可以换智力装备,使用火山之卷进行群体重置。 三.物品,特殊物品,特殊装备 在角色的头像框中,选择背包可以使用和查看物品,物品分为回复类、卷轴类、战斗辅助类、糖果类、杂项。 1.回复类物品:效果均与烟斗的等级有关

A.人参可以解除多种debuff,潮湿、燃烧、冰冻、麻痹、困惑(该效果有其他不同的名字混乱、恍惚、疲惫、腐蚀心智,但效果相同)、中毒、流血。如果角色被困惑命中,则下两回合行动则不受控制,可能会逃跑或者更换武器,可能乱使用背包物品,但如果不受控制使用了人参,则困惑提前解除。 B. 饼干,部分商店有售,一次回复5hp C.洞穴蘑菇、凋零之莲:使用后将抵消三次hp归0的死亡,受到攻击、燃烧、流血造成的死亡都可 以抵御,但同时会带来随机诅咒 效果。 D.焰丝草:回复全部hp,可在地图随机事件《火焰草》中获得,或夜市中购买。 E.紫色草药:回复全部hp,但永久降低hp上限5. F.火绒带:在地图上使用,形成一个9回合的营地,抵御寒冷或者混沌造成的伤害,可供睡觉或冥想,冥想也将消耗一回合,而城镇中冥想不会消耗回合。在地牢换层前使用,效果等同于一次休息 回复hp并+2专注。 2. 卷轴类卷轴类物品有单人传送和传送门两种,给高智力的角色可以在不同地形快速穿越。传送卷轴可在城镇中使用,不可在船或者飞艇上;传送至指定目标,但传送终点必须为空白格,因此当你发现点击想要传送的地点却被提示失败时,则说明这一格中有隐藏目标,未探索的地块将由问号?显示,而主线任务的目标、直线任务地牢、灾厄、与城镇任务有关的圣坛、混沌装置、生命池、瞬息之池等特殊装置,会隐藏在地图上的问号中,需要行进至临近的格子才能探索到。 洞察卷轴可以用来辨别宝箱与宝箱怪 净化卷轴可以清理毒沼泽或者焦干荒地等 带有剧毒和诅咒的地形 视觉卷轴 探索一片未知地形 藏宝图 在附近随机未知发现一个宝箱,可能为宝箱怪 3.战斗辅助类分为宝珠、酒、镜子、粉末、茶。 A.暴雪、风暴、闪电、火焰等宝珠,战斗中消耗该角色完整的一回合,对敌人造成无视魔抗的魔法伤害伤害和debuff。在此说明,战斗过程中,每个人的行动分为背包行动和作战行动两部分,即可以先使用一件背包中物品,然后进行攻击(更换武器、群体治疗、复活队友同样是作战行动) B.精致宝珠:由讨伐海蚀洞穴获得,解除全队所有debuff和诅咒并恢复所有专注。 C.天辉、铁壁、雾隐、魔抗宝珠等,为全队带来2回合buff D.酒类:①法汝螺:单体攻击+25%,②蜂蜜酒:免受下一次伤害,但附加一层中毒,③朗姆酒:+50抗性但引起混乱(即困惑),④希尔德布兰特佳酿:单体攻击+100% 2回合,引起混乱。 推荐具有困惑免疫的角色使用 E.镜子:单体效果,免受下一次攻击并反射小额伤害,无视护甲魔抗。 F.妖精粉末:嘲讽敌人 G.发酵茶:战斗中使用,效果与荨麻相同,加快战斗时速度,可能获得先手。 使用反射镜面和蜂蜜酒,或者身上带有反射/庇护效果时,将不能闪避下一次攻击,而是必定消耗该反射/庇护效果。 4.糖果类咸味硬糖 +1护甲 蜂蜜蛋糕 +1魔抗 击败蜂群时概率掉落 太妃糖 +1魔法伤害 黑色硬糖 +1物理伤害 其他糖类在夜市或其他商店中常见,同样可能在搜刮尸体时出现。 5.杂项 A.可出售物品:翡翠金块等等 B. 嘉年华门票:击败黑井掉落,其他商店概率出现,可在黑暗嘉年华进行抽奖,非常看脸,有宝箱、金币、升级、减混沌等奖励,也有死亡、诅咒、加混沌等惩罚。 C.开锁器、窃贼之悦:部分宝箱带有锁,需要开锁器开启,否则只能错过宝箱;地牢中的门如果带锁,可以使用开锁器,或者力量角色roll点强行破门。 窃贼之悦则可以直接摧毁地牢中的陷阱。 四.城镇,商店及地图上可利用的装置 1.游戏地形:大部分游戏的场地由几个不同地形构成,将从9种地形中随机抽取(dlc更新雨林地形),分别为守护森林、金色平原、毒沼泽、焦干荒地、浪人群岛、雪地、燃烧森林、坠石荒地、雨林。每种地形中将有两座城镇、一个夜市、一个支线任务的地牢、一个用于传送的瞬息之池,部分地图中的主线任务地牢也将分布在各个地形,如深入海底和地牢扫荡。 2.城镇:供角色休息和补给的安全地带,可以抵御寒冷和混沌以及行星连珠带来的伤害(寒霜之巅中未被攻略的城镇则不能),可以接取任务和购买装备。①每个城镇可接取一次任务,在若干目标中选择一个,大部分情况选金币,混沌较密集时选择减少混沌。②城镇中的服务项目,只有“休息”会强制结束该回合,其他项目则只消耗金币;注意多利用角色自带、或者装备给予的“纵情狂欢”技能,在城镇/夜市/黑暗嘉年华周围结束回合。纵情狂欢,能贪就贪。 3.夜市:城镇和夜市的位置可以在远处发现,不必走到临近的格子。夜市仅在夜间开放,但可以在白天提前探索夜市,系统将提示你“夜市仅在夜间开放”,但后续游戏中,可以通过按住shift+左键单击,来远程查看其中的装备。常见宝珠和糖果类物品,以及暖光红宝石(+50%对灾厄伤害),夺目宝石等等。 4.圣坛和英雄碑:圣坛由一名角色祭祀后,会使角色完全回复(包括hp、专注、解除中毒、解除诅咒),圣坛所附带的技能和属性加成将一直伴随该角色直至死亡,圣坛会破碎并将角色复活。初次游玩可能未解锁高级圣坛,高级圣坛会带来更加强力的增益,增加属性、给予额外技能、或者给予多种免疫;英雄碑纪念后为角色增加经验并回复全部专注,有石、铜、白银、黄金不同等级的纪念碑,高级纪念碑还带有团队hp上限+3,全队专注上限+1等多种增益。

注意,角色进入圣坛或纪念碑前,先将所有专注点数转换为移动点数。多数情况下,所有圣坛都会出现在大地图中,而有时则会有1-2个圣坛不出现。 5. 生命之池/混沌装置:在主线任务为消除灾厄的地图中,混沌装置将散布在地图上,与生命之池和地牢一样,需要走到临近的格子探索才能发现。混沌装置需要不同属性的角色来破坏,鼠标放在装置的格子上可查看需要哪种属性来破解。生命之池则全部为敏捷判定,而生命之池中判定失败,将与混沌小精灵作战。 6.地图随机刷新的商人和商船:随机出现的烟斗工匠(低价升级烟斗、出售低价草药,价格约为城镇中的75%)、武器商人、防具商人、魔法商人(出售项链和戒指类装备),海上会随机出现魔法、武器、防具商船。 支线任务地牢:隐藏在某一地形中的短流程地牢,通常主线任务地牢流程较长,支线任务地牢则仅有2-3场战斗(海蚀洞穴同理,但并不隐藏,可在远处发现)。此类地牢的推荐等级将随着【城镇刷新】而提升,因此请在避免跨等级的情况下尽快讨伐。在每局新游戏开始的第一个地形中(通常为守护森林),必定有一个一级地牢存在,而想要讨伐地牢,需要所有角色均位于该地形中;单人进入地牢会带来传送效果,将其他两个在远处的队友一同带入地牢,与竞技场类似。不同之处在于,在地牢中的每场战斗结束时游戏会自动保存,退出游戏重进之后可以继续攻略地牢,而竞技场没有保存机制,退出游戏后则需要重新讨伐。 五.地图随机事件和遭遇战 地图随机事件和遭遇战为游戏中最难以预测的因素,有好有坏,大体可以分为:已知事件、未知事件、遭遇战。具体可以用以下几个不同之处来区分: ①是否可以预见:部分事件已出现在地图上,可选择是否触发,此类为随机事件。可以预见的事件分为未知和已知,未知事件由黄色问号表示,已知事件则会显示该事件的名字和完成该事件所需要的属性;另一部分会在行进过程中突然出现,且默认会触发,此类为遭遇战(并非真正的战斗)。 ②是否可以直接离开:大部分事件和遭遇战,即便触发之后,也可以不进行roll点而选择直接离开,避免损失。③离开后该事件是否消失:一部分事件在触发后,如果觉得由自己来掷点不稳妥,可以选择离开,等待属性更加优秀的队友来掷点,少部分事件在选择离开后会直接消失。④该事件是否可以使用专注:

以沉船事件为例,这个橙色六边形加一条斜杠的符号,即代表该事件不能使用专注点提高成功概率。 ⑤判定结果的好坏:所有事件都依靠掷点来决定结果的好坏,依旧以沉船为例,这个事件可以放心选择搜索,因为最差的结果是什么都得不到,同样还有海豚、美人鱼、远古橡树、善良渔民等一系列事件,不存在坏结果。然而大部分遭遇战,也就是行进途中突然出现的事件,则会有不好的结果,如失去物品、受伤等等,即便掷点判定成功也只是增加少量经验。⑥最让人头疼的事件莫过于遭遇伏击。同样是突然出现的事件,当你踩到空白格时会被埋伏,即使你与其他队友非常近,角色仍将强制进入1v1战斗,且敌人将获得先手。选择逃跑后,该空白格会被这个怪物占据,而角色会随机被放置在周围临近的格子内,且失去剩余的行动点数。可以依靠技能【伏击免疫】来防止进入战斗,遭遇伏击后将出现撤退的选项,而不需要强制战斗。六.怪物、混沌等敌对因素 在游戏主界面顶端,会有一条时间轴,预示白天黑夜以及混沌、灾厄、大洪水、行星连珠的到来。左侧三个孔会被没来得及消除的混沌填满,当混沌(洪水)达到三个后,第四个混沌来临时,游戏失败。 1.混沌 游戏设定中,混沌是会摧毁法汝王国的因素,每增加一个混沌,战斗都会变得困难。

混沌可以通过完成主线任务、接取城镇任务、黑暗嘉年华以及部分随机事件消除。当混沌达到3后,下一回合会立即在角色周围出现一个【混沌雕像】,使用力量角色进行掷点可以去除一个混沌。混沌为三级时,行进途中会概率遭遇混沌野兽袭击,击败混沌野兽将解锁一项成就,其等级会随角色等级增长而增长,范围为2-10级。 2. 行星连珠是《失落文明》DLC中的敌对要素,与混沌类似。不同之处在于,行星连珠有四个孔位,当四个孔被连珠填满时会直接导致失败。连珠会给敌我双方带来攻击提升的增益效果,在确保能够先手的情况下,甚至可以保留1-2颗连珠。1. 连珠效果:1连珠攻击125%;2连珠攻击150%;3连珠攻击175%,回合结束时造成6点晒伤伤害;4连珠攻击200%,造成9点晒伤伤害,但当第四颗连珠进入空孔时游戏将直接结束。 2. 大洪水是深入海底地图中的要素,无实际效果,仅起到计时作用。 3. 怪物分类:根据地点不同,怪物可分为地图上散布的怪物、怪物扎营、地牢中的怪物、竞技场怪物、灾厄怪物及首领。在地图上讨伐单个怪物时,将会连同附近的其他怪物一同作战。如果使用伏击,则可以孤立怪物并且获得先手。讨伐扎营时,不会连带周围其他怪物,而伏击扎营所需的roll点也更多。若伏击失败,则敌人获得先手。扎营清理结束后,有概率出现宝箱(可能是宝箱怪)。 根据怪物属性,分为:精灵、亡灵、人形、野兽、飞行、昆虫、寒冰、雷电、火焰、水属性等。游戏中有部分装备带有对特定怪物增加伤害的效果,例如【+25%对XX的伤害】。这是非常值得利用的一种特性,尤其是对精灵和对亡灵加伤的效果。精灵和亡灵的涵盖范围非常广,携带夺目宝石、刽子手头巾或者大锤讨伐高等级地牢,能起到事半功倍的效果。 A.精灵:像花仙子一样带翅膀的小精灵(高级的混沌小精灵同理)、9-10级出现的精灵(参考【DOTA2】中的IO,一团白球)、夜晚出现的鬼魅或骇人鬼魅、地牢中的幽灵和黑暗幽灵(拿魔法伤害的长枪且攻击带诅咒)。 B.亡灵:溺死尸体、木乃伊、吸血鬼、巫妖/巫妖王、亡灵骑士/精英亡灵骑士、混沌骷髅、骸骨战士、骸骨法师以及一系列骷髅怪。 顺便一提,这一类加伤效果“+XX%对XX的伤害”可以叠加,为加算效果。比如携带刽子手头巾(+25%对亡灵伤害)和大锤(+25%对亡灵伤害),则对亡灵最终伤害为+50%。还有其他此类高额加伤武器:剃刀、混沌战刃对精灵,大锤、流星锤对亡灵。 5.灾厄是隐藏于地图中的小型首领,会在时间轴中预示它们的苏醒。苏醒后会在屏幕右侧显示,并带来多种负面效果。注意灾厄所在的格子并非地牢,需要全队都在其附近才可以一起讨伐。当你控制角色进入灾厄所在的六边形格子时,会询问你是否确定开始战斗,左侧会显示能够跟你一起进入战斗的角色头像。讨伐灾厄记得给主输出携带暖光红宝石,可增加50%对灾厄的伤害,但仅对主要目标有效。部分灾厄会携带小弟一同战斗,而小弟不会受到50%伤害加成。 在完成主线任务或者破坏混沌装置后,将有机会选择以下效果: ①减少混沌 ②减少灾厄 ③增加1个生命池 如果选择减少灾厄,下一个即将苏醒的灾厄会被推迟,但灾厄所在的地点仍然存在。

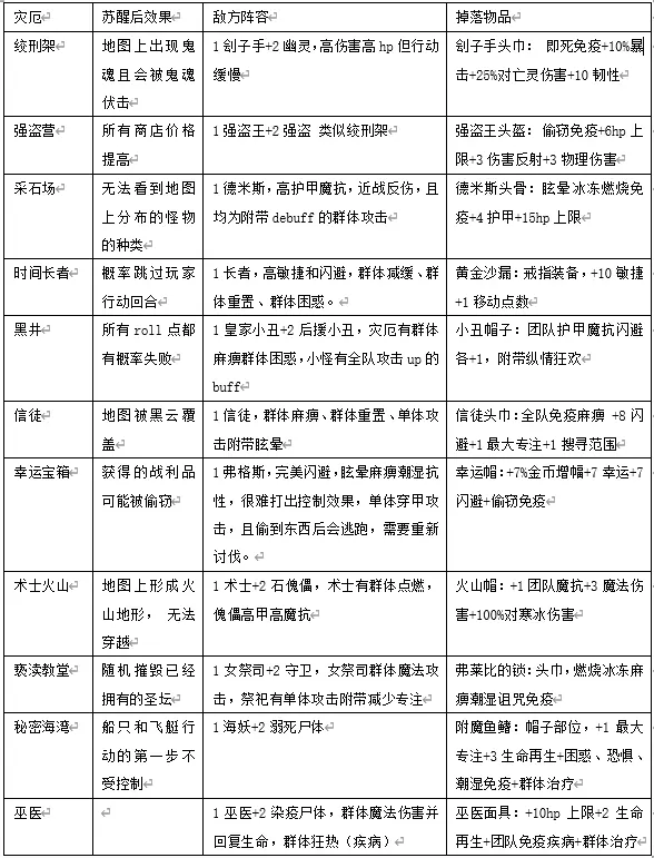
巫医苏醒时的效果,由于我都是在它苏醒前击杀了,所以尚不清楚效果,希望各位及时补充。 七.特殊怪物应对策略 击杀怪物是很重要的经济、经验和装备来源,这里简单介绍些在各个阶段需要注意的特殊怪物。 1. 0-2级:开局的第一个地形通常为守护森林。 ①切片者(食人花):前期具有相对较高的22左右的hp,击败后掉落草药,可能是芒草、人参、黄金根、荨麻等等。 ②山谷小妖:并不强的怪物,但具有完美闪避,且敏捷极高,1v1时可能出现连续两动的情况。 ③夜晚出现的幽灵和鬼魅:不建议主动去打,伤害高,有诅咒,且击败后只有经验。④杀人蜂:通常为3只的集群,使用数值较低的穿甲攻击,带有中毒效果。击败后概率掉落蜂蜜蛋糕,使用后永久增加1点魔抗。 ⑤果冻:行动缓慢的大型怪物,攻击方式为群体中毒,或高伤害的溅射攻击附加中毒效果。通常免疫麻痹和眩晕,难以控制,建议通过减缓和重置来拖延其行动。还会出现更高等级的其他种类果冻,处理方式相同,可选择直接忽略不招惹。 ⑥战熊:难度不高的怪物,但在低血量时会释放群体恐惧,使己方角色不受控制地逃跑,导致需要重新战斗。 ⑦小精灵:速度极快,几乎总是获得先手。单体攻击附带降攻50%效果,还会给队友施加庇护。3-6级:中期会开始遇到很多带有各种特殊技能的怪物 ①盗贼:高敏捷,穿甲攻击,会偷取物品和金币,部分高级盗贼还拥有完美闪避,得手后会开始尝试逃跑。集火已经得手的盗贼,或者使用麻痹眩晕等技能留住他。 ②所有盗贼、强盗、海盗、沙盗这一类敌人,击败后都会得到大量金币。 ③海人萨满:手持海星法杖的渔人怪物,本身为水属性,常在海蚀洞穴出现,单体魔法爆发较高,极大概率使用群体庇护技能。 ④火药猴:中期开始出现的怪物,敏捷不算高,战斗中通常不会先手,但会使用炸药桶进行自杀式攻击,高额伤害附带溅射的中毒/诅咒/疾病效果,部分高级火药猴具有完美闪避。5.大型怪物:包括守桥巨魔、雪怪、牛头人、鲨鱼人,这类怪物行动缓慢且不会先手攻击,但单次物理伤害极高,且大概率附带眩晕或溅射效果,通常自带眩晕免疫。建议利用减缓和重置效果拖延其战斗回合,留到最后处理。熊类怪物(北极熊、棕熊、洞熊)也属于大型怪,但伤害相对较低,攻击有概率附加流血效果,与牛头人类似。 6.宝箱怪:十分棘手的怪物,若没有洞察卷轴很容易被其伪装欺骗。通常具有高生命值、高护甲和高魔抗,需要使用穿甲武器并配合减缓与重置效果才能稳定应对。宝箱怪会吞噬背包中的物品,该吞噬效果为溅射,并非对全队生效。宝箱怪在任何时刻任何地点都有可能遇到,等级在2-10级不等,具体由城镇等级和角色等级决定。蛤蜊的情况类似。

7.巫师蟹/死亡蟹:外形普通的小怪,但暴击率极高,被暴击命中后非死即残,攻击还会附带冰冻、点燃等负面效果。 8.刺客/暗影刺客/枭兽:带有即死负面效果的怪物,角色被施加即死后,若3-4回合内未能结束战斗,就会突然死亡(具体回合数记不清)。 9.魔像:四种不同属性的石像怪物,会石化我方单个角色,使其3-4回合无法行动,但期间也不会受到伤害,该效果可被队友的治愈技能解除。 10.海上可能遇到的舵手:手持大锤,攻击有几率对小船造成伤害,若船沉没,角色会被传送至最近的陆地。 3.七级以上:角色开始成型,但敌人的技能和能力会变得更加强大。①石绿咬鹃:DLC更新后的巨蛇怪物,生命值约100,护甲32,魔抗16,非常肉。拥有极高的单体物理攻击,可能附带流血效果。只能通过穿甲或高额魔法伤害进行攻击。 ②粘液怪:身板不算硬,但攻击附带酸蚀效果。如果被酸蚀击中,必须在下一回合立刻解除,否则将在第二次行动开始时失去一件已穿戴的装备。 ③黑暗幽灵:高敏捷、高闪避的魔法伤害怪物,具有高法抗。使用长矛,拥有单体和群体攻击,附带单体和群体诅咒,属性为精灵。建议佩戴夺目宝石或剃刀等武器快速解决。 ④吸血鬼:敏捷和闪避极高,无护甲和魔抗。攻击时会回复50%攻击数值的生命值,属性为亡灵。⑤巫妖/巫妖王:高血量,中等护甲魔抗的法师型怪物,攻击时会回复自身生命值,单体攻击有概率附带酸蚀等负面效果,拥有群体困惑技能。亡灵属性。 ⑥精灵:行动极快但没有攻击手段,每次行动会减少我方全体2点专注值,生命值不高且无护甲,魔抗为20,具有完美闪避和全额近战反伤特性。需要注意的是,当鼠标悬停在精灵血条下方的反射符号上时,显示的文字为【反射小部分所受近战伤害】,但这一描述并不准确。10级的怪物不会有如此弱势的技能,无论这是文本错误还是刻意设计,实际情况是:如果近战攻击无法一击杀死精灵,攻击者将受到全额伤害,且该伤害无视护甲和魔抗。解决办法很简单,佩戴【夺目宝石】后,若能对精灵造成100%伤害并一击击杀,就不会受到反伤。

⑦狂暴术士:是游戏中期和后期都会出现的怪物,只会进行全体攻击,并且无需判定即可对我方全体施加燃烧、冰冻、麻痹等debuff。 ⑧心灵扭曲者:高法术抗性的法师型怪物,单体攻击有概率直接降低我方5点专注值,还拥有群体困惑免疫效果。该怪物手持无限凝视宝珠,击败后有机会掉落此道具。 ⑨手持火炮的巨型骸骨战士:高护甲、高血量且免疫眩晕的怪物,其火炮无需装填,每回合都会对我方全体造成高额物理伤害。可以通过麻痹效果使其攻击落空,或者使用减缓与重置效果来应对。10.混沌骷髅:高生命值高法术抗性的紫色头骨,几乎免疫所有异常状态,拥有高额物理攻击,且攻击附带单体混沌效果(包括麻痹、眩晕、束缚、护甲降低、魔抗降低等)。 11.监视者:漂浮的巨大眼球,高生命值高法术抗性,几乎免疫所有异常状态,高额单体攻击附带眩晕效果。 12.恶魔/灰烬恶魔:高血量且护甲和魔抗中等的怪物,速度较快,高额攻击附带点燃效果,可进行单体或溅射攻击,有概率使用群体灼烧技能,造成魔法伤害,并烧毁每人背包中的一件物品(仅包含可使用物品,不含装备)。战斗前可将贵重物品集中放置到闪避较高的猎人身上统一保管。 八、攻略补充要点 最后补充一些前面遗漏的信息: 1.武器卡片的信息: 以玻璃琵琶的卡面为例,左上角依次显示了武器的使用条件:双手、无法使用专注、易碎,意味着你将不能用鼠标右键使用专注来提高攻击概率,且掷点失败后武器会直接破碎。大部分名字带有玻璃、蓝宝石、黑曜石的武器都可能带有易碎品质,慎重选择。但DLC更新后的一把单手法杖,名字同样带有黑曜石但并不易碎。

2.战斗中更换武器:消耗一次战斗回合来更换武器,仍可以使用背包物品,然后更换武器。无法更换盾类武器,且由双手武器更换为单手武器时,也不会为你佩戴盾牌。 3.减益效果的赋予:当你的武器的攻击具有减益效果时,会有两种情况导致无法触发减益效果:①掷点没有全中,但存在极个别武器可以无视掷点失败而触发减益效果;②掷点全中,但是攻击造成的伤害低于目标的护甲/魔抗,以长剑为例,攻击造成30点物理伤害且附带流血,敌人护甲为32,掷点全中后依然无法击穿护甲,则这次攻击会被敌人“抵抗/格挡”掉,流血也不会生效。相反,没有伤害的纯减益攻击不需要考虑护甲或魔抗,比如黄金/皇家弓的群体减缓效果。 5.有一项Steam成就要求被火药猴炸死,且角色死亡时未受圣坛庇佑。 6.养成每次经过城镇时随手卖掉垃圾的习惯,身上不必保留过多装备;每次进入地牢或与灾厄、扎营开战时,检查身上装备是否合适,能否克制即将遇到的怪物。 本次攻略结束。 这次的攻略内容较多,目的是让众多新入坑的玩家能够了解相关内容。其中灾厄巫医的效果我暂时还不清楚,毕竟游戏中有好几张地图以及众多主线和支线任务,我没办法全都记得准确。如果有机会和时间,还可以制作对应某张地图的攻略。我所推荐的思路和玩法,也未必就是最合适的,还是需要各位自己体会游戏中的乐趣,开发出最适合自己的玩法。 这是一个最多只能容纳三个人一起战斗的游戏,而且耗时很长,经常一局4-6小时,单人游玩可以开二倍速,但少了点意思。而且游戏的主题就是“看脸”,脸好的人,逆境可以翻盘,脸黑的人,顺风可以失利。虽然可以通过存档读档回到过去,来让游戏进程发生变动,但是多人游戏的存档读档还是很麻烦。 希望各位都能找到跟你一样很有耐心的朋友一起体验这个游戏。




换一换 




























