如何应对非欧几里得空间并摆脱循环 欢迎来到虚无之地,各位 北方被上方封锁 平衡的敌人数量 优质的战利品 精心设计的房间 逻辑 这个区域完全没有上述所有东西。除了对正在发生的事情只有最模糊的理解外,我们还被拿走了地图,所以所有有地形认知障碍且脑子里没有内置测绘设备的人——我表示同情。VIP答案 2025年周期 首先需要记住,现在房间之间的移动极其不符合逻辑且缺乏系统性(好在不是随机的)。从左侧进入门,会出现在另一个房间的上方(?)。只需记住并忍受,这个区域现在就是这样的。其次,别再做个又菜又怂的休闲玩家,也别总想着往存档点跑,因为等你想起来存档点在哪儿并跑过去的时候,可能已经挨了5-10次打了(当然,除非你背包里装满了子弹,但这可能性不大) 第四,不要跟任何人提起彭罗斯俱乐部 第三,还没想好

而在罗特前线,雪已经下了起来。实验室下方地下室的秘密文件。地下区域由3(2)层和肉质地下室组成。

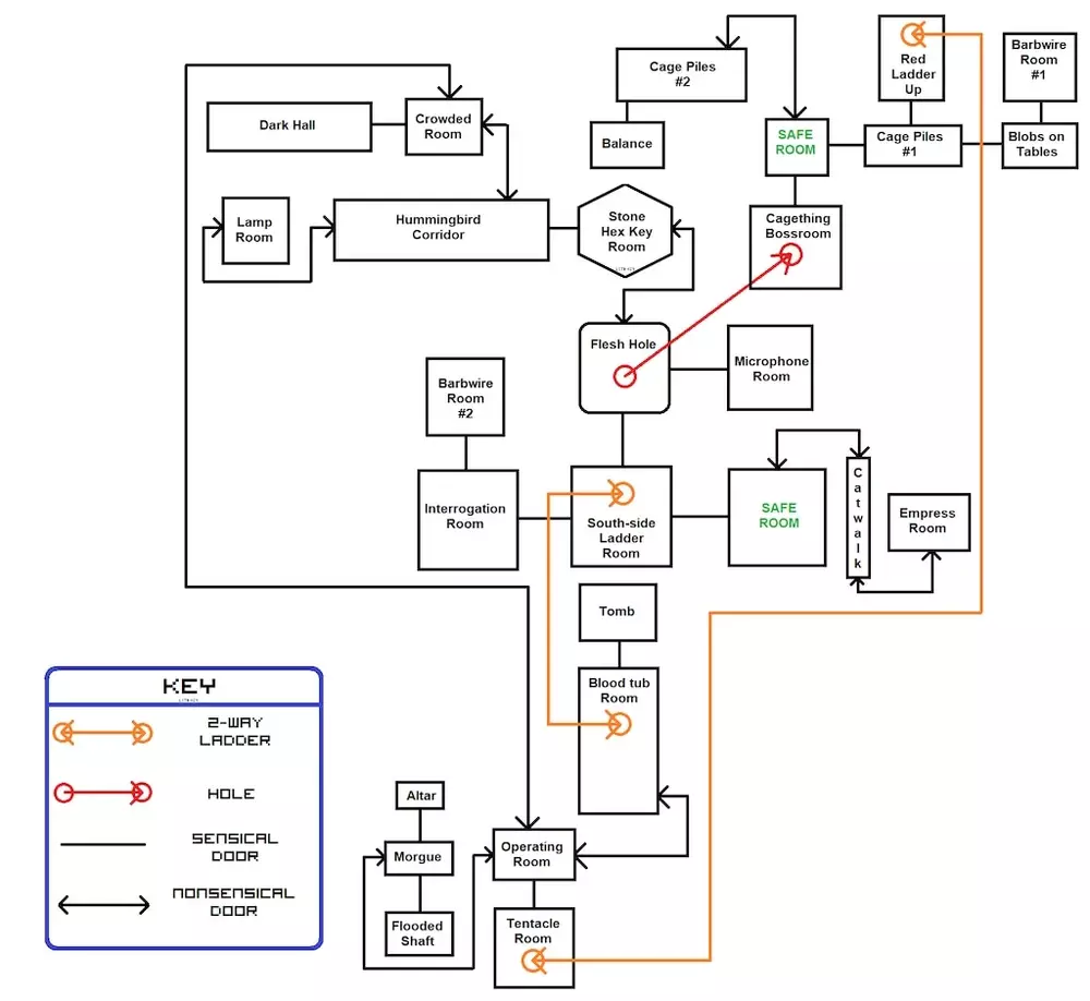
两层楼像是被合并成了一层,处于同一平面,但它们之间存在一个垂直的通道,也就是所谓的黑洞。唯一能看懂的地图

虽然地图上房间的名称是根据物品意义的字母缩写,但我不会翻译它们,这样能更好地进行定位(而且我也想不出某些房间的名称)。是的,房间有技术名称,有些可以通过控制台和GOTO命令进入,但很多房间在控制台中没有这样的名称(我不想深入Unity的代码里)。 我们出生在【Flooded Shaft】。 需要收集什么?在大海上有一座岛屿,岛上有一棵橡树,橡树下埋着一个箱子,箱子里有一只兔子,兔子里有一只鸭子,鸭子里有一个蛋,蛋里有一根针——这是科斯切伊的死亡之针! 像往常一样,需要在整个区域内四处探索,收集完整的石板道具。 需要收集6块石板,才能打开【石制六角钥匙房间】地图上的门。

无法识别或无法翻译,已删除。

石板 快速清单,记录已收集一半石板后卡关时各石板的位置,之后会讲解收集这些 artifact(遗物)的最快方法。 献祭石板 - 位于倒刺房间2号,即第二个迷宫,进入该房间需要生锈钥匙,生锈钥匙位于倒刺房间1号,即第一个迷宫。

(生锈的钥匙在一号迷宫的最顶部)

(迷宫2号献祭石板) 爱之石板位于祭坛。祭坛通过香炉开启。散发香气的棍子位于灯室

知识石板 - 位于女皇的房间【Empress Room】内,由女皇持有。当3枚戒指按正确顺序戴在女皇的手指上后,她的手会张开。

血肉石板 - 位于第一个迷宫的铁丝网房间1号(Barwire Room #1)。

永恒石板——你在游戏最开始时就从盒子里捡到了它,如果你莫名其妙地没有它,那不知道该怎么办,关掉电脑吧。

平衡石板 - 在平衡房间解开迈因的木制玩偶谜题后开启。

你只需要找到它们,然后带到【石制六角钥匙房间】,并将它们放入相应的凹槽中,这样就能通过该区域了。只需点击所有孔洞,它们会自动归位到应放的位置,无需思考。

戒指 蛇之戒 - 在暗穴灯房获取(根据评论信息)。该房间没有光线,因此需要手电筒

【摄政王戒指】位于第一个迷宫入口正前方的柱台上,桌上的团块

结婚戒指 - 在麦克风室(Microphone Room)里,音响旁边的桌子上。
所有这些戒指都是女皇房间里女皇之手所需的,需要按正确顺序戴在手指上。这个顺序就写在女皇旁边。

(下一部分将讲述女皇及其手) 女皇之手谜题 这或许是游戏中最简单的谜题了,答案其实就近在眼前。 不过我还是用不同的话来复述一下游戏里的内容。 戒指要从左到右佩戴,从左手的小指开始。 小指戴蛇形戒指 无名指戴婚戒 食指戴摄政王戒指 中指为空

(啊哈哈她居然还真在演示似的) 木制娃娃(套娃) 你以为这里会有什么吗?呜呜,是啊……还得像小猪一样再跑一会儿。 用于天平谜题 小木制娃娃——在拥挤房间中央的手术台上。

大木娃娃 - 位于血盆室的其中一个浴缸里。

木制娃娃 - 位于审讯室的桌子上。

只需在背包中通过合成将它们组合起来,然后放在平衡室的天平上,就能拿到其中一块石板。这甚至算不上什么谜题,更像是套娃。

奇美拉 奇美拉是最简单的 Boss,只要有至少一枚信号火箭或军刀就行。 可以通过血肉孔洞 -> 笼形生物 Boss 房间的洞口到达伊泽和奇美拉那里。 用信号火箭射向奇美拉,然后等待伊泽闪到一旁,从双管枪向奇美的背部射击。 或者靠近奇美拉并用军刀攻击它,同样等待伊泽行动。

为强者准备的最简单挑战。 迷宫 迷宫的实用小技巧: 如果你不知道的话,用手电筒的光可以看到铁丝网。 第一个迷宫里的敌人非常少。 当被铁丝网伤到后,在几分之一秒内,可以硬扛伤害穿过另一个尖刺而不受伤害。不过这个方法并非每次都奏效。 第二个迷宫是最棘手的,因为那里有无数的敌人,而且空间非常狭小。所以我建议直接穿过铁丝网,从最窄的地方跑过去,一直跑到中间(到有石板的基座那里)。运气最好的话,我们只会被铁丝网刮到4下。这可能是比在黑暗中摸索正确路径,同时还要躲避敌人、承受巨额伤害更好的方法。当然,这么做不能在低生命值状态下,至少要让艾丝特儿不至于捂着肚子(状态很差)。即使不用傻乎乎地穿过铁丝网,至少也需要黄色生命值。

获取双管霰弹枪 双管霰弹枪在所有游戏里都是重中之重。还有什么能比在《反恐精英》中用双管霰弹枪近距离击中敌人头部、在《暗黑破坏神2》中获得极品暗金装备“眼球”、或是在《求生之路》中与witch和witch boss同处一个刷怪点更爽的呢?这款游戏里也是如此。 击败奇美拉 boss 战后,即可获得双管霰弹枪。伊扎会失去意识,并在肉库区的保险室中休息。她身边会放着那把她从阿德勒那里偷来的步枪,等伊扎恢复意识后就可以拿走。 可以用氨水瓶让她恢复意识。氨水瓶在坟墓房间里。这个房间会在杀死奇美拉后出现,在此之前那里会有一个辐射污染警告牌。 让伊扎闻一下氨水瓶,她就会允许我们拿走那把双管猎枪。

(伊佐身边的双生女)

(椅子上的瓶子) 最快的路径 在读完这堆没人需要的水文介绍后,我终于要讲讲这个关卡的最快通关路径了。 准备工作和即时建议 采用和平主义者的方式,因为我们只需避开敌人并引开它们,以减少伤害。只需要击杀必打的奇美拉,以及为了安全起见,保险箱室附近的2个奥伊尔,还有通往女皇路上桥上的2个奥伊尔(地图上的通道名为catwalk)。在蜂鸟走廊带上舒托赫和蜂鸟。其他人可根据意愿选择。 例如在拥挤房间,除了迈因之外还有无数敌人,和他们战斗得不偿失,因为地图上的急救包少得可怜,直接像野猪一样冲过去拿走玩偶然后逃跑就行。 在灯房,空间狭小,弹药和生命值都很匮乏,敌人却很多。如果冲到戒指那里,最多也只能造成2点伤害。不过霰弹枪在这里能解决所有问题。其他所有地方都是默认且正常的,通过起来没有什么特别的问题(除了门的混淆和空间方向感的问题)。该走了,该走了。我附上了一个视频,以便更好地理解如何操作,但有时平台会随着时间推移处理视频并删除相关链接。我在这里通过时没有使用武器,也没有进行击杀,纯粹是靠直觉速通。
(在给钱之前我不会激活系统) 如果游戏无法加载,这里有房间说明指导如何操作。无需获取双枪的路线(如果在击败奇美拉后想回头拿,也可以,反正双枪的实用性比较有限)。 直接放弃一切——快速跑过。弹药、急救包、笔记你们自己判断是否需要,数量不少。 密码之前玩的时候就已经记在图像笔记本上了。从【淹没矿井】开始 穿过【停尸间】进入【手术室】 输入上层门的密码,进入【拥挤房间】 房间里有很多敌人,直接逃跑就好,我觉得没必要战斗,除非是为了过场动画。 向左跑,进入【黑暗大厅】的门,提前打开手电筒。 在这里需要拿到【蛇之戒指】,出去后从中间的桌子上拿起套娃的一部分,然后向右跑到【蜂鸟走廊】。 在走廊里有【羽衣甘蓝怪】和【幕布怪】,现在可以击杀它们,是有意义的。在走廊里向左跑,进入【灯房】。获取【芳香剂】。 回到走廊,向右进入【石制六角钥匙房间】,从那里进入【血肉房间】。进入右侧有麦克风的房间,在那里获取【订婚戒指】。 离开房间,准备信号火箭或棋子,用于与【奇美拉】战斗,跳入血肉中的洞口。击败Bossroom后,进入地下室的保险库房间,从那里向右进入Cage Piles #1,再从里面进入右侧的Blobs on Tables房间,在中间拾取【摄政王戒指】,然后上楼进入【迷宫1号】。 迷宫是安全的(有2个亚瑞),在中间拾取【石板】,在最顶部拾取【生锈的钥匙】。 返回并通过梯子进入Red Ladder Up。 从那里进入Tentacle Room,再从那里进入熟悉的手术室。 返回停尸房,在祭坛使用【熏香】,从祭坛上拾取【石板】。回到手术室,进入里面的右侧门。由此我们会来到血池室,在那里取得一部分套娃,接着上楼并从南侧梯子室的梯子向下跳。 进入保险库室,在上方的门上输入密码,然后直走到女皇那里。解开与她相关的谜题,拿到石板后返回。离开保险库室,向右走并使用生锈的钥匙。进入审讯室,获取另一部分套娃,然后前往第二个迷宫。获得【屁股】和【石板】后,返回并向上前往【肉洞】,跳进【肉类地下室】。前往【保险柜室】上层的关闭门,打开它进入【笼子堆2】,从那里前往【天平】。 收集并放置【套娃】——解开与之相关的谜题——获得最后一块【石板】,返回【笼子堆1】,通过楼梯向上前往【触手室】->【手术室】,在里面向上进入之前那个有大量敌人和【迈娜】的房间【拥挤房间】。接下来沿着熟悉的路向右走,前往有石板的门【石制六角钥匙房间】。 插入石板——恭喜你通关了游戏。或者并没有。 呼 没人感兴趣的冷知识 现实世界提示: “无处”地点的技术缩写和名称是LABS。 控制台中每个有石板的房间都根据石板的数值命名。 游戏的第28首原声名为Matryoshka,在有天平的房间播放。有血浴缸的房间名为育儿园(推测) 有烧瓶的房间名为法尔克,该房间还复制了她在上一个区域的病房 同一房间内播放着阿里亚娜主题曲的倒放版本 所谓的手术室,其技术名称为产科(推测 囊胚13+) 苏尔古特不存在

大家再见,我去刷实验室副本了




换一换 






























