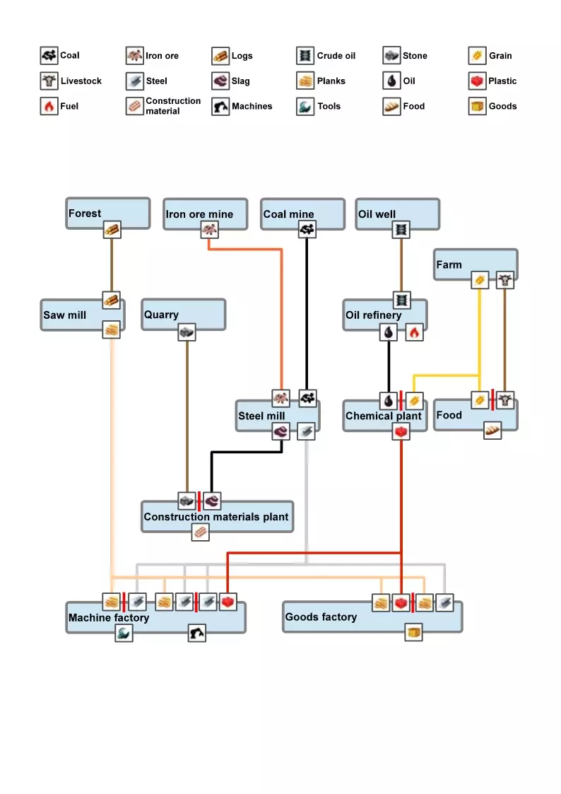
### 《运输狂热》货运机制基础指南 #### 简介 《运输狂热》拥有一套与《火车狂热》截然不同的全新货运机制。新的货运系统更为复杂,但合理运用后能带来更高回报。本指南将介绍货运管理的各个方面,帮助你理解相关信息并加以利用。 货运系统的原理很简单:你需要将资源运输到加工厂进行加工,最终供城市消耗。城市接收的货物越多,发展速度就越快。 #### 工业 工业建筑独立运作,而非像《火车狂热》那样形成产业链。工业建筑在接收到输入物资后,便会开始生产输出物资。在游戏开始时,原材料产业会立即开始生产原材料。它们会持续生产,直到产出库存填满为止。 中间产业或终端产业在其输入库存中放入物品后便会开始生产,无论是否与城镇相连。它们会一直生产,直到产出库存满了且无法处理货物为止。 要完善整个系统,你需要将成品运输到城市供消费。随着时间推移,各产业的产量会逐步提升。了解货物信息 点击各生产建筑时,会打开一个信息窗口,显示该生产建筑的状态以及用于查看特定时期内运输物品的图表。 概况 点击生产建筑后,首先看到的是该生产建筑的概况及其生产的物品。


需求指的是生产建筑所需的物品。通常是中间产业需要这些需求来将原始资源加工成可用产品。部分产业会需要两种或更多物品。符号【|】表示输入的“或”关系,你可以选择提供其中一种资源,也可以两种都提供。

产物是生产建筑在获得所需资源后会产出的物品。竖线符号代表产出的“或”关系,这意味着生产建筑会根据需求,利用原油产出石油或燃油。

产量是一年内物品的生产速率。其数值会根据原材料的到达情况和成品的交付情况而增减。

【上限】指的是工业的最大生产速率。当产量达到上限时,工业会在特定时期内尝试升级。

线路使用率是用于显示工业是否使用您线路的指标。当工业能够将成品转移到您的货运线路,以将产品运送到下一个工业或城市时,该指标将显示为【是】。

当达到生产上限时,这将显示该工业是否正在升级以及升级何时开始。 详情:详情标签页会显示生产建筑的更多高级信息,可用于查看所需物品数量、库存情况以及其他附加信息。


这显示了生产建筑生产材料所需的所有物品。

这显示了工业将生产的所有成品。

存储信息指的是生产建筑输入/输出库存中存储的内容。为实现最大产量,请尽量保持输入库存满仓且输出库存清空。

潜在信息是极为重要的信息,因为它能体现产业的处理能力。需求潜力由运输系统对所需物品的运输情况决定,若提供更多运输服务,需求潜力便会提升。产品潜力则由需要该产品的其他生产建筑或城市决定。产品潜力越高,产业的产品产量就越大。 务必查看你的潜力数据,以此分析运输网络状况,并判断是否向生产建筑输送了足够的资源。这也有助于了解产业能够向相连的城市和其他产业输送多少物品。

此功能会显示一条简短消息,说明是什么原因导致生产建筑无法达到最大产能。该消息会根据具体情况频繁变化。 图表功能用于分析多年来的生产速率。

货物运输 整个产业链存在的唯一目的,就是为城市消费提供物资。可以说,运输链始于原材料,终于城市。而你的职责就是提供高效且有效的运输系统。 服务区 你可以通过卡车、火车和轮船等不同运输方式连接各个产业。要连接生产建筑,你需要建造一种车站,且车站与产业之间的距离必须足够近,以便产品在产业和车站之间转运。 建造车站时,你会看到一个服务区。尽量将产业纳入服务区内,以获得最佳效果。

尽量在城镇中建造车站时,使其靠近工业区和商业区,以实现最佳覆盖范围并将制成品运送到城市。

随着城市发展,有时你需要在城市中建造不止一个车站。你可以建造一个枢纽车站,将其用作物资集散地。


生产力 生产力是指单位时间内生产的物品数量,计算公式为:生产力=生产物品数量/时间。 要提高生产力,需尝试运输更多资源和已完成的产品。投入的卡车、火车和船只越多,生产力就越高。有时生产会因需求得到满足而达到饱和状态,这时你必须尝试将更多城镇与生产建筑连接起来,以提升其扩大生产的潜力,这将需要更多的火车、卡车和船只,这是一个循环过程。 生产速率会有起伏,但总体上你希望它能上升。为此,你需要查看生产建筑的详情标签,了解该产业正面临何种问题。潜力 潜力是启动工业生产的要素。若没有潜力,工业将处于闲置状态。你可以通过连接更多城市和工业来提升潜力。你的网络连接越紧密,潜力就越高。更高的潜力会带来生产力的提升,进而需要更多的运输。 货物链





换一换 



















