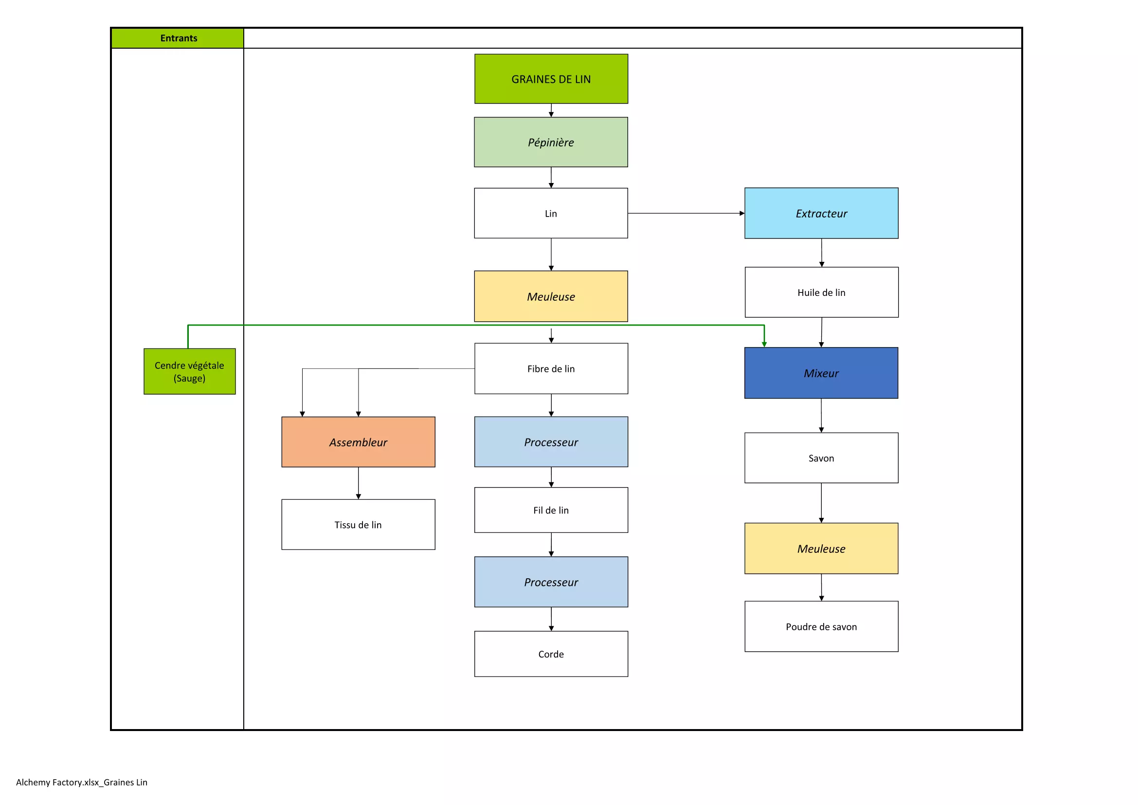
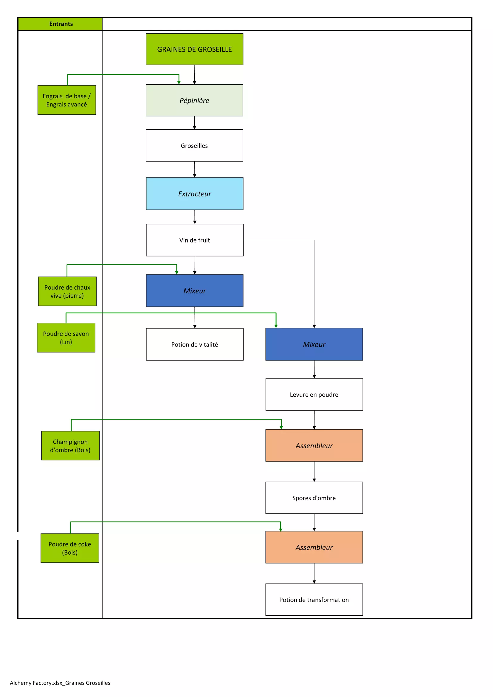
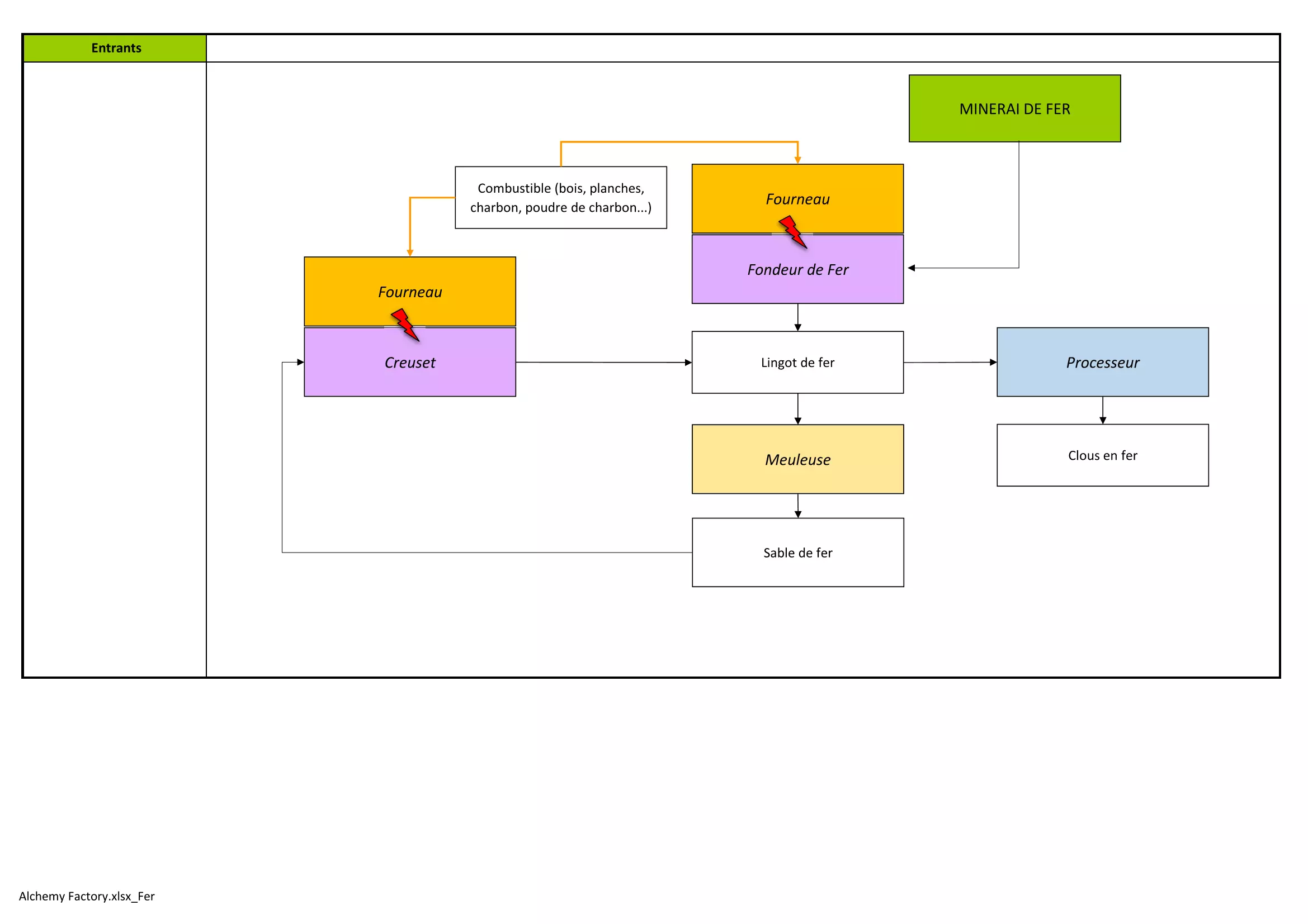
本指南以制作图表的形式呈现,旨在让你对游戏中的各项制作内容有一个整体了解。 目前该指南尚未完成,我会逐步对其进行补充完善。 祝游戏愉快 Le Bois

çłĺ¤´

ĺć

鼠尾草

éć

é


AI智能总结导读
这是一份未完成的游戏《制造蓝图》指南,以制作图表形式呈现,涵盖了木材、石材、亚麻、鼠尾草、醋栗、铁矿等多类材料的制作流程,能帮助玩家了解游戏内各项制作内容,后续会逐步补充完善。



当你的游戏表现出色,各项评分都是满分10分,结果【All Games】却给了个9分,是不是很让人扫兴?我也深有同感,所以我制作了这份指南,分享我的经验和一些提升…

本指南包含游戏中关于大麻、冰毒和可卡因的最佳配方。每件商品的售价可能会随着更新而变化,也可能取决于你使用的大麻品种或大麻的稀有度。当有新品种或更新时,本指南将每…

本指南适用于刚购买软件却不知从何入手的用户。 安装与启动 安装 既然你正在查看Steam指南,想必你已经完成了软件的安装和启动。 启动 还没有头绪?没关系!本指…

对于想知道如何在游戏中制作绳子的玩家: 首先要明确,不要将香蒲(Reedmace)和芦苇混淆——Reedmace是香蒲(Typha)的英式说法。 收集植物纤维:…

在这份《绿色地狱》制作指南中,我们将为你介绍关于游戏内制作系统需要了解的所有内容。

视觉小说类型的最佳评分图片指南 设置建议: - 游戏初期,将点数投入创造力(提升艺术技能和音频掌控力)和洞察力(提升写作技能)。 - 当然选择单人游戏模式。 -…

欢迎! 本简易指南由berni1212根据游戏及Discord上的信息整理而成。部分指南内容来自Discord,并由我进行了翻译。 首次游玩游戏时,建议先查看按…


本指南将展示如何以最少的脚本编写一个简单的炼金/物品合成系统。对于那些希望采用更“手动操作”而非通常菜单驱动的制作方式的人来说,这会很有用。 简介 上次我教大家…
