在本指南中,你将学习如何正确制作并上传《Scram》的创意工坊内容。 开始前的警告:

制作本指南并非认可任何游戏或系列作品的非法使用。 我制作本指南所针对的游戏【Scram】,曾经是一款免费游戏,其开发者“Crook/Dad/Jay”允许在任何合理的场合游玩该游戏。 我们所做的并非修改“Cube Racer”的基础文件,而是使用Steam应用程序的代码来打开并上传【Scram】的内容。 在此,我并非煽动任何玩家使用此方法进行盗版等非法活动。 盗版是恶劣且非法的行为。 话虽如此,希望大家喜欢本指南。 开始【Scram】的模组制作与创意工坊之旅吧!


欢迎来到Scram模组制作的世界! 在这里,你将学习如何为游戏制作地图模组(未来可能还会涉及实际编码内容)。 简单来说,很久以前Scram曾致力于开发一个内置地图编辑器,但它最终未能正式发布。数月后,多亏了开发者之一Derek,游戏才得以支持Steam创意工坊。 Steam创意工坊是一个供玩家分享喜爱游戏模组的平台,Scram自然也不例外。 然而,由于当时缺乏相关教程或指南,模组制作工具的使用以及模组本身的制作都十分复杂,因此即使有人成功制作出地图,其质量也往往不尽如人意。这就是我在这里的原因,凭借我已有的(以及未来将获得的)所有知识,我打算制作这份指南,旨在让“地图制作”这门既酷炫又有趣的技艺,对新手和资深制作者而言都能变得更轻松、更顺手。 我们需要使用什么工具呢? 废话不多说,让我们开始行动吧! 首先,也是最明显要做的事,就是下载Scram,更重要的是,要下载Shrek5版本之前的Scram,名为“New/Betas-Released/Steam/Paper”的Scram版本。 不过多亏了@Shy_Doge,我们现在有了一个绝佳的方式来体验它——一个附带了许多功能的特殊启动器。 点击左侧的按钮即可下载该启动器。
如果Steam提示文件被标记或存在恶意,只需在浏览器中打开即可,你可以通过其他网站确认文件没有问题。 近期版本的启动器需要Microsoft Net 6.0才能运行。下载启动器时会出现下载该组件的页面,若未出现,可直接下载【.NET 6.0 SDK (v6.0.407) - Windows x64 Installer】。 确保下载【Cube Racer】的Steam页面,并且在下载时保持Steam处于打开状态。 同时,以管理员权限打开所有文件,并事先重启路由器。 - SCRAMTOOLS / 创意工坊上传工具:

Aidenkrz / ScramMapAddons ⬛️ SteamWorkshopUploader Build10

UNITY 2017.1.5f1ďźUnityHub[public-cdn.cloud.unity3d.com]



(默认Unity版本) (不推荐) Unity3D/下载


- BLENDER:Steam 的 Blender 页面


Unity 中的移动操作 + 文件夹、材质与纹理

首先,我们需要将Scramtools添加到Unity中,只需将文件“ScramModTools3”拖入稍后会看到的资源通道,并导入所有提示内容。之后,它会出现在资源列表的左侧通道中,同时在Unity上方也会出现一个新选项卡。

1) 配置选项卡 在此选项卡中,你可以找到我们将使用的4个重要频道,其他未提及的频道你不会经常用到。 -文件:在此处创建、打开和保存场景。 -编辑:撤销-重做、剪切-复制-粘贴以及更多关于网格和场景的选项。 -游戏对象:将所选网格(最好所有内容都作为3D对象)添加到场景中,这些网格可以是几何图形、灯光、地形以及多媒体(文本、音频或视频)。 -扰乱工具:创建、配置并导出你的扰乱模组。 2) 移动选项卡 Q/抓取:抓取场景并可以缓慢移动,适用于对网格进行细微调整。 W/移动:根据X-Y-Z坐标将所选网格移动到指定位置。 E/旋转:按照X-Y-Z数值旋转所选网格。R/缩放:按X-Y-Z轴数值缩放所选网格体。 T/变换:与缩放功能类似,但仅影响网格体所选面的X-Y-Z轴。 此外,在场景中右键点击可自由环顾四周,使用WASD键可移动,按住Shift键可加速。 3) 视图选项卡 用于更改场景的着色和总体显示效果,建议使用前三个选项: - 着色:显示整个场景,网格体无外部线条,如同在游戏中一样。 - 线框:仅显示整个场景的外部线条,对线框错误排查很有用。 - 着色线框:融合上述两种模式,网格体带纹理着色并显示外部线条,我个人制作时会使用此模式。4) 网格标签页:在这里可以查看制作地图时创建的网格,对网格进行命名和正确组织非常重要。 5) 资源通道列表:这个小列表可以按名称显示正在使用的文件夹,例如ScramMod的文件、场景文件和纹理等。 6) 资源/网格视图:此区域以图形方式显示通道列表中的资源,便于纹理处理和网格搜索。 7) 网格检查器:该标签页显示网格/资源的所有配置,你可以根据需要进行修改或删除。 制作我们的模组!

了解Unity工作原理的第一步是使用我们的Scram工具,只需进入配置选项卡中的新选项并点击“创建”。 我的建议是,在处理资源及其他所有内容之前,先选择Mod文件夹。 完成后,第一步是删除新创建的Mod文件夹中的“Camera”(由于Scram默认已添加,所以此文件无用)和“readme”。请记住,该Mod文件夹将一直显示在你创建的Mod列表中,因此建议为其选择合适的名称。


资源文件夹和网格空物体

如果你想在场景中对网格进行分组,以便统一管理、移动或轻松移动空间中已旋转的对象,你需要为它们创建文件夹:右键点击网格选项卡 > 创建空对象。你可以通过右键点击并重命名来修改这个“文件夹”的名称。 要将材质和纹理添加到地图中而不创建网格,你需要创建资源文件夹:右键点击资源/网格视图 > 创建 > 文件夹。我建议至少创建“材质”和“纹理”文件夹。

ćć

右键点击资源/网格视图 > 创建 > 材质 材质用于为地图添加颜色并显示我们已添加的纹理,它们是地图开发中的重要环节,了解其工作原理会很有帮助。 漫反射

如果你还没注意到,Scram地图的任何部分都带有“金属/光泽”着色器,这是因为它们通常看起来很糟糕,而且反射效果也很奇怪。 材质检查器 > 着色器 > 旧版着色器 > 漫反射 使用此着色器时,你只有两个选项:颜色和纹理。 对于第一个选项(颜色),我建议你使用这款应用来为材质找到合适的颜色选择:【颜色十六进制工具】 最后一个选项始终是资源文件夹“Textures”中的纸张纹理。 下面你可以看到如何在地图中使用它的示例:

透明/漫反射

最后一种方法可用于建筑物或地图中的随机网格,但我们的地图上不只有这些,有时我们希望能够看到墙外的景象。 要实现这一点,除了打洞或使网格透明外别无他法,而我们有一个实现透明的选项,下面来了解具体操作: 材质检查器 > 着色器 > 旧版着色器 > 透明 > 漫反射 下面是在地图中使用该功能的示例: (在最后一个示例中,为了呈现这种效果,我添加了多层带有透明材质的四边形,在地面上营造出一种假的“深度感”,这是因为我们没有看起来很酷的“水”着色器,所以需要即兴发挥。)

纹理:SCRAM!的纸张纹理


通常情况下,你不应该在Unity中编辑纹理,因为它们本身是正常的,必要时只需更改分辨率即可。 但有些时候,当你有一张带有透明度的纹理时,它可能会出现问题,因为Unity始终认为该纹理没有透明区域。这时你需要像处理材质那样修复它: 纹理检查器 > 勾选【Alpha是透明度】> 应用 再次强调,这仅适用于带有某种透明度的纹理,不透明的纹理无需浪费时间进行此操作。 此外,纹理文件夹应只包含纸张纹理以及你之后要添加的自定义纹理。

Unity 游戏对象 光照:现在我将介绍适用于任何游戏模式的内容,以便我们之后能专注于其他方面。 光照有6个选项,但我主要介绍其中4个。你可以在配置选项卡的【游戏对象 > 灯光】中找到所有这些选项。 方向光:用于整个场景,可设置基本的地图颜色和阴影。 聚光灯:适用于车辆、灯具或小范围区域。 点光源:适用于大型或封闭区域,如房间或开放空间。 区域光(仅烘焙):需要为所有接触到它的网格选择“静态”才能生效,它也是一种预计算灯光,可节省地图空间。

阴影问题:你会遇到的最常见光照问题都与阴影有关,以下是三种情况及其修复方法:
- (1) 阴影伪影:当网格仅投射正面阴影时会出现此问题(后续会详细解释)。若要投射网格的正面和背面阴影,需进入对象并检查其“网格渲染器”组件:“光照 > 投射阴影 > 双面”。 - (2) 面阴影瑕疵:解决上述问题的另一种方法是复制相同网格但旋转其法线,但这会导致阴影瑕疵。只需移除所有在相同位置碰撞的面,无论其法线是否相同。 - (3) 顶点阴影瑕疵:如果顶点接触到其他面或网格被分割,这些差异也会投射阴影。请记住,尽可能移除网格中玩家不会看到的所有面和顶点。注意:这三种情况无法完全修复,总会存在一定程度的阴影瑕疵和阴影 acne。但有一点你绝对不能碰,那就是方向光的阴影数值。 - 将Bias值调得过高会缩短阴影渲染距离,而设为0则会导致所有网格模型的表面永久出现阴影 acne。 - 将Normal Bias值调得过高会使阴影出现在物体的相反一侧,而设为0则会让每个像素都产生阴影,导致整个地图出现错乱的图案。 默认数值是良好且可接受的。大多数玩家无论如何都不会注意到这些细微差异。 天空盒:

“创建空对象”>将名称更改为“配置”>添加组件“模组游戏配置” - 地平线丰富:适合雨天美学风格。 - 混乱日:默认混乱模式的每日美学天空盒。 - 黎明破晓:适合日落美学风格。 - 正午阳光:推荐用于摩天大楼或高层建筑美学风格。 - 正午风暴云:地平线丰富的变体,但色调更暗,适合强雨天美学风格。 - 蓝色日落:适合黎明美学风格。 - 月光辉光:适合夜晚美学风格。

地形:“游戏对象 > 3D 对象 > 地形” 抬高-降低:左键点击抬高,按住Shift+左键点击降低。 【室内地图山丘的推荐设置】:画笔大小10-15 / 不透明度1 地形高度:按住Shift+左键选择高度(或在下方手动设置),然后左键点击将地形移动到该高度。 平滑地形:移除所有线条,使其成为曲线。 绘制地形:左键点击用纹理绘制地形。 【室内地图地面的推荐设置】:画笔大小10-15 / 不透明度0-1 / 目标强度1 添加Scram地面纹理的方法:地形绘制部分 > ⚙️编辑纹理 > 添加纹理 > 选择反照率(RGB)平滑度(A)纹理,设置X/Y值为10-15 > 添加。

接下来,你将在地形游戏对象绘制部分使用的【Scram】地面纹理如下:




隐形墙体: 碰撞器墙体:✔️盒型网格碰撞器 / ❌网格渲染器 -无法穿过,也无法射击穿过。 边界墙体:✔️盒型网格碰撞器 / ❌网格渲染器 / ✔️用户层29:边界 -无法穿过,但可以射击穿过,这是最推荐的类型。 -此外,如果不移除网格渲染器,可以制作【穿墙射击墙体】。

Unity 特效、层与标签

“绒毛”是我们为角色行走时地图上出现的特效所起的名称。它从一开始就是地图美学设计的一部分,制作起来非常简单,只需复制右侧的配置即可。为了让操作更简单,我将详细说明具体步骤。 游戏对象 > 特效 > 粒子系统 在这个新建的粒子系统中,我们可以制作很多效果,但首先,我们需要了解其中需要用到的确切通道(勾选): - 绒毛:在这里需要检查两项,一是“起始颜色”部分,需设置为“在两种颜色间随机”,这两种颜色的代码分别是:FFFFFF05和FFD78012;二是可添加的最大粒子数量,这取决于你希望地图中总体出现的数量,但要记住不要添加过多,因为这可能会导致卡顿,请注意。- 发射:设置为1000即可,无需其他调整。 - 形状:应设为立方体,但具体取决于你想要的地图类型。建议让它覆盖整个地图,不过如果你只想覆盖某个区域也可以。另外,在【蓝色】部分我已标注,高度缩放值需设为位置值的两倍。 所有默认发布的地图中,都会显示一个50/10/50形状的绒毛立方体。因此,如果你想制作带有自定义绒毛的地图,建议移动该立方体或隐藏它,以避免显示默认的绒毛效果。 - 生命周期颜色:选择【渐变】即可。 - 渲染器:后续无需对此进行调整。

杀戮空间

在撤离和歼灭游戏模式中,我们有一个选项可以添加重要的“关卡”功能,即接触后会导致死亡的网格。 如何实际添加它呢?其实很简单。 选择你想要设为“杀手”的网格,并使用变换选项复制它。 然后添加一个名为【Mod Interact Spawner】的新组件,并选择【Instant Death】。 还要记住,此选项会默认禁用【Mesh Renderer】,因此你需要在网格本身添加红色(推荐),使杀戮网格成为一种“碰撞体”。 层级

网格检查器 > 图层 > 添加图层... 这里有用于方块门的十字纹理以及图层顺序:

标签:网格检查器 > 标签 > 添加标签... 这些标签用于为地图网格添加额外细节,避免所有物体都呈现“混凝土”质感。例如,你可以为玩家明确某个物体是真实的木材,而非仅仅是棕色。 默认情况下,“未标记”标签会将网格设为混凝土材质。请注意,你自定义的标签名称不会影响以下展示的效果,因此建议只使用前5个标签。其余标签可作为彩蛋添加,或用于为金属材质及地图整体增加更多细节。 混凝土:(标签0/标签5-10/标签12) - 射击网格时会出现弹痕贴图和烟雾效果。血液:(标签1) - 当你射击网格时,会出现血迹贴图和血液效果。 - 击中时会发出血液相关的声音。

金属:(标签2/11) - 射击网格时会出现弹痕并伴有金属效果。 - 击中时会发出金属撞击声。 木材:(标签3) - 射击网格时会出现弹痕并伴有良好效果。 - 击中时会发出木材撞击声。 沙子:(标签4) - 射击网格时会出现弹痕并伴有烟雾效果。 - 击中时会发出沙子撞击声。 剑格挡:(标签13) - 射击网格时不会出现弹痕,但会显示与金属标签相同的金属效果。 - 击中时的声音与在pit.swordfight中农民格挡时的声音相同。 虚空:(标签14-49...) - 射击网格时不会出现弹痕,也不会显示任何效果。 - 用枪射击该网格时会消除枪支的所有后坐力。如何添加多媒体(文本/图片/音频/视频/摄像头) 文本
"游戏对象 > 3D 对象 > 3D 文本" 如果你想使用Scram的文本样式,你需要拥有相应的字体。 Scram有3种专用字体,我们现在使用的是Paper Scram中的字体,但我会把所有字体都列出来。 新/Paper Scram: Paper Johnny 旧版Scram: Smile Comix 重制版Scram: Hey Haters 然后,在你决定使用哪种字体后(实际上任何.ttf字体都可以),由于这个版本的Unity会弄乱这类网格,你需要在完成前修复一些问题。 我们要做的第一件事是修复文本缺失的"遮挡"功能,这意味着文本甚至会透过墙壁显示。因此,我们需要为文本添加一个新的着色器,使其只在某些不会被网格遮挡视线的角度显示。在资源窗口中:创建 > 着色器 > 标准表面着色器。将其命名为OccludedTextShader或任何你喜欢的名称。然后复制此代码,并点击左上角的【播放】按钮进行构建。着色器 "GUI/3D文本着色器" { 属性 { _MainTex("字体纹理",2D)= "白色" {} _Color("文本颜色",颜色)= (1,1,1,1) } 子着色器 { 标签 { "队列"="透明" "忽略投影器"="真" "渲染类型"="透明" } 关闭光照 关闭剔除 关闭Z写入 雾 { 模式 关闭 } 混合 源透明度 一减源透明度 通道 { 颜色 [_Color] 设置纹理 [_MainTex] { 合并 主色,纹理 * 主色 } } } } 创建着色器后,进入材质文件夹,从你的文件夹中拖动要使用的字体,然后创建一个材质,名称与字体相同并加上颜色,例如:"Arial Black"。 在材质中选择新着色器:GUI > 3D文本着色器 将字体上的字体纹理拖动到材质的"字体纹理"选项,并根据需要更改颜色。回到你之前创建的文本网格,现在检查“文本网格”组件,下方是你想要使用的字体,在这种情况下,从资源栏中拖动字体,并将“网格渲染器”中使用的材质更换为你新创建的材质。
注意:以前你可以直接更改所需文本的颜色,而无需创建新材质。但现在所有文本都基于带有颜色的材质生成,因此【Text Mesh】中的【颜色】选项已失效。所以,你需要为每个要添加的不同颜色的新文本创建一个新材质。

"游戏对象 > 3D 对象 > 平面" 将图片拖入Unity,然后拖到平面上。 拖入图片时会默认创建材质,记得将其设置为:如果图片没有透明部分,选择"Legacy Shaders/Diffuse";如果有透明部分,选择"Legacy Shaders/Transparent/Diffuse",就像我在材质教程中演示的那样。 记得调整平面的宽高比以匹配你要添加的图片分辨率,例如右侧图片分辨率为512x512,所以平面的宽高比应为1:1。 音频

“游戏对象>音频>音频源” 我在音频方面的工作经验不多,但想告诉大家,有些文件即使显示为0字节也无法正常工作(这不可能)。我不知道这是当前版本的bug、文件本身的问题,还是Unity引擎自身的问题。

č§é˘

"游戏对象 > 3D 对象 > 平面" 将视频拖入Unity,然后拖到平面上。 记得将平面的宽高比调整为你要添加的视频分辨率,例如如果视频分辨率是1920x1080,你需要将平面的宽高比设为16:9。 不用担心,如果在Unity中看不到视频是正常的,它会在游戏中播放。

相机“游戏对象>相机” 相机可以以固定方式显示某个位置的视角,让玩家了解地图其他区域的情况。 如果想添加一个玩家可见的相机,首先需要创建渲染纹理“创建>渲染纹理”,然后更改名称,并在检查器中更改其大小(根据你想在游戏中显示的屏幕比例,需要更改此值,建议使用高分辨率,例如1:1的正方形比例为1080x1080,19:8的比例为1920x1080)。 然后将渲染纹理拖到相机的“目标纹理”选项中,这样相机所显示的内容就会显示在你添加的纹理中。 你只需将此纹理附加到材质和四边形上,就像处理视频一样。

相机设置: 1) 清除标志:根据选择的不同,相机将显示不同类型的画面,例如: 天空盒 = 显示天空盒 / 纯色 = 显示你添加为天空盒的颜色 / 仅深度 = 若没有相机,将不显示背景,且每次移动都会更新背景(多相机时有用) / 不清除 = 与仅深度相同,但移动后背景不会更新(完全不推荐) 2) 剔除遮罩:可决定相机中显示或不显示的内容。 3) 投影:选择3D或2D图像。 4) 视野/大小:相机显示图像的距离。 5) 裁剪平面:决定相机渲染网格的最远距离。6) 视口矩形:仅在你希望相机显示在屏幕特定位置而非全屏时生效,例如雷达。X/Y选项用于设置位置,W/H选项用于设置相机的宽度和高度(分辨率)。 7) 深度:当存在多个相机时,这是相机的“层级级别”。数值越低,所选相机的显示优先级越高。

撤离游戏模式 撤离模式设计与基础(在本指南的这3个部分中,我将提供一些建议,并解释一些我认为有助于改善你对该游戏模式理解的内容。需要说明的是,这并非强制规则,再次强调,这些建议是为了让你更好地进行游戏) 说明与目标 这是一个基于两支队伍的游戏模式,每支队伍有不同的目标和属性。 - 平民:呼叫电台>等待直升机>抵达直升机>乘直升机逃脱。 - 突变体:在上述任何场景中击杀平民。

撤离基础知识 所有撤离地图基本上分为3个部分: 农民出生点、中部区域(战斗开始的地方)和撤离区。 进入这3个部分的路径是线性的,这意味着农民需要依次通过所有这些路径才能成功完成地图。 但我们需要了解,总体而言,撤离游戏模式的设计难度不小。 农民需要找到无线电,无线电可能位于1个受突变体保护的位置(这样能保持平衡),也可能分布在多个位置(在随机位置上对突变体更平衡)。 因此,你在制作地图时,需要基于无线电受突变体保护的程度以及农民呼叫无线电的可能性这一思路来进行。但这并非全部,我们还为农民们设置了掩体。这些掩体靠近撤离区,至少配备一个弹药箱,农民们可以在直升机抵达前在此处进行自我保护。这个地方至关重要,每张地图都需要有这样的设计才能成为一张优秀且平衡的地图,否则突变体将非常容易赢得回合! 此外,所有这些区域被划分为三个主要区域,其中中间区域几乎呈圆形视野,设有三条路径(基于撤离点的颜色标识,分别为左路【蓝色】、中路【黄色】和右路【红色】)。这不仅让游戏更加流畅,也提升了平衡性,因为每条路径都有不同的玩法,突变体和农民需要采用不同的策略,并且各路径之间相互关联。团队出生点 农民:(必要设置) - 农民通过“出生点”区域中的“生物出生点”预制件生成。建议仅保留Y轴旋转,否则他们会生成异常。 - 在大厅中,他们可以用击杀突变体、呼叫电台或成功逃脱获得的金钱兑换枪支。

突变体:(必要设置) - 突变体通过生成点部分中的预制体【Zombie Spawn Point】生成。 - 建议仅保留Y轴旋转,否则它们会生成异常。 - 在大厅中,玩家可以用击杀农民、破坏木板或成功逃脱获得的金钱兑换职业。 道具生成器

- 弹药箱通过“小工具生成器”分类下的预制体【Ammo Box Spawner】生成。 - 弹药箱仅对农民单位生效,农民瞄准并交互后,经过数秒即可为任意枪械重新充满弹药。 - 建议仅保留Y轴旋转,否则弹药箱生成位置可能异常。 - 拾取物通过“小工具生成器”分类下的预制体【Pickup Spawner】生成。 - 拾取物仅可由农民单位持有,农民瞄准并交互后,可获得生命值恢复效果或造成大量伤害(如菠萝手雷)。 - 拾取物的旋转角度不影响生成,但生成高度需足够,以避免拾取物陷入地面(Y轴设为0.5米即可)。

【必要设置】 - 收音机通过“小工具生成器”分类中的预制体“Radio Spawn Point”生成。 - 这是农民的首要目标,只有农民可以与收音机互动,且互动需要一定时间。收音机通常随机生成,但也可手动设置生成位置。 - 建议仅保留Y轴旋转功能。

直升机(必要) 直升机是农民的逃生方式,是该游戏模式中最重要的部分,其位置设置需格外注意。 为此,我们设置了3个阶段: 开始阶段: - 这是直升机到达前的阶段,在此阶段,直升机的位置需足够远,确保在玩家呼叫无线电且农民准备登机前无法被看到。 - 此阶段的位置需满足:X坐标/1000米,Y坐标/100米(大于或等于)。 - 直升机的旋转角度会影响其他阶段,建议所有阶段保持与此阶段相同的旋转角度。 到达阶段: - 这是农民需要抵达的阶段,即农民需在直升机逃离前及时登机。因此,此阶段的位置需便于农民进入,当然,变异者也会试图阻止他们,所以位置也需考虑变异者的行动。- 此阶段位置要求:X/1.2-1.5米(≥) Y/100米 结束阶段: - 此阶段为农民离开地图的阶段,需注意农民在此阶段仍会受到隐形墙的阻碍,因此若有农民,应在此处开洞或采取其他措施以避免阻碍。 - 此阶段位置要求:X/50(≥) Y/100米

淘汰游戏模式 淘汰模式设计与基础:说明和目标 一种基于死亡竞赛的游戏模式,特别是自由混战(FFA)变体,所有玩家均为敌人,需要通过互相击杀来获得更多击杀数。

淘汰战基础 淘汰战作为一种自由混战游戏模式,实际上并没有什么特定的策略可言,因为无论你如何设计,玩家的唯一目标就是互相击杀。 但至少对我来说,这类模式有一点很重要,那就是平衡出生点和玩家可获取的武器,我来解释一下…… 如果道具离玩家太远,玩家将很难获得乐趣并互相击杀,因此需要将道具放置在出生点附近。不过,当然,有些道具的威力比其他道具更强。 例如,像SPAS或海洋枪这类最强大的武器之一,应该放置在地图中央或较远的位置,这样玩家就会为争夺这些武器而战斗,即便这并不完全“公平”。同时请记住,不要将出生点设置得过于靠近彼此,弹药箱也是如此。在我看来,弹药箱不应靠近道具刷新点,但也不能太远,要保证玩家能够方便获取。 有一种淘汰模式的变体不设置弹药箱,玩家可以从地面拾取敌人掉落的武器,这让游戏流程更加流畅。这种变体适合小型地图,而带弹药箱的模式则适用于中大型地图。 另外,请注意我在示例中把所有地图都设计成几何图形,这样对双方都公平,主要是为了让游戏流程更流畅,且对几乎所有玩家都公平。 但请记住,无论你如何设计地图,都要确保玩家无法轻易击杀刚重生的敌人。团队出生点(必要) -我们将使用的出生点是在出生点部分找到的【生物出生点】。不过我们也可以使用【僵尸出生点】,这没有影响。

道具生成器

弹药箱: - 弹药箱通过“小工具生成器”分类下的预制体【Ammo Box Spawner】生成。 - 当农民瞄准弹药箱并与之互动后,经过几秒时间,可将任意枪械重新装满弹药。 - 建议仅保持Y轴旋转,否则弹药箱可能生成异常。 强化道具生成器: - 强化道具通过“小工具生成器”分类下的预制体【Weapon Powerup】生成。 - 旋转角度无影响,但生成高度需确保能在地面或地面以上被拾取(Y轴设为0.94米即可满足需求)。 - SPAS12的生成存在问题,目前会显示为AK的模型。

战争游戏模式 战争设计与基础说明及目标 这是一种团队死亡竞赛游戏模式,双方队伍将尝试获取最多击杀数。 此游戏模式还允许队伍将出生点作为基地进行防御,在基地中可以找到所有可用枪械。

战争基础 作为团队死斗游戏模式,该模式要求两队人数各占50%以保证公平,双方将在不同地点展开对抗。 我发现此游戏模式仅有4种地图变体: - 直线型:两队之间呈一条直线。 - 曲线型:队伍的交火点位于曲线的拐角处。 - A型:交火点位于两个同向拐角之间。 - S型:交火点位于两个反向拐角之间。 我提到了交火点,但它具体指什么呢?其实这就是两队相遇并展开战斗的地方,他们可以选择保卫自己的基地,或者通过交火点进一步攻入其他区域。当然,为敌方和团队至少设置两种攻击和保护基地的方式非常重要,这样可以提供更多选择和多样性。 团队出生点 红色:(必要) - 纳粹通过出生点部分中的预制体【Creature Spawn Point】生成。建议仅保留Y轴旋转,否则他们会生成异常。 黄色:(必要) - 苏联通过出生点部分中的预制体【Zombie Spawn Point】生成。建议仅保留Y轴旋转,否则他们会生成异常。

道具生成器

弹药箱: - 弹药箱通过“小工具生成器”分类下的预制体【Ammo Box Spawner】生成。 - 当生物瞄准弹药箱并进行互动后,经过数秒即可为任意枪械重新充满弹药。 - 建议仅保留Y轴旋转,否则弹药箱可能生成异常。 强化道具生成器: - 强化道具通过“小工具生成器”分类下的预制体【Weapon Powerup】生成。 - 旋转角度不影响生成,但生成高度需确保能在地面或地面以上被拾取(Y轴设为0.94米即可满足需求)。 - “War.”地图中的生成位置通常在建筑物内部,因此需要按实际情况测量。X轴设为1.5米,Z轴设为0.1米,角落位置的Z轴设为0.125米。 - SPAS12的生成存在问题,目前会显示为AK的生成效果。


封锁门 所有位于门生成屏障中的部件均为具有相同变换属性的四边形,但三者的选项有所不同。 屏障:✔️用户层21-22:【团队碰撞体】/ ✔️网格碰撞体(❌凸面)/ ❌网格渲染器 子弹屏障:✔️用户层18-19:【团队碰撞箱】/ ✔️盒体碰撞器(✔️是触发器) 十字标志:✔️用户层10-11:【敌方团队渲染】/ ❌网格碰撞体 / ✔️网格渲染器 / ✔️使用【Legacy Shaders Transparent/Diffuse】中的十字着色器,并可选择你喜欢的颜色

如何在Blender中移动 我们一直使用的Unity版本在制作优质地图、网格或地图中任何非默认选项的内容时真的非常困难。 但我们手头上有一个很好的免费工具,它可以轻松、快速地制作任何东西,并且比Unity拥有无限多的选项。 注意!!!我不是最优秀的Blender用户、建模师,也不是UV编辑器专家,但我会尽力而为 首页

1) 配置选项卡:在此处可以找到文件、编辑或帮助功能,用于保存或编辑.blend文件的相关内容。 2) 模式:这些是.blend文件的视图模式: - 对象模式:可查看模型,但无任何编辑选项。 - 编辑模式:可编辑和修改模型内的所有网格(主要用于创建地图)。 - 雕刻模式:可对网格进行雕刻编辑。 3) 通道:需了解以下区别: - 建模:创建网格并进行编辑以形成特定形状。 - UV编辑:编辑所选网格上的纹理。 - 雕刻:可对所选网格进行雕刻,相比建筑物,更适用于山丘和山脉的制作。4) 工具:此选项卡用于更轻松地编辑网格或相机移动。 5) 视图:可通过多种方式查看网格: - 实体:网格整体仅显示白色纹理。 - 线框:显示网格的所有线条。 - 着色:显示所有纹理。 6) 变换:可沿轴更改相机位置,并查看所选网格的所有变换选项,如位置、旋转或缩放。 7) 视图层:显示.blend文件中所有已命名的网格。 8) 属性:显示网格的所有属性,包括“6) 变换”选项和纹理相关设置。

如果导航出现问题(完全无法移动),可以尝试多次缩放(按住Ctrl键+鼠标中键点击或滚动鼠标滚轮),可能会看到相机重新缓慢移动。 如果上述方法无效,可以尝试:编辑>偏好设置>导航>检查在“轨道和平移”中是否已选择“自动:透视”和“深度”选项。 建模相关操作: 选择(W键):可选择不同的选择模式。 光标(空格键):添加新网格时很有用。 移动(G键):移动所选网格。 旋转(R键):旋转所选网格。 缩放(S键):更改所选网格的比例。 变换(T键):结合了旋转和缩放功能。

现在了解了基本的移动和网格更改工具后,我们将学习用于编辑这些工具的功能。 挤出(E):沿轴挤出所选的面、边或顶点。 插入(I):在选定面内插入新面。 倒角(Ctrl+B):以一定角度切割选定对象以创建倒角效果。 环切(Ctrl+R):切割网格环线并滑动调整。 knife工具(K):在网格上自由切割(用于艺术创作或细节处理) 还有更多功能!建议自行搜索相关内容学习。

SCRAM的尺寸规格 1) 建筑与楼梯: - 墙体:X/0.3米(≥) Y/3米(≥) - 楼梯:X/0.2米(≥) Y/0.2米 2) 门窗: - 门:X/0.1米-1.4米-0.1米 Y/1.8米-0.1米 - 窗户:X/0.1米-3米(≥)-0.1米 Y/0.1米-1.2米-0.1米 3) 板条箱、稻草堆与围栏: - 板条箱:X/1米(≥) Y/1米(≥) Z/1米(≥) - 稻草堆:X-Z/1.35米(≥) Y/1.35米(≥) - 围栏:X-Z/0.3米 Y/0.5米-0.1米-0.5米-0.1米,且另一部分最大为3米 4) 斜坡与蹲伏通道: - 斜坡:60°(≤) - 蹲伏通道:X/0.71米(≥) Y/1.07米(≥) - 站立通道:X/0.71米(≥) Y/1.54米(≥)

在Blender中工作:纹理与UV编辑

如何添加纸张纹理材质: 选择网格物体 > 在属性面板中选择材质选项 > 新建 > 在基础颜色处点击黄色圆圈,选择“纹理”和“图像纹理” > 搜索纸张纹理。 对于其他网格物体,无需创建新材质,只需选择该材质图标即可。
正如建模环节一样,我们需要“映射”纹理以适配我们正在处理的面。记住,你处理的所有网格都需要具有相同的分辨率,如果某些网格存在问题,你需要进行修改。 你拥有与建模环节相同的工具:选择框、移动、旋转、变换等。 开始前,我们需要确保几何体与UV相匹配,步骤如下:选择对象模式,按A键以选中场景中的所有网格,然后按CTRL + A > 应用旋转和缩放。 通常,如果你确定你的地图不会再添加更多网格,你可以跳过此步骤。 仍处于对象模式,按A键,返回编辑模式,再次按A键以选中所有内容,这样所有面都会被选中,现在你将看到UV通道中充满橙色的面。在全选状态下,向上选择UV通道(或按U键),然后选择【智能UV投射】,不要更改任何默认选项,直接点击【确定】。 在UV通道中全选所有内容,使用缩放工具(S键)进行均匀缩放,直至达到理想效果。 此外,如操作所示,建议分两个页面进行操作:一个用于UV编辑,另一个用于编辑器模式,这样可以实时查看调整效果。
如果你要添加颜色,最好在Unity中制作材质(选择与Blender中使用的相同纸张纹理),根据是否透明,使用Legacy Shaders/Diffuse或Legacy Shaders/Transparent/Diffuse着色器。然后将它们拖到模型上。

雕刻:创建一个100x100的平面,然后在X轴和Y轴方向各细分200次(或者根据需要创建任意尺寸,但要确保是0.5米的小方块)

在模式中选择上方的【雕刻】,并仅选择第一个选项,然后在【笔刷设置】中: 半径:50像素 / 强度:0.5 / 法线半径:0.5 雕刻方法: 确保在【大纲视图】中已选中平面。 - 抬高:左键点击。 - 降低:Ctrl + 左键点击。 - 平滑:Shift + 左键点击。 既然Unity中有山丘选项,为什么我们还要在Blender中制作山丘? 因为我们在这里有这样的操作选项,而且由于在Unity中无法复制,我们需要制作一个“山丘示例”,如果你要在你的【战争(50/50地图)】中间添加山丘或任何山脉的话。 所以我们要尽可能做到50/50的平衡。 法线

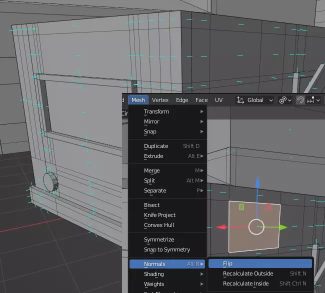
你是否遇到过地图表面不可见或无法正常显示的情况?这是因为法线(表面的朝向)出现了问题,请记住要选择法线方向错误的表面。若要修复此问题,请进入编辑模式,依次选择:网格 > 法线 > 翻转。或者直接按下ALT + N组合键。

察ĺş

确保已选中网格 > 文件 > 导出 > FBX(.fbx)> 操作器预设: - 路径模式:【复制】(带有蓝色图标) - 包含:【选定对象】 - 缩放:【应用变换】(缩放需为1米) > 选择你Unity地图的Assets文件夹即可 导出并制作“scramod” 终于! 你已经完成了Blender地图的制作,将其导出到Unity并进行了所有必要的更改…… 现在该做什么?当然,我们需要将所有这些内容从Unity外部放入一个名为“scramod”的文件中。 怎么做?很简单。

Unity > 保存场景 > Scram工具 > 导出器 打开Scram工具的导出器时,你可能会看到两个选项: -配置:这种情况意味着你尚未正确选择资源文件夹或模组导出文件夹。 只需点击小页面右上角的小齿轮,正确选择以下路径: 模组导出: 模组资源目录*:C:/X/X/Scram maps/(模组名称)/Assets/(模组名称) 模组导出目录:C:/X/X/Scram maps/(模组名称) (有时此项为可选)
-构建模组:这表示你已正确完成上述步骤,准备好导出了。只需点击“Build mod”,它就会加载。 如果显示“Failed”,说明你的场景存在问题,可能是移除了网格、灯光效果、代码或脚本等,你需要修复这些问题,直到成功为止。 如果没有问题,会显示“Successful”,并且“scramod.”文件会出现在“Scram Maps/(模组名称)”文件夹中。 (不建议在配置选项中更改任何“Mod Information”,因为这些信息不会在游戏内或创意工坊中显示。) 一个SCRAMOD文件包含两张地图:如你所知,你可以将两张地图(遗憾的是仅限相同游戏模式)放入一个“scramod.”文件中。

你需要做的是打开Unity,在同一个场景中创建另一个Mod。然后保存场景,并将这个新Mod的文件夹移动到你制作的第一个scramod中。是的,你可以在一个Mod中累积任意数量的内容,但建议不要过多,因为玩家通常只会等待游玩2-3个。如果你想制作更多内容,建议在不同的Unity文件和scramod中分别制作。但是,如果你导出文件后对其他Mod进行了任何更改,你会发现在游戏中没有任何变化。这是因为你需要对同一个scramod进行双重导出,就好像需要将一个Mod导出一次,然后将另一个Mod导出到同一个文件中,因为它们位于同一个Unity文件中。因此,如果你在一个文件中有2个Mod,就导出2次;如果有3个Mod,就导出3次,以此类推。

上传至创意工坊 假设你终于保存好了Unity场景,甚至场景中包含不止一张地图……现在该怎么做呢? 我们可以使用两种方法,这两种方法从功能上来说都能正常工作,但各自有对方不具备的优势,下面开始介绍。 【Steam创意工坊上传工具】:首先要说明的是,如果你想高效地完成上传,需要将scramod文件和其他模组相关文件放在一起。 如果你已从第二部分下载了该工具,并且Steam处于打开状态……

打开“steam_appid.text”文件,将代码更改为方块赛车的代码:“705210”。这样,当你打开该文件时,你上传的内容将重定向到方块赛车创意工坊。打开“SteamWorkshopUploader.exe”文件,你会看到一个完整的菜单,其中只有1个测试选项,这将帮助我们了解该如何操作:在右下角你可以看到“输入项目名称...”“和“创建物品” 这些选项仅对上传者可用,它们不会改变创意工坊页面的任何内容,你只需添加名称,就能创建另一个空的模组包。以下是上传模组前的可用选项: 选项 描述 1) 预览图像文件名 你可以在以下位置找到图像文件夹:SteamWorkshopUploader > WorkshopContent,就在你放置scramod.文件的文件夹之前。 记住!添加图像名称时,需要加上图像类型:“PNG/JPG...”,建议使用1000x1000的正方形图像。 2) 标题 建议在标题开头添加“Scram-”,这样人们更容易搜索到你的地图;或者也可以添加地图类型,如“Evac. / Elim. / War.”。3) 描述 如果你经常在Steam上发布内容,应该知道可以使用格式帮助功能。如果想添加图片,只需找到图片所在的网站,然后使用“[IMG][/img]”(注意均为大写字母),并在这两个标签中间插入图片链接。 4) 标签(用逗号分隔) 通常默认为空,但可以像标题那样在此处添加游戏模式类型,例如“撤离/淘汰/战争”,如果要添加多个标签,在每个标签后加逗号即可。 5) 可见性 公开:所有人都可以游玩和下载你的地图,建议在地图完成或至少发布时使用此选项。 仅好友可见:建议在多人测试你的地图时使用此选项。私人:建议用于测试地图中的单人游戏机制或漏洞。6)输入更新说明...在此处,与描述类似,你可以在上传地图前编写自定义更新说明。建议添加地图版本号,例如“0.0.0”,然后在下方列出具体变更内容,以便更好地让他人了解地图的更新情况。当然,你也可以使用格式帮助,还能上传图片链接。完成后,只需点击右侧下方的“提交”按钮即可!(若出现问题,请查看状态)下面来看一个我的地图示例:



请注意,如果你在创意工坊页面更改了任何这些选项,你需要在上传器中再次进行更改,否则将显示旧文本。 SCRAM UPLOADER:



打开Scram > 工坊 > 上传模组 选项 说明 1) 游戏模式 在当前版本中,即使您拥有包含任意三种游戏模式(撤离/淘汰/战争)的.CONFIG文件,仍需在此处重新指定。 2) 模组名称 这是工坊页面的标题,无需添加“Scram-”,启动器会默认添加。 3) 查找模组 搜索您想要上传的“scramod.”文件 4) 查找图标 搜索您想要上传至工坊页面的图标。 建议使用1000x1000像素的方形图片。 如果您想通过此方法进行更新,只需点击Scram > 工坊 > 上传模组 > 修改。


你需要重新执行整个流程并点击【更新模组】 两种方法的区别: 标题:Scram上传器的选项较少,但会在标题开头默认添加【Scram-】 游戏内更新:Scram上传器无需单独下载即可上传模组,但进行新更新时需要重新执行整个流程 选项与保存:创意工坊上传器拥有更多可自定义选项,且所有选项在上传后会通过【WorkshopContent】文件夹中的【.json】文件进行保存游戏外更新 【工坊上传工具】需单独下载,与游戏本体分开。使用该工具可让你无需启动游戏就能上传更新,还能在测试前更快下载更新内容。 是否下载由你决定,但如果存储空间足够,建议尝试使用。 工坊页面 最终步骤:上传你的精美模组 我们的展示必须做到极致! 查找你的工坊地图有两种方式: 1. 通过Scram启动器的【工坊】按钮进入《Cube Racer》工坊,在搜索栏输入“Scram”即可找到社区发布的地图,包括你上传的作品! 2. 在你的Steam个人资料中,进入【工坊物品】栏目进行查找。
即使你已经使用了创意工坊上传工具或Scram的方法,也需要修改创意工坊页面来展示我们的模组。如果我们的模组对新玩家没有吸引力,就不会有人玩,这可不是我们想要的结果! 以下是创意工坊页面的各个部分:


选项 说明 1) 图片:由于Steam在此处仅允许8MB大小的图片,因此无法上传默认的全屏图片,需通过任意应用或网站将截图分辨率调整至至少1400x780。此外,建议至少包含1张地图的鹰眼视图/雷达图以及多张地图不同区域的截图,但避免过多重复相同内容。 2) 图标:建议按照上述上传教程中的规定,使用1000x1000分辨率的图标。 3) 标签:根据上传教程的说明,若未在标题中添加游戏模式,建议在标签中注明玩家将要体验的游戏模式。 4) 更新说明:此处可查看该模组的所有更新描述。5) 意见反馈:在这里你可以看到玩家对地图发表意见的各种选项,还有【分享】按钮用于复制分享链接(此功能在浏览器中较为实用)。 6) 订阅:这是所有按钮中最重要的一个,你可以订阅自己的创作来进行地图测试,其他玩家也可以通过订阅来体验你的模组。 更多创意工坊选项!

选项 描述 1:编辑标题和描述 允许你添加、删除或修改页面的标题或描述。 2:添加/编辑图片和视频 允许你添加、删除或调整已上传图片和视频的位置。 3:添加/移除贡献者 你是否与他人合作?是否希望该人员也能编辑此页面?这就是对应的选项。 4:允许评论 你希望人们发表他们的意见吗?(是的是的)不希望?(我说要的)好吧……这是相关选项。 5:删除 你可以在此永久删除你的创意工坊页面,不过……别担心,如果你已保存发布过的描述和图片,就不会有问题。或者,如果你想将其从列表中彻底移除。 6:可见性 公开:所有人都可以游玩和下载你的地图,当你完成地图或至少发布地图时,建议选择此选项。 仅好友:当你在地图中进行多人游戏测试时,建议选择此选项。 私密:当你在地图中测试单人游戏机制或调试漏洞时,建议选择此选项。


致谢名单 感谢@Derek、@Aiden、@Shy_Doge和@soap为此项目提供的支持! @Derek及其他开发者开发了创意工坊工具。 @Aiden对工具进行了保存并为用户提供帮助。 @Shy_Doge开发了出色的启动器,并在Unity及其他平台方面给予我帮助。 @soap协助测试了多种选项,并同样在Unity方面提供了帮助。 amogus - Shy_Doge 如有任何问题,请在评论区留言! 祝您使用愉快!





换一换 
























