本指南提供了《装甲军团2》已发布DLC的轴心国行动宏大战役树。 图表由dalfrede制作。 轴心国行动-西班牙内战 AO 1936-39 第一章 西班牙内战全长战役,时间跨度从1936年7月至1939年3月。德国和意大利向西班牙民族主义者提供援助,而苏联和国际纵队则支持西班牙共和派的共产主义派系。

-
轴心国行动 - 1939 AO 1939 第二章 德国开始采取激进行动,以夺回《凡尔赛和约》下失去的更多领土,涉及捷克斯洛伐克、法国对德国的入侵、波兰、芬兰以及丹麦。

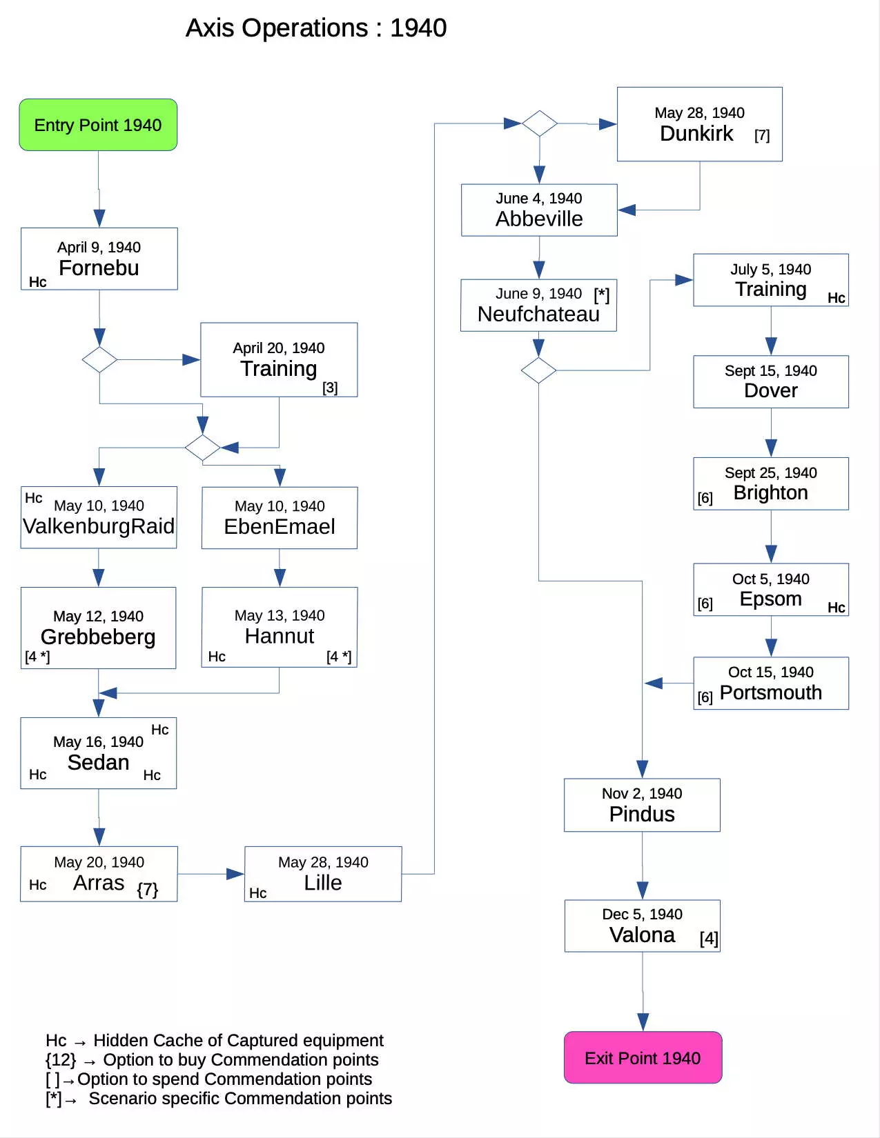
轴心国行动 - 1940 AO 1940 第三章 德国实施曼施坦因的总体规划以征服西欧,包括隆美尔的第七装甲师通过低地国家。

轴心国行动 - 1941年东部 AO 1941 第四章 德国国防军开始了迄今为止最长、最艰难的战役,涵盖巴尔干和东部战线。随着奥地利、捷克斯洛伐克、波兰、挪威、丹麦、卢森堡、荷兰、比利时和法国的沦陷,德国野心勃勃地发动了对俄罗斯的最大规模入侵。

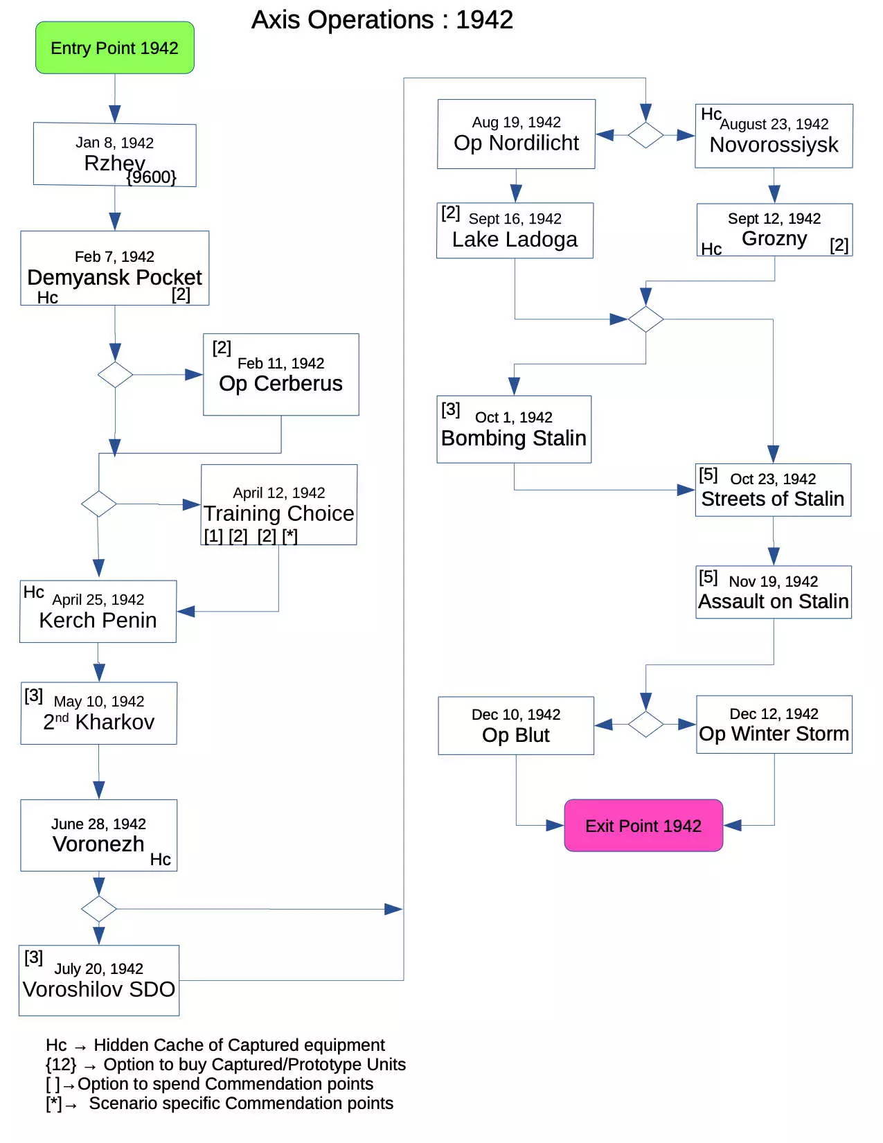
轴心国行动-1942 AO 1942 第五章 俄罗斯的寒冬,苏联的反攻试图在入侵的德军有机会恢复之前将其包围并歼灭。东线的战斗在多个场景中随着斯大林格勒战役继续进行。

轴心国行动 - 1943年东部 AO 1943 第六章 斯大林格勒战役已经结束,俄罗斯境内的轴心国部队仍处于混乱之中。由于德国、匈牙利和罗马尼亚军队被摧毁,形成了巨大的缺口,现在必须紧急行动以稳定东部战线。

轴心国行动 - 1944东部 AO 1944第七章 东线的 Wehrmacht 部队正面临着复苏的红军带来的巨大压力。德军陷入两难境地:一方面要维持对已征服广大领土的完全控制,另一方面又要在日益强大的苏联军队面前为生存而进行殊死搏斗。

轴心国行动 - 1945 德国已是一片废墟,遭受着盟军战略轰炸的重创,德国国防军正拼命试图扭转第二次世界大战的战局。 第二次世界大战的最后几个月,国防军部队正在为他们最后的绝望攻势以及“底板行动”和“春醒行动”的最后一搏做准备。

轴心国行动 - 1946 美洲 AO 1946 美洲 架空历史战役跳板“AO 1946”,聚焦于一个原创战役,探索德日联合入侵美国的剧情。 德国国防军入侵部队将进行最后的战斗,从美国海岸向内陆推进,横跨美国大陆。

-




换一换 

















